

Public メソッド | |
| FixedCenter (qsearch_t **q, eval_t &e, int d, int c) | |
| int | center (int) const |
| const std::string | name () const |
Protected 変数 | |
| const int | center_value |
range-vs-nodes.cc の 227 行で定義されています。
range-vs-nodes.cc の 232 行で定義されています。
| int FixedCenter::center | ( | int | ) | const [inline, virtual] |
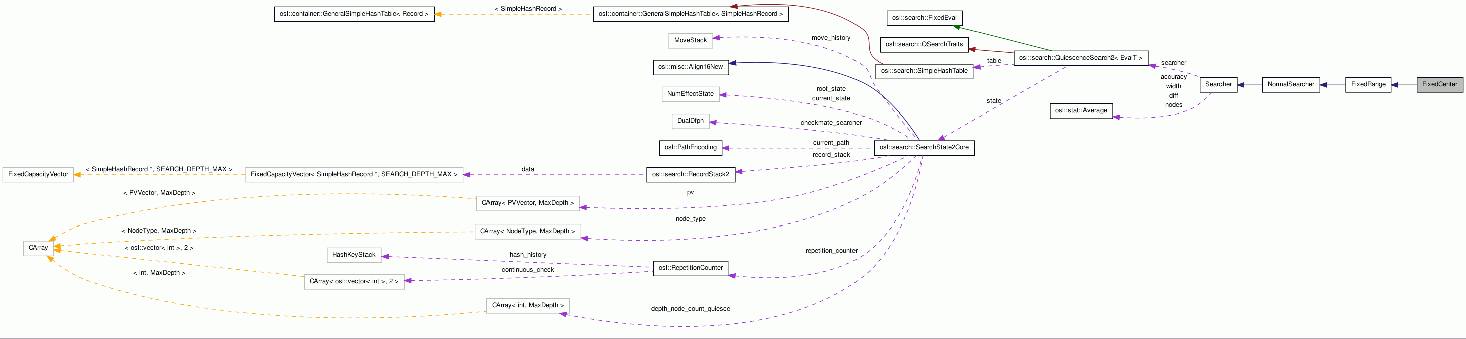
FixedRangeを実装しています。
range-vs-nodes.cc の 236 行で定義されています。
参照先 center_value.
参照元 ExtendToOther::alphaBeta(), ExtendToCenterModest::alphaBeta(), と ExtendToCenter::alphaBeta().
| const std::string FixedCenter::name | ( | ) | const [inline, virtual] |
Searcherを実装しています。
ExtendToCenter, ExtendToCenterModest, と ExtendToOtherで再定義されています。
range-vs-nodes.cc の 240 行で定義されています。
参照先 center_value, FixedRange::divider, と tos().
const int FixedCenter::center_value [protected] |
range-vs-nodes.cc の 230 行で定義されています。
1.6.3