
Public メソッド | |
| AttackHelperDisproof (Searcher *searcher, NtesukiRecord *record, const NtesukiRecord *record_orig, unsigned int pass_left, const Move last_move) | |
| void | operator() (Position p) |
Private 変数 | |
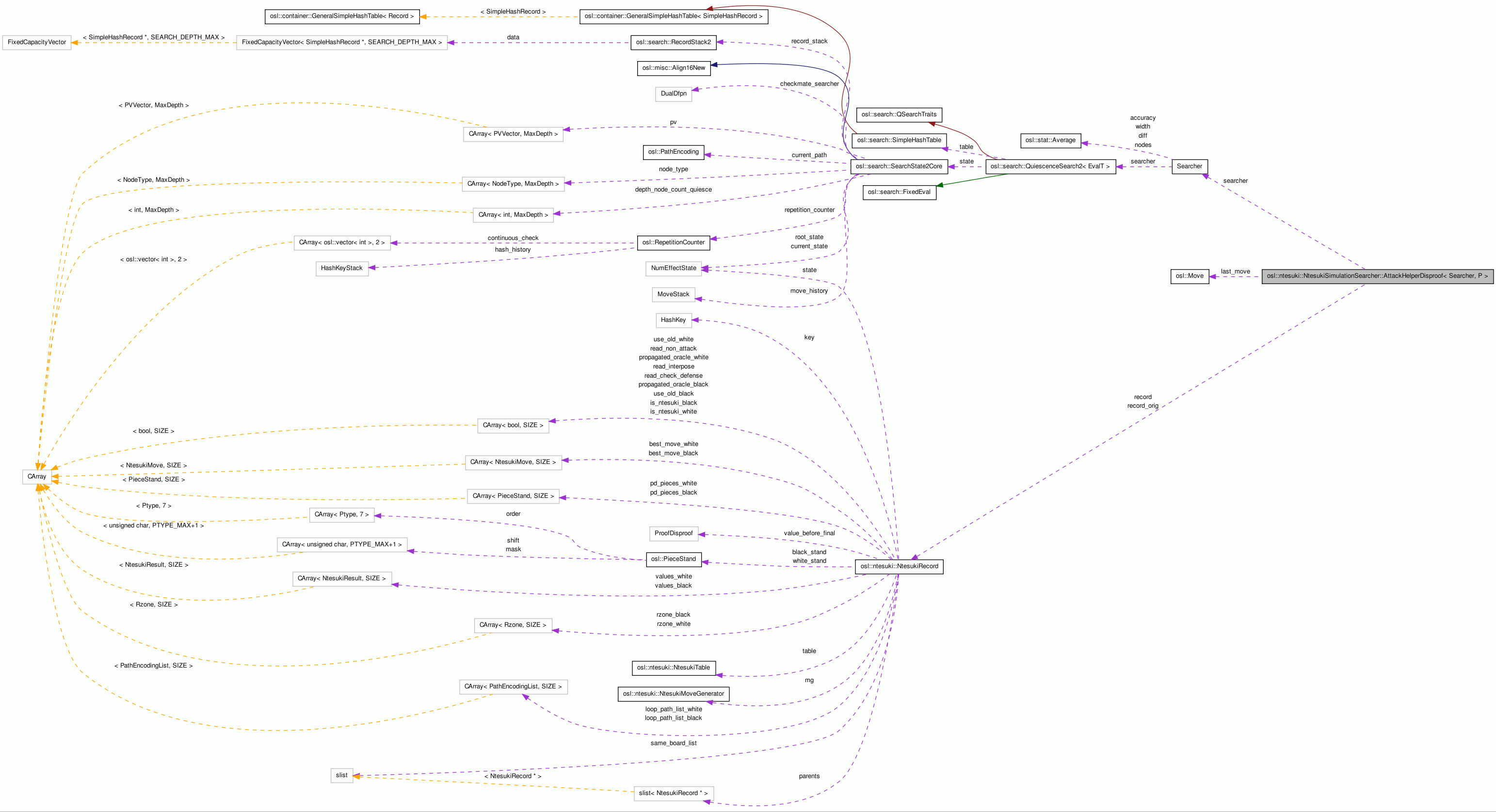
| Searcher * | searcher |
| NtesukiRecord * | record |
| const NtesukiRecord * | record_orig |
| unsigned int | pass_left |
| const Move | last_move |
ntesukiSimulationSearcherDisproof.tcc の 26 行で定義されています。
| osl::ntesuki::NtesukiSimulationSearcher::AttackHelperDisproof< Searcher, P >::AttackHelperDisproof | ( | Searcher * | searcher, | |
| NtesukiRecord * | record, | |||
| const NtesukiRecord * | record_orig, | |||
| unsigned int | pass_left, | |||
| const Move | last_move | |||
| ) | [inline] |
ntesukiSimulationSearcherDisproof.tcc の 37 行で定義されています。
| void osl::ntesuki::NtesukiSimulationSearcher::AttackHelperDisproof< Searcher, P >::operator() | ( | Position | p | ) | [inline] |
ntesukiSimulationSearcherDisproof.tcc の 48 行で定義されています。
const Move osl::ntesuki::NtesukiSimulationSearcher::AttackHelperDisproof< Searcher, P >::last_move [private] |
ntesukiSimulationSearcherDisproof.tcc の 34 行で定義されています。
unsigned int osl::ntesuki::NtesukiSimulationSearcher::AttackHelperDisproof< Searcher, P >::pass_left [private] |
ntesukiSimulationSearcherDisproof.tcc の 33 行で定義されています。
NtesukiRecord* osl::ntesuki::NtesukiSimulationSearcher::AttackHelperDisproof< Searcher, P >::record [private] |
ntesukiSimulationSearcherDisproof.tcc の 31 行で定義されています。
const NtesukiRecord* osl::ntesuki::NtesukiSimulationSearcher::AttackHelperDisproof< Searcher, P >::record_orig [private] |
ntesukiSimulationSearcherDisproof.tcc の 32 行で定義されています。
Searcher* osl::ntesuki::NtesukiSimulationSearcher::AttackHelperDisproof< Searcher, P >::searcher [private] |
ntesukiSimulationSearcherDisproof.tcc の 30 行で定義されています。
1.6.3