メインページ
ネームスペース
クラス
ファイル
ファイル一覧
ファイルメンバ
cuiClient.h
#include "
osl/game_playing/gameManager.h
"
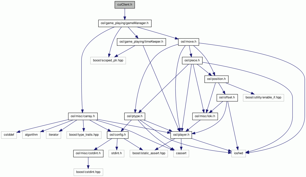
cuiClient.hのインクルード依存関係図
このグラフは、どのファイルから直接、間接的にインクルードされているかを示しています。
ソースコードを見る。
構成
class
osl::game_playing::CuiClient
ネームスペース
namespace
osl
attackDefense.h
namespace
osl::game_playing
対局に必要な諸々.
全て
クラス
ネームスペース
ファイル
関数
変数
型定義
列挙型
列挙型の値
フレンド
マクロ定義
Sun May 16 09:53:36 2010に生成されました。
1.6.3