oslConfig.h

#include "osl/config.h"
#include <boost/thread/mutex.hpp>
#include <stdexcept>
#include <string>
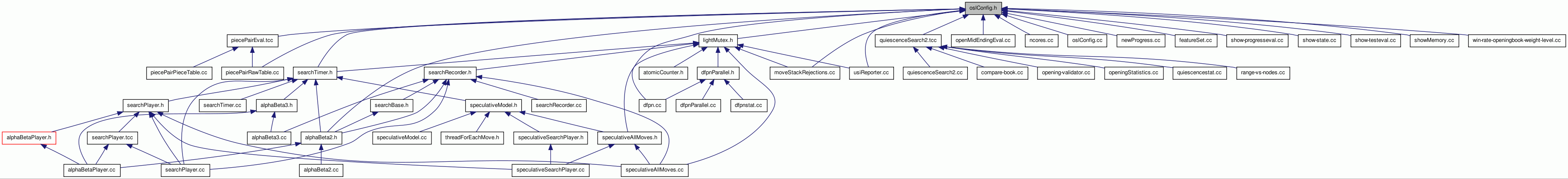
oslConfig.hのインクルード依存関係図
このグラフは、どのファイルから直接、間接的にインクルードされているかを示しています。

ソースコードを見る。

構成

struct  osl::OslConfig
 osl の実行環境に関する指定 [詳細]
struct  osl::NoMoreMemory

ネームスペース

namespace  osl
 

attackDefense.h


 全て クラス ネームスペース ファイル 関数 変数 型定義 列挙型 列挙型の値 フレンド マクロ定義
Sun May 16 09:55:36 2010に生成されました。  doxygen 1.6.3