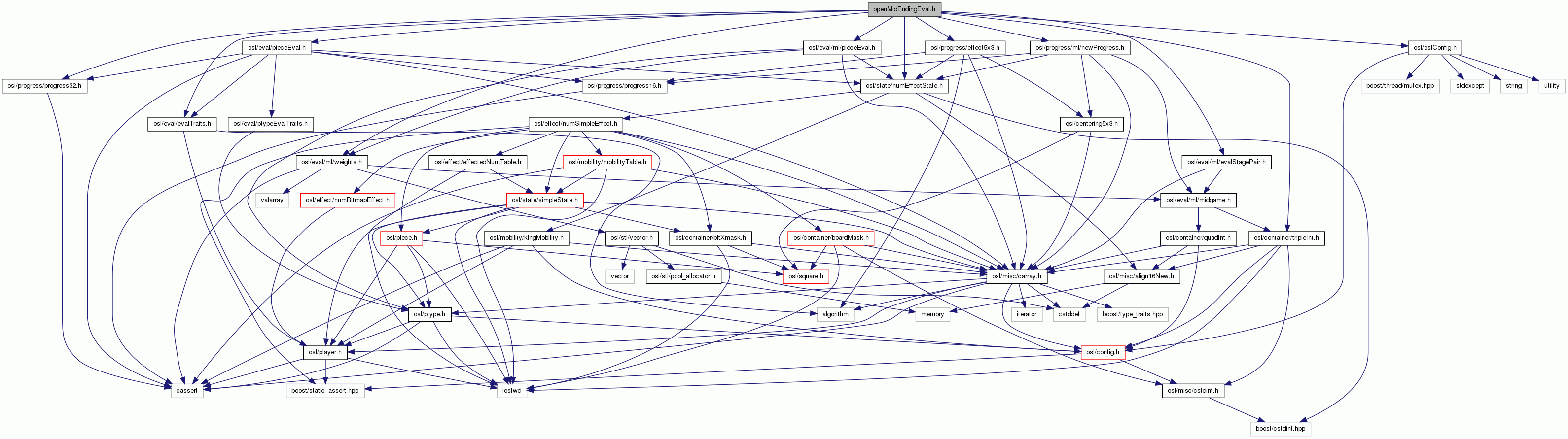
#include "osl/eval/ml/weights.h"
#include "osl/eval/ml/pieceEval.h"
#include "osl/eval/ml/evalStagePair.h"
#include "osl/eval/evalTraits.h"
#include "osl/eval/pieceEval.h"
#include "osl/state/numEffectState.h"
#include "osl/progress/progress32.h"
#include "osl/progress/effect5x3.h"
#include "osl/progress/ml/newProgress.h"
#include "osl/container/tripleInt.h"
#include "osl/oslConfig.h"
Go to the source code of this file.
Classes | |
class | osl::eval::ml::OpenMidEndingPtypeTable |
struct | osl::eval::ml::OpenMidEndingEvalDebugInfo |
class | osl::eval::ml::OpenMidEndingEval |
Namespaces | |
namespace | osl |
| |
namespace | osl::eval |
評価関数 | |
namespace | osl::eval::ml |
Defines | |
#define | USE_TEST_PROGRESS |
#define | LEARN_TEST_PROGRESS |
#define LEARN_TEST_PROGRESS |
Definition at line 21 of file openMidEndingEval.h.
#define USE_TEST_PROGRESS |
Definition at line 19 of file openMidEndingEval.h.