|
|||||||||||
| PREV PACKAGE NEXT PACKAGE | FRAMES NO FRAMES | ||||||||||
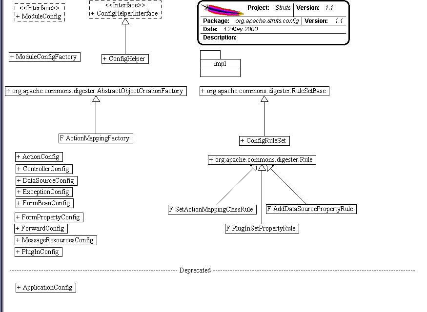
struts-config.xml
module configuration file.
See:
Description
| Interface Summary | |
| ConfigHelperInterface | NOTE: THIS CLASS IS UNDER ACTIVE DEVELOPMENT. |
| ModuleConfig | The collection of static configuration information that describes a Struts-based module. |
| Class Summary | |
| ActionConfig | A JavaBean representing the configuration information of an
<action> element from a Struts
module configuration file. |
| ActionMappingFactory | An object creation factory which creates action mapping instances, taking
into account the default class name, which may have been specified on the
parent element and which is made available through the object on the top
of the stack, which must be a
org.apache.struts.config.ModuleConfig. |
| AddDataSourcePropertyRule | Class that calls addProperty() for the top object
on the stack, which must be a
org.apache.struts.config.DataSourceConfig. |
| ApplicationConfig | Deprecated. Usage replaced by ModuleConfig Interface. |
| ConfigHelper | NOTE: THIS CLASS IS UNDER ACTIVE DEVELOPMENT. |
| ConfigRuleSet | The set of Digester rules required to parse a Struts
configuration file (struts-config.xml). |
| ControllerConfig | A JavaBean representing the configuration information of a
<controller> element in a Struts
configuration file. |
| DataSourceConfig | A JavaBean representing the configuration information of a
<data-source> element from a Struts
configuration file. |
| ExceptionConfig | A JavaBean representing the configuration information of an
<exception> element from a Struts
configuration file. |
| FormBeanConfig | A JavaBean representing the configuration information of a
<form-bean> element in a Struts
configuration file. |
| FormPropertyConfig | A JavaBean representing the configuration information of a
<form-property> element in a Struts
configuration file. |
| ForwardConfig | A JavaBean representing the configuration information of a
<forward> element from a Struts
configuration file. |
| MessageResourcesConfig | A JavaBean representing the configuration information of a
<message-resources> element in a Struts
configuration file. |
| ModuleConfigFactory | A factory interface for creating ModuleConfigs. |
| PlugInConfig | A JavaBean representing the configuration information of a
<plug-in> element in a Struts
configuration file. |
| PlugInSetPropertyRule | Class that records the name and value of a configuration property to be
used in configuring a PlugIn instance when instantiated. |
| SetActionMappingClassRule | Class that sets the name of the class to use when creating action mapping instances. |
The "config" package contains configuration objects that correspond to
elements that may be specified in the struts-config.xml
module configuration file.
|
|||||||||||
| PREV PACKAGE NEXT PACKAGE | FRAMES NO FRAMES | ||||||||||