package info (click to toggle)
aspectj 1.8.9-2
  • links: PTS, VCS
  • area: main
  • in suites: stretch
  • size: 39,856 kB
  • sloc: java: 499,096; xml: 26,630; sh: 537; makefile: 113

Folder: compiler-weaver

d .. (parent)
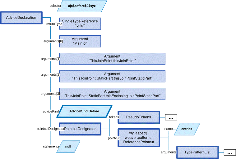
- - rw-r--r-- 45,985 advice-dec.gif
- - rw-r--r-- 82,233 ajdt-uml.gif
- - rw-r--r-- 44,741 index.html
- - rw-r--r-- 18,250 overview.gif
- - rw-r--r-- 38,274 pointcut-dec.gif
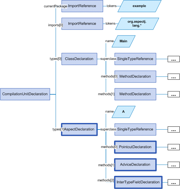
- - rw-r--r-- 40,199 top-tree.gif