package info
(click to toggle)
Folder: developer
| .. (parent) | ||||
| d | rwxr-xr-x | 4,096 | guidelines | |
| - | rw-r--r-- | 12,433 | GSL.rst | |
| - | rw-r--r-- | 7,360 | codegen.rst | |
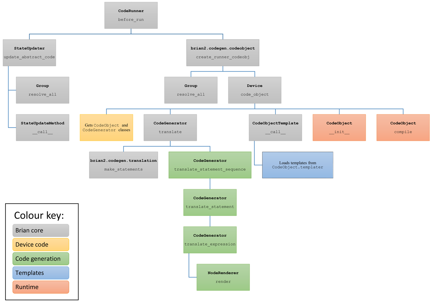
| - | rw-r--r-- | 184,235 | codegen_code_paths.png | |
| - | rw-r--r-- | 72,864 | codegen_code_paths.pptx | |
| - | rw-r--r-- | 2,975 | devices.rst | |
| - | rw-r--r-- | 1,682 | equations_namespaces.rst | |
| - | rw-r--r-- | 2,233 | functions.rst | |
| - | rw-r--r-- | 902 | index.rst | |
| - | rw-r--r-- | 9,179 | oldcodegen.rst | |
| - | rw-r--r-- | 9,658 | openmp.rst | |
| - | rw-r--r-- | 4,498 | preferences.rst | |
| - | rw-r--r-- | 3,898 | standalone.rst | |
| - | rw-r--r-- | 8,928 | units.rst | |
| - | rw-r--r-- | 11,056 | variables_indices.rst |
