package info (click to toggle)
node-chart.js 3.9.1%2B~cs3.1.2-3
  • links: PTS, VCS
  • area: main
  • in suites: forky, sid, trixie
  • size: 28,692 kB
  • sloc: javascript: 72,443; sh: 98; makefile: 11

Folder: developers

d .. (parent)
- - rw-r--r-- 8,368 api.md
- - rw-r--r-- 4,847 axes.md
- - rw-r--r-- 4,763 charts.md
- - rw-r--r-- 6,706 contributing.md
- - rw-r--r-- 18,626 destroy_flowchart.png
- - rw-r--r-- 38,182 event_flowchart.png
- - rw-r--r-- 1,626 index.md
- - rw-r--r-- 25,160 init_flowchart.png
- - rw-r--r-- 10,412 plugin_flowcharts.drawio
- - rw-r--r-- 5,751 plugins.md
- - rw-r--r-- 1,102 publishing.md
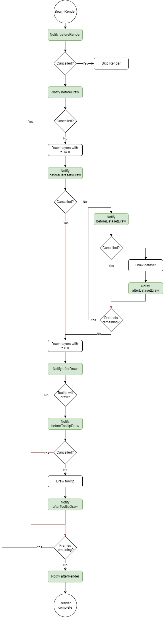
- - rw-r--r-- 102,359 render_flowchart.png
- - rw-r--r-- 58,555 scale_flowchart.png
- - rw-r--r-- 97,217 update_flowchart.png
- - rw-r--r-- 2,876 updates.md