package info
(click to toggle)
Folder: examples
| .. (parent) | ||||
| d | rwxr-xr-x | 4,096 | doc | |
| d | rwxr-xr-x | 4,096 | merb-rest | |
| d | rwxr-xr-x | 4,096 | rails-rest | |
| - | rw-r--r-- | 14,479 | AutoShop_state.png | |
| - | rw-r--r-- | 105,247 | Car_state.png | |
| - | rw-r--r-- | 85 | Gemfile | |
| - | rw-r--r-- | 188 | Gemfile.lock | |
| - | rw-r--r-- | 20,663 | TrafficLight_state.png | |
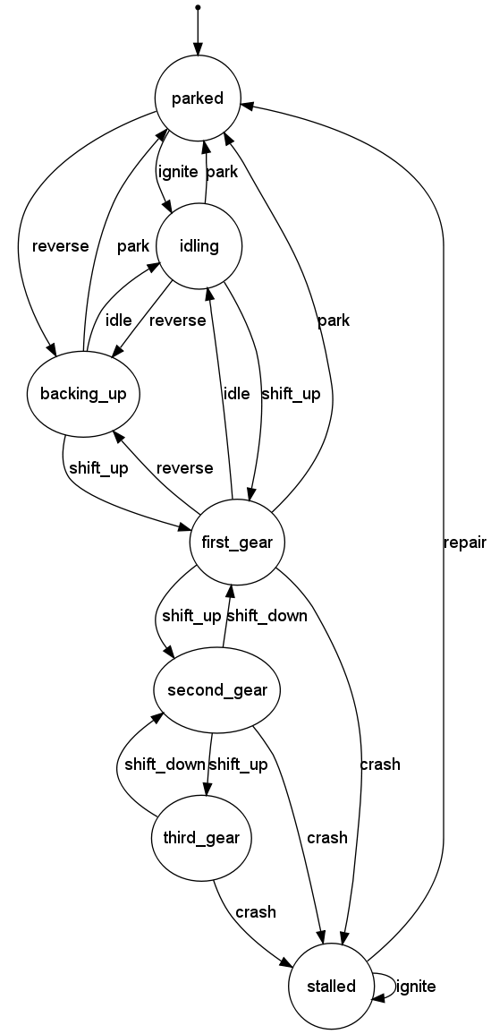
| - | rw-r--r-- | 70,887 | Vehicle_state.png | |
| - | rw-r--r-- | 240 | auto_shop.rb | |
| - | rw-r--r-- | 392 | car.rb | |
| - | rw-r--r-- | 195 | traffic_light.rb | |
| - | rw-r--r-- | 746 | vehicle.rb |
