package info
(click to toggle)
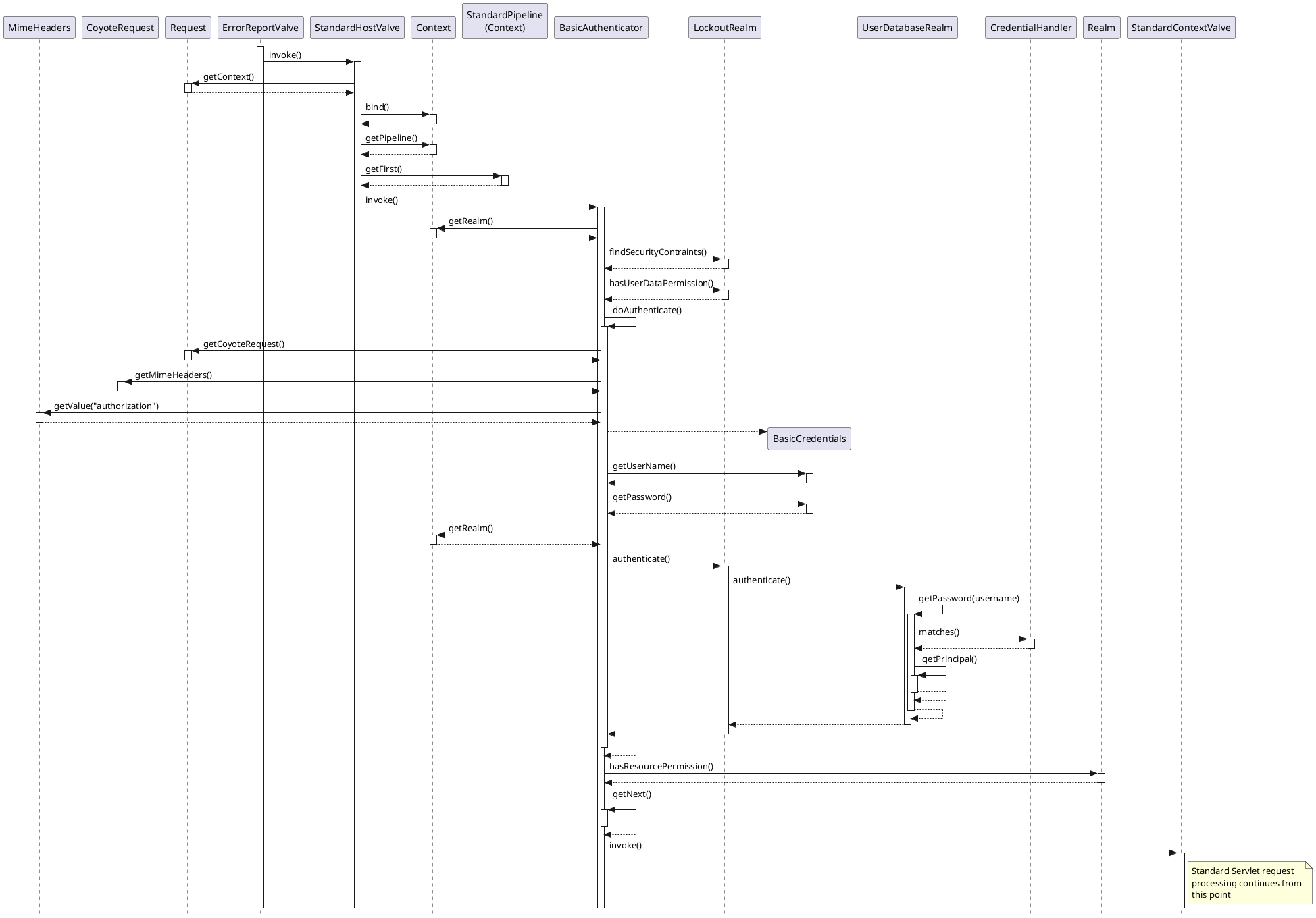
Folder: requestProcess
| .. (parent) | ||||
| - | rw-r--r-- | 2,396 | 11_nio.plantuml | |
| - | rw-r--r-- | 116,516 | 11_nio.png | |
| - | rw-r--r-- | 1,206 | 21_http11.plantuml | |
| - | rw-r--r-- | 18,334 | 21_http11.png | |
| - | rw-r--r-- | 3,167 | 31_synchronous.plantuml | |
| - | rw-r--r-- | 209,355 | 31_synchronous.png | |
| - | rw-r--r-- | 2,561 | 41_basic.plantuml | |
| - | rw-r--r-- | 114,556 | 41_basic.png |
