DEBSOURCES
Skip Quicknav
Home
Search
Documentation
Stats
About
sources
/
uranium
/
5.0.0-7
/
docs
/ images
package info
(click to toggle)
uranium 5.0.0-7
links:
PTS
,
VCS
area: main
in suites: forky, sid, trixie
size: 5,304 kB
sloc
: python: 31,765; sh: 132; makefile: 12
Folder: images
.. (parent)
-
rw-r--r--
12,779
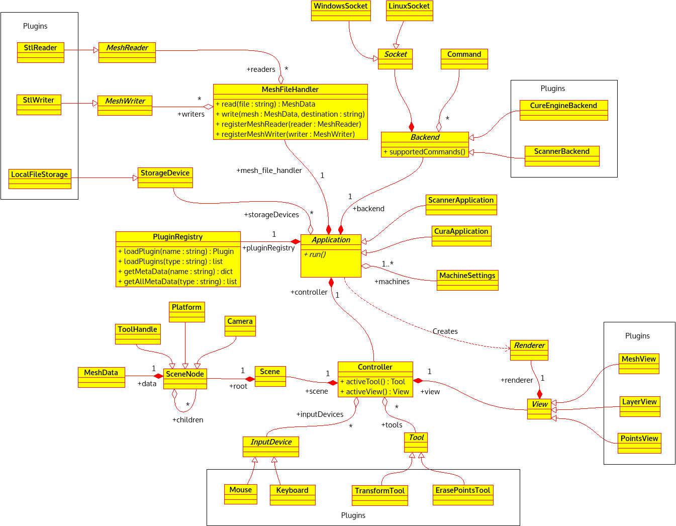
PluginOverview.png
-
rw-r--r--
117,864
classes.png