 |
|
|
|
.. (parent) |
 |
- |
rw-r--r-- |
1,003 |
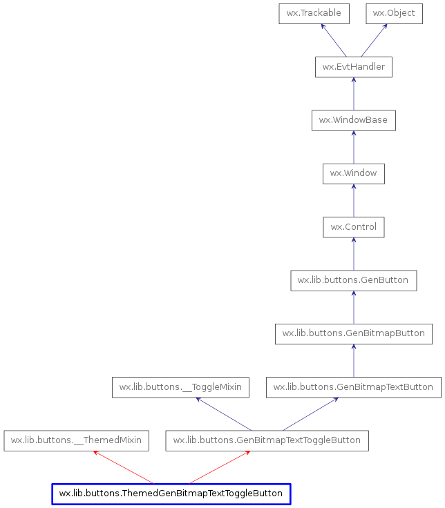
PlatformInfo_inheritance.png
|
 |
- |
rw-r--r-- |
142 |
PlatformInfo_inheritance.png.map
|
 |
- |
rw-r--r-- |
1,203 |
Point2DDouble_inheritance.png
|
 |
- |
rw-r--r-- |
144 |
Point2DDouble_inheritance.png.map
|
 |
- |
rw-r--r-- |
1,245 |
Rect2DDouble_inheritance.png
|
 |
- |
rw-r--r-- |
142 |
Rect2DDouble_inheritance.png.map
|
 |
- |
rw-r--r-- |
1,621 |
wx.AcceleratorEntry_inheritance.png
|
 |
- |
rw-r--r-- |
156 |
wx.AcceleratorEntry_inheritance.png.map
|
 |
- |
rw-r--r-- |
2,999 |
wx.AcceleratorTable_inheritance.png
|
 |
- |
rw-r--r-- |
258 |
wx.AcceleratorTable_inheritance.png.map
|
 |
- |
rw-r--r-- |
2,730 |
wx.Accessible_inheritance.png
|
 |
- |
rw-r--r-- |
246 |
wx.Accessible_inheritance.png.map
|
 |
- |
rw-r--r-- |
4,618 |
wx.ActivateEvent_inheritance.png
|
 |
- |
rw-r--r-- |
353 |
wx.ActivateEvent_inheritance.png.map
|
 |
- |
rw-r--r-- |
1,882 |
wx.AffineMatrix2DBase_inheritance.png
|
 |
- |
rw-r--r-- |
160 |
wx.AffineMatrix2DBase_inheritance.png.map
|
 |
- |
rw-r--r-- |
3,936 |
wx.AffineMatrix2D_inheritance.png
|
 |
- |
rw-r--r-- |
278 |
wx.AffineMatrix2D_inheritance.png.map
|
 |
- |
rw-r--r-- |
1,942 |
wx.AlphaPixelData_Accessor_inheritance.png
|
 |
- |
rw-r--r-- |
170 |
wx.AlphaPixelData_Accessor_inheritance.png.map
|
 |
- |
rw-r--r-- |
1,525 |
wx.AlphaPixelData_inheritance.png
|
 |
- |
rw-r--r-- |
152 |
wx.AlphaPixelData_inheritance.png.map
|
 |
- |
rw-r--r-- |
9,897 |
wx.AnyButton_inheritance.png
|
 |
- |
rw-r--r-- |
669 |
wx.AnyButton_inheritance.png.map
|
 |
- |
rw-r--r-- |
8,539 |
wx.AppConsole_inheritance.png
|
 |
- |
rw-r--r-- |
577 |
wx.AppConsole_inheritance.png.map
|
 |
- |
rw-r--r-- |
1,296 |
wx.AppTraits_inheritance.png
|
 |
- |
rw-r--r-- |
142 |
wx.AppTraits_inheritance.png.map
|
 |
- |
rw-r--r-- |
10,308 |
wx.App_inheritance.png
|
 |
- |
rw-r--r-- |
674 |
wx.App_inheritance.png.map
|
 |
- |
rw-r--r-- |
5,939 |
wx.ArchiveFSHandler_inheritance.png
|
 |
- |
rw-r--r-- |
382 |
wx.ArchiveFSHandler_inheritance.png.map
|
 |
- |
rw-r--r-- |
3,153 |
wx.ArtProvider_inheritance.png
|
 |
- |
rw-r--r-- |
248 |
wx.ArtProvider_inheritance.png.map
|
 |
- |
rw-r--r-- |
11,221 |
wx.AutoBufferedPaintDC_inheritance.png
|
 |
- |
rw-r--r-- |
698 |
wx.AutoBufferedPaintDC_inheritance.png.map
|
 |
- |
rw-r--r-- |
13,128 |
wx.BitmapButton_inheritance.png
|
 |
- |
rw-r--r-- |
887 |
wx.BitmapButton_inheritance.png.map
|
 |
- |
rw-r--r-- |
6,283 |
wx.BitmapDataObject_inheritance.png
|
 |
- |
rw-r--r-- |
388 |
wx.BitmapDataObject_inheritance.png.map
|
 |
- |
rw-r--r-- |
14,016 |
wx.BitmapToggleButton_inheritance.png
|
 |
- |
rw-r--r-- |
912 |
wx.BitmapToggleButton_inheritance.png.map
|
 |
- |
rw-r--r-- |
4,778 |
wx.Bitmap_inheritance.png
|
 |
- |
rw-r--r-- |
346 |
wx.Bitmap_inheritance.png.map
|
 |
- |
rw-r--r-- |
11,535 |
wx.BookCtrlBase_inheritance.png
|
 |
- |
rw-r--r-- |
790 |
wx.BookCtrlBase_inheritance.png.map
|
 |
- |
rw-r--r-- |
8,662 |
wx.BookCtrlEvent_inheritance.png
|
 |
- |
rw-r--r-- |
581 |
wx.BookCtrlEvent_inheritance.png.map
|
 |
- |
rw-r--r-- |
4,434 |
wx.BoxSizer_inheritance.png
|
 |
- |
rw-r--r-- |
341 |
wx.BoxSizer_inheritance.png.map
|
 |
- |
rw-r--r-- |
1,110 |
wx.BrushList_inheritance.png
|
 |
- |
rw-r--r-- |
142 |
wx.BrushList_inheritance.png.map
|
 |
- |
rw-r--r-- |
4,645 |
wx.Brush_inheritance.png
|
 |
- |
rw-r--r-- |
343 |
wx.Brush_inheritance.png.map
|
 |
- |
rw-r--r-- |
5,159 |
wx.BufferedDC_inheritance.png
|
 |
- |
rw-r--r-- |
446 |
wx.BufferedDC_inheritance.png.map
|
 |
- |
rw-r--r-- |
7,769 |
wx.BufferedPaintDC_inheritance.png
|
 |
- |
rw-r--r-- |
569 |
wx.BufferedPaintDC_inheritance.png.map
|
 |
- |
rw-r--r-- |
1,394 |
wx.BusyCursor_inheritance.png
|
 |
- |
rw-r--r-- |
144 |
wx.BusyCursor_inheritance.png.map
|
 |
- |
rw-r--r-- |
1,441 |
wx.BusyInfo_inheritance.png
|
 |
- |
rw-r--r-- |
140 |
wx.BusyInfo_inheritance.png.map
|
 |
- |
rw-r--r-- |
11,367 |
wx.Button_inheritance.png
|
 |
- |
rw-r--r-- |
772 |
wx.Button_inheritance.png.map
|
 |
- |
rw-r--r-- |
1,159 |
wx.CallLater_inheritance.png
|
 |
- |
rw-r--r-- |
142 |
wx.CallLater_inheritance.png.map
|
 |
- |
rw-r--r-- |
1,048 |
wx.Caret_inheritance.png
|
 |
- |
rw-r--r-- |
133 |
wx.Caret_inheritance.png.map
|
 |
- |
rw-r--r-- |
9,925 |
wx.CheckBox_inheritance.png
|
 |
- |
rw-r--r-- |
667 |
wx.CheckBox_inheritance.png.map
|
 |
- |
rw-r--r-- |
16,297 |
wx.CheckListBox_inheritance.png
|
 |
- |
rw-r--r-- |
1,039 |
wx.CheckListBox_inheritance.png.map
|
 |
- |
rw-r--r-- |
6,186 |
wx.ChildFocusEvent_inheritance.png
|
 |
- |
rw-r--r-- |
471 |
wx.ChildFocusEvent_inheritance.png.map
|
 |
- |
rw-r--r-- |
12,853 |
wx.Choice_inheritance.png
|
 |
- |
rw-r--r-- |
921 |
wx.Choice_inheritance.png.map
|
 |
- |
rw-r--r-- |
14,874 |
wx.Choicebook_inheritance.png
|
 |
- |
rw-r--r-- |
901 |
wx.Choicebook_inheritance.png.map
|
 |
- |
rw-r--r-- |
1,274 |
wx.ClassInfo_inheritance.png
|
 |
- |
rw-r--r-- |
142 |
wx.ClassInfo_inheritance.png.map
|
 |
- |
rw-r--r-- |
4,638 |
wx.ClientDC_inheritance.png
|
 |
- |
rw-r--r-- |
442 |
wx.ClientDC_inheritance.png.map
|
 |
- |
rw-r--r-- |
1,613 |
wx.ClientDataContainer_inheritance.png
|
 |
- |
rw-r--r-- |
162 |
wx.ClientDataContainer_inheritance.png.map
|
 |
- |
rw-r--r-- |
6,305 |
wx.ClipboardTextEvent_inheritance.png
|
 |
- |
rw-r--r-- |
478 |
wx.ClipboardTextEvent_inheritance.png.map
|
 |
- |
rw-r--r-- |
2,694 |
wx.Clipboard_inheritance.png
|
 |
- |
rw-r--r-- |
243 |
wx.Clipboard_inheritance.png.map
|
 |
- |
rw-r--r-- |
4,437 |
wx.CloseEvent_inheritance.png
|
 |
- |
rw-r--r-- |
347 |
wx.CloseEvent_inheritance.png.map
|
 |
- |
rw-r--r-- |
7,089 |
wx.CollapsiblePaneEvent_inheritance.png
|
 |
- |
rw-r--r-- |
482 |
wx.CollapsiblePaneEvent_inheritance.png.map
|
 |
- |
rw-r--r-- |
10,123 |
wx.CollapsiblePane_inheritance.png
|
 |
- |
rw-r--r-- |
681 |
wx.CollapsiblePane_inheritance.png.map
|
 |
- |
rw-r--r-- |
2,809 |
wx.ColourData_inheritance.png
|
 |
- |
rw-r--r-- |
246 |
wx.ColourData_inheritance.png.map
|
 |
- |
rw-r--r-- |
1,810 |
wx.ColourDatabase_inheritance.png
|
 |
- |
rw-r--r-- |
152 |
wx.ColourDatabase_inheritance.png.map
|
 |
- |
rw-r--r-- |
14,379 |
wx.ColourDialog_inheritance.png
|
 |
- |
rw-r--r-- |
912 |
wx.ColourDialog_inheritance.png.map
|
 |
- |
rw-r--r-- |
12,036 |
wx.ColourPickerCtrl_inheritance.png
|
 |
- |
rw-r--r-- |
794 |
wx.ColourPickerCtrl_inheritance.png.map
|
 |
- |
rw-r--r-- |
6,154 |
wx.ColourPickerEvent_inheritance.png
|
 |
- |
rw-r--r-- |
476 |
wx.ColourPickerEvent_inheritance.png.map
|
 |
- |
rw-r--r-- |
2,689 |
wx.Colour_inheritance.png
|
 |
- |
rw-r--r-- |
235 |
wx.Colour_inheritance.png.map
|
 |
- |
rw-r--r-- |
13,317 |
wx.ComboBox_inheritance.png
|
 |
- |
rw-r--r-- |
1,035 |
wx.ComboBox_inheritance.png.map
|
 |
- |
rw-r--r-- |
1,691 |
wx.ComboCtrlFeatures_inheritance.png
|
 |
- |
rw-r--r-- |
158 |
wx.ComboCtrlFeatures_inheritance.png.map
|
 |
- |
rw-r--r-- |
10,582 |
wx.ComboCtrl_inheritance.png
|
 |
- |
rw-r--r-- |
782 |
wx.ComboCtrl_inheritance.png.map
|
 |
- |
rw-r--r-- |
1,431 |
wx.ComboPopup_inheritance.png
|
 |
- |
rw-r--r-- |
144 |
wx.ComboPopup_inheritance.png.map
|
 |
- |
rw-r--r-- |
4,803 |
wx.CommandEvent_inheritance.png
|
 |
- |
rw-r--r-- |
351 |
wx.CommandEvent_inheritance.png.map
|
 |
- |
rw-r--r-- |
3,259 |
wx.CommandProcessor_inheritance.png
|
 |
- |
rw-r--r-- |
258 |
wx.CommandProcessor_inheritance.png.map
|
 |
- |
rw-r--r-- |
2,702 |
wx.Command_inheritance.png
|
 |
- |
rw-r--r-- |
240 |
wx.Command_inheritance.png.map
|
 |
- |
rw-r--r-- |
3,086 |
wx.ConfigBase_inheritance.png
|
 |
- |
rw-r--r-- |
246 |
wx.ConfigBase_inheritance.png.map
|
 |
- |
rw-r--r-- |
1,704 |
wx.ConfigPathChanger_inheritance.png
|
 |
- |
rw-r--r-- |
158 |
wx.ConfigPathChanger_inheritance.png.map
|
 |
- |
rw-r--r-- |
15,164 |
wx.ContextHelpButton_inheritance.png
|
 |
- |
rw-r--r-- |
1,012 |
wx.ContextHelpButton_inheritance.png.map
|
 |
- |
rw-r--r-- |
3,033 |
wx.ContextHelp_inheritance.png
|
 |
- |
rw-r--r-- |
248 |
wx.ContextHelp_inheritance.png.map
|
 |
- |
rw-r--r-- |
6,179 |
wx.ContextMenuEvent_inheritance.png
|
 |
- |
rw-r--r-- |
474 |
wx.ContextMenuEvent_inheritance.png.map
|
 |
- |
rw-r--r-- |
13,343 |
wx.ControlWithItems_inheritance.png
|
 |
- |
rw-r--r-- |
941 |
wx.ControlWithItems_inheritance.png.map
|
 |
- |
rw-r--r-- |
8,062 |
wx.Control_inheritance.png
|
 |
- |
rw-r--r-- |
560 |
wx.Control_inheritance.png.map
|
 |
- |
rw-r--r-- |
4,731 |
wx.Cursor_inheritance.png
|
 |
- |
rw-r--r-- |
346 |
wx.Cursor_inheritance.png.map
|
 |
- |
rw-r--r-- |
6,592 |
wx.CustomDataObject_inheritance.png
|
 |
- |
rw-r--r-- |
388 |
wx.CustomDataObject_inheritance.png.map
|
 |
- |
rw-r--r-- |
1,914 |
wx.DCBrushChanger_inheritance.png
|
 |
- |
rw-r--r-- |
152 |
wx.DCBrushChanger_inheritance.png.map
|
 |
- |
rw-r--r-- |
1,358 |
wx.DCClipper_inheritance.png
|
 |
- |
rw-r--r-- |
142 |
wx.DCClipper_inheritance.png.map
|
 |
- |
rw-r--r-- |
1,644 |
wx.DCFontChanger_inheritance.png
|
 |
- |
rw-r--r-- |
150 |
wx.DCFontChanger_inheritance.png.map
|
 |
- |
rw-r--r-- |
1,625 |
wx.DCOverlay_inheritance.png
|
 |
- |
rw-r--r-- |
142 |
wx.DCOverlay_inheritance.png.map
|
 |
- |
rw-r--r-- |
1,585 |
wx.DCPenChanger_inheritance.png
|
 |
- |
rw-r--r-- |
148 |
wx.DCPenChanger_inheritance.png.map
|
 |
- |
rw-r--r-- |
1,787 |
wx.DCTextColourChanger_inheritance.png
|
 |
- |
rw-r--r-- |
162 |
wx.DCTextColourChanger_inheritance.png.map
|
 |
- |
rw-r--r-- |
2,554 |
wx.DC_inheritance.png
|
 |
- |
rw-r--r-- |
227 |
wx.DC_inheritance.png.map
|
 |
- |
rw-r--r-- |
1,287 |
wx.DataFormat_inheritance.png
|
 |
- |
rw-r--r-- |
144 |
wx.DataFormat_inheritance.png.map
|
 |
- |
rw-r--r-- |
3,840 |
wx.DataObjectComposite_inheritance.png
|
 |
- |
rw-r--r-- |
272 |
wx.DataObjectComposite_inheritance.png.map
|
 |
- |
rw-r--r-- |
3,571 |
wx.DataObjectSimple_inheritance.png
|
 |
- |
rw-r--r-- |
266 |
wx.DataObjectSimple_inheritance.png.map
|
 |
- |
rw-r--r-- |
1,498 |
wx.DataObject_inheritance.png
|
 |
- |
rw-r--r-- |
144 |
wx.DataObject_inheritance.png.map
|
 |
- |
rw-r--r-- |
1,384 |
wx.DateSpan_inheritance.png
|
 |
- |
rw-r--r-- |
140 |
wx.DateSpan_inheritance.png.map
|
 |
- |
rw-r--r-- |
1,577 |
wx.DateTime.TimeZone_inheritance.png
|
 |
- |
rw-r--r-- |
158 |
wx.DateTime.TimeZone_inheritance.png.map
|
 |
- |
rw-r--r-- |
1,397 |
wx.DateTime.Tm_inheritance.png
|
 |
- |
rw-r--r-- |
146 |
wx.DateTime.Tm_inheritance.png.map
|
 |
- |
rw-r--r-- |
1,349 |
wx.DateTime_inheritance.png
|
 |
- |
rw-r--r-- |
140 |
wx.DateTime_inheritance.png.map
|
 |
- |
rw-r--r-- |
3,759 |
wx.DelegateRendererNative_inheritance.png
|
 |
- |
rw-r--r-- |
286 |
wx.DelegateRendererNative_inheritance.png.map
|
 |
- |
rw-r--r-- |
2,126 |
wx.DialogLayoutAdapter_inheritance.png
|
 |
- |
rw-r--r-- |
162 |
wx.DialogLayoutAdapter_inheritance.png.map
|
 |
- |
rw-r--r-- |
12,404 |
wx.Dialog_inheritance.png
|
 |
- |
rw-r--r-- |
797 |
wx.Dialog_inheritance.png.map
|
 |
- |
rw-r--r-- |
14,113 |
wx.DirDialog_inheritance.png
|
 |
- |
rw-r--r-- |
906 |
wx.DirDialog_inheritance.png.map
|
 |
- |
rw-r--r-- |
16,128 |
wx.DirFilterListCtrl_inheritance.png
|
 |
- |
rw-r--r-- |
1,047 |
wx.DirFilterListCtrl_inheritance.png.map
|
 |
- |
rw-r--r-- |
11,938 |
wx.DirPickerCtrl_inheritance.png
|
 |
- |
rw-r--r-- |
788 |
wx.DirPickerCtrl_inheritance.png.map
|
 |
- |
rw-r--r-- |
5,308 |
wx.DisplayChangedEvent_inheritance.png
|
 |
- |
rw-r--r-- |
365 |
wx.DisplayChangedEvent_inheritance.png.map
|
 |
- |
rw-r--r-- |
1,431 |
wx.Display_inheritance.png
|
 |
- |
rw-r--r-- |
137 |
wx.Display_inheritance.png.map
|
 |
- |
rw-r--r-- |
3,097 |
wx.DragImage_inheritance.png
|
 |
- |
rw-r--r-- |
244 |
wx.DragImage_inheritance.png.map
|
 |
- |
rw-r--r-- |
4,698 |
wx.DropFilesEvent_inheritance.png
|
 |
- |
rw-r--r-- |
355 |
wx.DropFilesEvent_inheritance.png.map
|
 |
- |
rw-r--r-- |
1,520 |
wx.DropSource_inheritance.png
|
 |
- |
rw-r--r-- |
144 |
wx.DropSource_inheritance.png.map
|
 |
- |
rw-r--r-- |
1,452 |
wx.DropTarget_inheritance.png
|
 |
- |
rw-r--r-- |
144 |
wx.DropTarget_inheritance.png.map
|
 |
- |
rw-r--r-- |
4,358 |
wx.EraseEvent_inheritance.png
|
 |
- |
rw-r--r-- |
347 |
wx.EraseEvent_inheritance.png.map
|
 |
- |
rw-r--r-- |
6,977 |
wx.EventBlocker_inheritance.png
|
 |
- |
rw-r--r-- |
467 |
wx.EventBlocker_inheritance.png.map
|
 |
- |
rw-r--r-- |
1,106 |
wx.EventFilter_inheritance.png
|
 |
- |
rw-r--r-- |
146 |
wx.EventFilter_inheritance.png.map
|
 |
- |
rw-r--r-- |
1,718 |
wx.EventLoopActivator_inheritance.png
|
 |
- |
rw-r--r-- |
160 |
wx.EventLoopActivator_inheritance.png.map
|
 |
- |
rw-r--r-- |
1,573 |
wx.EventLoopBase_inheritance.png
|
 |
- |
rw-r--r-- |
150 |
wx.EventLoopBase_inheritance.png.map
|
 |
- |
rw-r--r-- |
2,644 |
wx.Event_inheritance.png
|
 |
- |
rw-r--r-- |
233 |
wx.Event_inheritance.png.map
|
 |
- |
rw-r--r-- |
4,750 |
wx.EvtHandler_inheritance.png
|
 |
- |
rw-r--r-- |
352 |
wx.EvtHandler_inheritance.png.map
|
 |
- |
rw-r--r-- |
2,639 |
wx.FSFile_inheritance.png
|
 |
- |
rw-r--r-- |
235 |
wx.FSFile_inheritance.png.map
|
 |
- |
rw-r--r-- |
5,196 |
wx.FileConfig_inheritance.png
|
 |
- |
rw-r--r-- |
357 |
wx.FileConfig_inheritance.png.map
|
 |
- |
rw-r--r-- |
6,486 |
wx.FileCtrlEvent_inheritance.png
|
 |
- |
rw-r--r-- |
468 |
wx.FileCtrlEvent_inheritance.png.map
|
 |
- |
rw-r--r-- |
9,514 |
wx.FileCtrl_inheritance.png
|
 |
- |
rw-r--r-- |
667 |
wx.FileCtrl_inheritance.png.map
|
 |
- |
rw-r--r-- |
6,031 |
wx.FileDataObject_inheritance.png
|
 |
- |
rw-r--r-- |
385 |
wx.FileDataObject_inheritance.png.map
|
 |
- |
rw-r--r-- |
14,191 |
wx.FileDialog_inheritance.png
|
 |
- |
rw-r--r-- |
908 |
wx.FileDialog_inheritance.png.map
|
 |
- |
rw-r--r-- |
6,803 |
wx.FileDirPickerEvent_inheritance.png
|
 |
- |
rw-r--r-- |
477 |
wx.FileDirPickerEvent_inheritance.png.map
|
 |
- |
rw-r--r-- |
3,293 |
wx.FileDropTarget_inheritance.png
|
 |
- |
rw-r--r-- |
262 |
wx.FileDropTarget_inheritance.png.map
|
 |
- |
rw-r--r-- |
2,747 |
wx.FileHistory_inheritance.png
|
 |
- |
rw-r--r-- |
247 |
wx.FileHistory_inheritance.png.map
|
 |
- |
rw-r--r-- |
11,805 |
wx.FilePickerCtrl_inheritance.png
|
 |
- |
rw-r--r-- |
790 |
wx.FilePickerCtrl_inheritance.png.map
|
 |
- |
rw-r--r-- |
3,585 |
wx.FileSystemHandler_inheritance.png
|
 |
- |
rw-r--r-- |
260 |
wx.FileSystemHandler_inheritance.png.map
|
 |
- |
rw-r--r-- |
5,454 |
wx.FileSystemWatcherEvent_inheritance.png
|
 |
- |
rw-r--r-- |
371 |
wx.FileSystemWatcherEvent_inheritance.png.map
|
 |
- |
rw-r--r-- |
7,502 |
wx.FileSystemWatcher_inheritance.png
|
 |
- |
rw-r--r-- |
477 |
wx.FileSystemWatcher_inheritance.png.map
|
 |
- |
rw-r--r-- |
2,857 |
wx.FileSystem_inheritance.png
|
 |
- |
rw-r--r-- |
246 |
wx.FileSystem_inheritance.png.map
|
 |
- |
rw-r--r-- |
3,311 |
wx.FileTranslationsLoader_inheritance.png
|
 |
- |
rw-r--r-- |
294 |
wx.FileTranslationsLoader_inheritance.png.map
|
 |
- |
rw-r--r-- |
2,225 |
wx.FileType.MessageParameters_inheritance.png
|
 |
- |
rw-r--r-- |
176 |
wx.FileType.MessageParameters_inheritance.png.map
|
 |
- |
rw-r--r-- |
1,488 |
wx.FileTypeInfo_inheritance.png
|
 |
- |
rw-r--r-- |
148 |
wx.FileTypeInfo_inheritance.png.map
|
 |
- |
rw-r--r-- |
1,143 |
wx.FileType_inheritance.png
|
 |
- |
rw-r--r-- |
139 |
wx.FileType_inheritance.png.map
|
 |
- |
rw-r--r-- |
5,584 |
wx.FilterFSHandler_inheritance.png
|
 |
- |
rw-r--r-- |
381 |
wx.FilterFSHandler_inheritance.png.map
|
 |
- |
rw-r--r-- |
6,954 |
wx.FindDialogEvent_inheritance.png
|
 |
- |
rw-r--r-- |
471 |
wx.FindDialogEvent_inheritance.png.map
|
 |
- |
rw-r--r-- |
3,059 |
wx.FindReplaceData_inheritance.png
|
 |
- |
rw-r--r-- |
256 |
wx.FindReplaceData_inheritance.png.map
|
 |
- |
rw-r--r-- |
14,759 |
wx.FindReplaceDialog_inheritance.png
|
 |
- |
rw-r--r-- |
922 |
wx.FindReplaceDialog_inheritance.png.map
|
 |
- |
rw-r--r-- |
4,712 |
wx.FlexGridSizer_inheritance.png
|
 |
- |
rw-r--r-- |
462 |
wx.FlexGridSizer_inheritance.png.map
|
 |
- |
rw-r--r-- |
4,463 |
wx.FocusEvent_inheritance.png
|
 |
- |
rw-r--r-- |
347 |
wx.FocusEvent_inheritance.png.map
|
 |
- |
rw-r--r-- |
2,615 |
wx.FontData_inheritance.png
|
 |
- |
rw-r--r-- |
241 |
wx.FontData_inheritance.png.map
|
 |
- |
rw-r--r-- |
14,168 |
wx.FontDialog_inheritance.png
|
 |
- |
rw-r--r-- |
908 |
wx.FontDialog_inheritance.png.map
|
 |
- |
rw-r--r-- |
1,432 |
wx.FontEnumerator_inheritance.png
|
 |
- |
rw-r--r-- |
152 |
wx.FontEnumerator_inheritance.png.map
|
 |
- |
rw-r--r-- |
987 |
wx.FontInfo_inheritance.png
|
 |
- |
rw-r--r-- |
139 |
wx.FontInfo_inheritance.png.map
|
 |
- |
rw-r--r-- |
1,040 |
wx.FontList_inheritance.png
|
 |
- |
rw-r--r-- |
139 |
wx.FontList_inheritance.png.map
|
 |
- |
rw-r--r-- |
1,433 |
wx.FontMapper_inheritance.png
|
 |
- |
rw-r--r-- |
144 |
wx.FontMapper_inheritance.png.map
|
 |
- |
rw-r--r-- |
1,383 |
wx.FontMetrics_inheritance.png
|
 |
- |
rw-r--r-- |
146 |
wx.FontMetrics_inheritance.png.map
|
 |
- |
rw-r--r-- |
11,982 |
wx.FontPickerCtrl_inheritance.png
|
 |
- |
rw-r--r-- |
790 |
wx.FontPickerCtrl_inheritance.png.map
|
 |
- |
rw-r--r-- |
6,725 |
wx.FontPickerEvent_inheritance.png
|
 |
- |
rw-r--r-- |
471 |
wx.FontPickerEvent_inheritance.png.map
|
 |
- |
rw-r--r-- |
4,472 |
wx.Font_inheritance.png
|
 |
- |
rw-r--r-- |
341 |
wx.Font_inheritance.png.map
|
 |
- |
rw-r--r-- |
12,214 |
wx.Frame_inheritance.png
|
 |
- |
rw-r--r-- |
794 |
wx.Frame_inheritance.png.map
|
 |
- |
rw-r--r-- |
1,319 |
wx.GBPosition_inheritance.png
|
 |
- |
rw-r--r-- |
144 |
wx.GBPosition_inheritance.png.map
|
 |
- |
rw-r--r-- |
4,830 |
wx.GBSizerItem_inheritance.png
|
 |
- |
rw-r--r-- |
357 |
wx.GBSizerItem_inheritance.png.map
|
 |
- |
rw-r--r-- |
1,338 |
wx.GBSpan_inheritance.png
|
 |
- |
rw-r--r-- |
135 |
wx.GBSpan_inheritance.png.map
|
 |
- |
rw-r--r-- |
3,707 |
wx.GCDC_inheritance.png
|
 |
- |
rw-r--r-- |
324 |
wx.GCDC_inheritance.png.map
|
 |
- |
rw-r--r-- |
2,956 |
wx.GDIObject_inheritance.png
|
 |
- |
rw-r--r-- |
243 |
wx.GDIObject_inheritance.png.map
|
 |
- |
rw-r--r-- |
5,007 |
wx.GIFHandler_inheritance.png
|
 |
- |
rw-r--r-- |
361 |
wx.GIFHandler_inheritance.png.map
|
 |
- |
rw-r--r-- |
3,407 |
wx.GUIEventLoop_inheritance.png
|
 |
- |
rw-r--r-- |
263 |
wx.GUIEventLoop_inheritance.png.map
|
 |
- |
rw-r--r-- |
9,810 |
wx.Gauge_inheritance.png
|
 |
- |
rw-r--r-- |
661 |
wx.Gauge_inheritance.png.map
|
 |
- |
rw-r--r-- |
9,993 |
wx.GenericDirCtrl_inheritance.png
|
 |
- |
rw-r--r-- |
679 |
wx.GenericDirCtrl_inheritance.png.map
|
 |
- |
rw-r--r-- |
14,815 |
wx.GenericProgressDialog_inheritance.png
|
 |
- |
rw-r--r-- |
930 |
wx.GenericProgressDialog_inheritance.png.map
|
 |
- |
rw-r--r-- |
5,688 |
wx.GraphicsBitmap_inheritance.png
|
 |
- |
rw-r--r-- |
372 |
wx.GraphicsBitmap_inheritance.png.map
|
 |
- |
rw-r--r-- |
5,641 |
wx.GraphicsBrush_inheritance.png
|
 |
- |
rw-r--r-- |
370 |
wx.GraphicsBrush_inheritance.png.map
|
 |
- |
rw-r--r-- |
5,881 |
wx.GraphicsContext_inheritance.png
|
 |
- |
rw-r--r-- |
374 |
wx.GraphicsContext_inheritance.png.map
|
 |
- |
rw-r--r-- |
5,559 |
wx.GraphicsFont_inheritance.png
|
 |
- |
rw-r--r-- |
369 |
wx.GraphicsFont_inheritance.png.map
|
 |
- |
rw-r--r-- |
1,893 |
wx.GraphicsGradientStop_inheritance.png
|
 |
- |
rw-r--r-- |
164 |
wx.GraphicsGradientStop_inheritance.png.map
|
 |
- |
rw-r--r-- |
1,910 |
wx.GraphicsGradientStops_inheritance.png
|
 |
- |
rw-r--r-- |
166 |
wx.GraphicsGradientStops_inheritance.png.map
|
 |
- |
rw-r--r-- |
5,674 |
wx.GraphicsMatrix_inheritance.png
|
 |
- |
rw-r--r-- |
372 |
wx.GraphicsMatrix_inheritance.png.map
|
 |
- |
rw-r--r-- |
3,219 |
wx.GraphicsObject_inheritance.png
|
 |
- |
rw-r--r-- |
254 |
wx.GraphicsObject_inheritance.png.map
|
 |
- |
rw-r--r-- |
5,548 |
wx.GraphicsPath_inheritance.png
|
 |
- |
rw-r--r-- |
369 |
wx.GraphicsPath_inheritance.png.map
|
 |
- |
rw-r--r-- |
5,644 |
wx.GraphicsPen_inheritance.png
|
 |
- |
rw-r--r-- |
367 |
wx.GraphicsPen_inheritance.png.map
|
 |
- |
rw-r--r-- |
3,556 |
wx.GraphicsRenderer_inheritance.png
|
 |
- |
rw-r--r-- |
258 |
wx.GraphicsRenderer_inheritance.png.map
|
 |
- |
rw-r--r-- |
5,618 |
wx.GridBagSizer_inheritance.png
|
 |
- |
rw-r--r-- |
576 |
wx.GridBagSizer_inheritance.png.map
|
 |
- |
rw-r--r-- |
4,471 |
wx.GridSizer_inheritance.png
|
 |
- |
rw-r--r-- |
343 |
wx.GridSizer_inheritance.png.map
|
 |
- |
rw-r--r-- |
13,712 |
wx.HScrolledWindow_inheritance.png
|
 |
- |
rw-r--r-- |
932 |
wx.HScrolledWindow_inheritance.png.map
|
 |
- |
rw-r--r-- |
6,169 |
wx.HTMLDataObject_inheritance.png
|
 |
- |
rw-r--r-- |
384 |
wx.HTMLDataObject_inheritance.png.map
|
 |
- |
rw-r--r-- |
19,320 |
wx.HVScrolledWindow_inheritance.png
|
 |
- |
rw-r--r-- |
1,183 |
wx.HVScrolledWindow_inheritance.png.map
|
 |
- |
rw-r--r-- |
1,763 |
wx.HeaderButtonParams_inheritance.png
|
 |
- |
rw-r--r-- |
160 |
wx.HeaderButtonParams_inheritance.png.map
|
 |
- |
rw-r--r-- |
6,460 |
wx.HeaderColumnSimple_inheritance.png
|
 |
- |
rw-r--r-- |
405 |
wx.HeaderColumnSimple_inheritance.png.map
|
 |
- |
rw-r--r-- |
1,534 |
wx.HeaderColumn_inheritance.png
|
 |
- |
rw-r--r-- |
148 |
wx.HeaderColumn_inheritance.png.map
|
 |
- |
rw-r--r-- |
7,712 |
wx.HeaderCtrlEvent_inheritance.png
|
 |
- |
rw-r--r-- |
584 |
wx.HeaderCtrlEvent_inheritance.png.map
|
 |
- |
rw-r--r-- |
11,942 |
wx.HeaderCtrlSimple_inheritance.png
|
 |
- |
rw-r--r-- |
794 |
wx.HeaderCtrlSimple_inheritance.png.map
|
 |
- |
rw-r--r-- |
9,780 |
wx.HeaderCtrl_inheritance.png
|
 |
- |
rw-r--r-- |
671 |
wx.HeaderCtrl_inheritance.png.map
|
 |
- |
rw-r--r-- |
3,183 |
wx.HelpControllerBase_inheritance.png
|
 |
- |
rw-r--r-- |
262 |
wx.HelpControllerBase_inheritance.png.map
|
 |
- |
rw-r--r-- |
5,941 |
wx.HelpControllerHelpProvider_inheritance.png
|
 |
- |
rw-r--r-- |
417 |
wx.HelpControllerHelpProvider_inheritance.png.map
|
 |
- |
rw-r--r-- |
6,417 |
wx.HelpEvent_inheritance.png
|
 |
- |
rw-r--r-- |
460 |
wx.HelpEvent_inheritance.png.map
|
 |
- |
rw-r--r-- |
1,375 |
wx.HelpProvider_inheritance.png
|
 |
- |
rw-r--r-- |
148 |
wx.HelpProvider_inheritance.png.map
|
 |
- |
rw-r--r-- |
4,848 |
wx.IFFHandler_inheritance.png
|
 |
- |
rw-r--r-- |
361 |
wx.IFFHandler_inheritance.png.map
|
 |
- |
rw-r--r-- |
4,966 |
wx.IconBundle_inheritance.png
|
 |
- |
rw-r--r-- |
354 |
wx.IconBundle_inheritance.png.map
|
 |
- |
rw-r--r-- |
1,211 |
wx.IconLocation_inheritance.png
|
 |
- |
rw-r--r-- |
148 |
wx.IconLocation_inheritance.png.map
|
 |
- |
rw-r--r-- |
4,524 |
wx.Icon_inheritance.png
|
 |
- |
rw-r--r-- |
341 |
wx.Icon_inheritance.png.map
|
 |
- |
rw-r--r-- |
4,426 |
wx.IconizeEvent_inheritance.png
|
 |
- |
rw-r--r-- |
351 |
wx.IconizeEvent_inheritance.png.map
|
 |
- |
rw-r--r-- |
1,393 |
wx.IdManager_inheritance.png
|
 |
- |
rw-r--r-- |
142 |
wx.IdManager_inheritance.png.map
|
 |
- |
rw-r--r-- |
4,171 |
wx.IdleEvent_inheritance.png
|
 |
- |
rw-r--r-- |
343 |
wx.IdleEvent_inheritance.png.map
|
 |
- |
rw-r--r-- |
1,643 |
wx.Image.HSVValue_inheritance.png
|
 |
- |
rw-r--r-- |
152 |
wx.Image.HSVValue_inheritance.png.map
|
 |
- |
rw-r--r-- |
1,768 |
wx.Image.RGBValue_inheritance.png
|
 |
- |
rw-r--r-- |
152 |
wx.Image.RGBValue_inheritance.png.map
|
 |
- |
rw-r--r-- |
2,918 |
wx.ImageHandler_inheritance.png
|
 |
- |
rw-r--r-- |
250 |
wx.ImageHandler_inheritance.png.map
|
 |
- |
rw-r--r-- |
7,831 |
wx.ImageHistogram_inheritance.png
|
 |
- |
rw-r--r-- |
156 |
wx.ImageHistogram_inheritance.png.map
|
 |
- |
rw-r--r-- |
3,048 |
wx.ImageList_inheritance.png
|
 |
- |
rw-r--r-- |
243 |
wx.ImageList_inheritance.png.map
|
 |
- |
rw-r--r-- |
2,859 |
wx.Image_inheritance.png
|
 |
- |
rw-r--r-- |
233 |
wx.Image_inheritance.png.map
|
 |
- |
rw-r--r-- |
3,805 |
wx.IndividualLayoutConstraint_inheritance.png
|
 |
- |
rw-r--r-- |
278 |
wx.IndividualLayoutConstraint_inheritance.png.map
|
 |
- |
rw-r--r-- |
9,669 |
wx.InfoBar_inheritance.png
|
 |
- |
rw-r--r-- |
665 |
wx.InfoBar_inheritance.png.map
|
 |
- |
rw-r--r-- |
4,798 |
wx.InitDialogEvent_inheritance.png
|
 |
- |
rw-r--r-- |
357 |
wx.InitDialogEvent_inheritance.png.map
|
 |
- |
rw-r--r-- |
3,245 |
wx.InputStream_inheritance.png
|
 |
- |
rw-r--r-- |
255 |
wx.InputStream_inheritance.png.map
|
 |
- |
rw-r--r-- |
5,584 |
wx.InternetFSHandler_inheritance.png
|
 |
- |
rw-r--r-- |
384 |
wx.InternetFSHandler_inheritance.png.map
|
 |
- |
rw-r--r-- |
1,704 |
wx.ItemContainerImmutable_inheritance.png
|
 |
- |
rw-r--r-- |
168 |
wx.ItemContainerImmutable_inheritance.png.map
|
 |
- |
rw-r--r-- |
3,476 |
wx.ItemContainer_inheritance.png
|
 |
- |
rw-r--r-- |
284 |
wx.ItemContainer_inheritance.png.map
|
 |
- |
rw-r--r-- |
5,123 |
wx.JPEGHandler_inheritance.png
|
 |
- |
rw-r--r-- |
363 |
wx.JPEGHandler_inheritance.png.map
|
 |
- |
rw-r--r-- |
4,729 |
wx.JoystickEvent_inheritance.png
|
 |
- |
rw-r--r-- |
353 |
wx.JoystickEvent_inheritance.png.map
|
 |
- |
rw-r--r-- |
7,054 |
wx.KeyEvent_inheritance.png
|
 |
- |
rw-r--r-- |
461 |
wx.KeyEvent_inheritance.png.map
|
 |
- |
rw-r--r-- |
1,694 |
wx.KeyboardState_inheritance.png
|
 |
- |
rw-r--r-- |
150 |
wx.KeyboardState_inheritance.png.map
|
 |
- |
rw-r--r-- |
1,589 |
wx.LanguageInfo_inheritance.png
|
 |
- |
rw-r--r-- |
148 |
wx.LanguageInfo_inheritance.png.map
|
 |
- |
rw-r--r-- |
3,083 |
wx.LayoutConstraints_inheritance.png
|
 |
- |
rw-r--r-- |
260 |
wx.LayoutConstraints_inheritance.png.map
|
 |
- |
rw-r--r-- |
1,522 |
wx.LinuxDistributionInfo_inheritance.png
|
 |
- |
rw-r--r-- |
166 |
wx.LinuxDistributionInfo_inheritance.png.map
|
 |
- |
rw-r--r-- |
12,718 |
wx.ListBox_inheritance.png
|
 |
- |
rw-r--r-- |
923 |
wx.ListBox_inheritance.png.map
|
 |
- |
rw-r--r-- |
9,456 |
wx.ListCtrl_inheritance.png
|
 |
- |
rw-r--r-- |
667 |
wx.ListCtrl_inheritance.png.map
|
 |
- |
rw-r--r-- |
8,251 |
wx.ListEvent_inheritance.png
|
 |
- |
rw-r--r-- |
573 |
wx.ListEvent_inheritance.png.map
|
 |
- |
rw-r--r-- |
1,273 |
wx.ListItemAttr_inheritance.png
|
 |
- |
rw-r--r-- |
148 |
wx.ListItemAttr_inheritance.png.map
|
 |
- |
rw-r--r-- |
2,506 |
wx.ListItem_inheritance.png
|
 |
- |
rw-r--r-- |
240 |
wx.ListItem_inheritance.png.map
|
 |
- |
rw-r--r-- |
11,010 |
wx.ListView_inheritance.png
|
 |
- |
rw-r--r-- |
774 |
wx.ListView_inheritance.png.map
|
 |
- |
rw-r--r-- |
14,506 |
wx.Listbook_inheritance.png
|
 |
- |
rw-r--r-- |
897 |
wx.Listbook_inheritance.png.map
|
 |
- |
rw-r--r-- |
1,255 |
wx.Locale_inheritance.png
|
 |
- |
rw-r--r-- |
135 |
wx.Locale_inheritance.png.map
|
 |
- |
rw-r--r-- |
2,485 |
wx.LogBuffer_inheritance.png
|
 |
- |
rw-r--r-- |
237 |
wx.LogBuffer_inheritance.png.map
|
 |
- |
rw-r--r-- |
2,414 |
wx.LogChain_inheritance.png
|
 |
- |
rw-r--r-- |
235 |
wx.LogChain_inheritance.png.map
|
 |
- |
rw-r--r-- |
1,577 |
wx.LogFormatter_inheritance.png
|
 |
- |
rw-r--r-- |
148 |
wx.LogFormatter_inheritance.png.map
|
 |
- |
rw-r--r-- |
2,250 |
wx.LogGui_inheritance.png
|
 |
- |
rw-r--r-- |
230 |
wx.LogGui_inheritance.png.map
|
 |
- |
rw-r--r-- |
4,744 |
wx.LogInterposerTemp_inheritance.png
|
 |
- |
rw-r--r-- |
361 |
wx.LogInterposerTemp_inheritance.png.map
|
 |
- |
rw-r--r-- |
4,556 |
wx.LogInterposer_inheritance.png
|
 |
- |
rw-r--r-- |
353 |
wx.LogInterposer_inheritance.png.map
|
 |
- |
rw-r--r-- |
1,206 |
wx.LogNull_inheritance.png
|
 |
- |
rw-r--r-- |
137 |
wx.LogNull_inheritance.png.map
|
 |
- |
rw-r--r-- |
1,723 |
wx.LogRecordInfo_inheritance.png
|
 |
- |
rw-r--r-- |
150 |
wx.LogRecordInfo_inheritance.png.map
|
 |
- |
rw-r--r-- |
2,771 |
wx.LogStderr_inheritance.png
|
 |
- |
rw-r--r-- |
237 |
wx.LogStderr_inheritance.png.map
|
 |
- |
rw-r--r-- |
2,454 |
wx.LogTextCtrl_inheritance.png
|
 |
- |
rw-r--r-- |
241 |
wx.LogTextCtrl_inheritance.png.map
|
 |
- |
rw-r--r-- |
6,359 |
wx.LogWindow_inheritance.png
|
 |
- |
rw-r--r-- |
462 |
wx.LogWindow_inheritance.png.map
|
 |
- |
rw-r--r-- |
1,019 |
wx.Log_inheritance.png
|
 |
- |
rw-r--r-- |
129 |
wx.Log_inheritance.png.map
|
 |
- |
rw-r--r-- |
14,368 |
wx.MDIChildFrame_inheritance.png
|
 |
- |
rw-r--r-- |
911 |
wx.MDIChildFrame_inheritance.png.map
|
 |
- |
rw-r--r-- |
8,872 |
wx.MDIClientWindow_inheritance.png
|
 |
- |
rw-r--r-- |
576 |
wx.MDIClientWindow_inheritance.png.map
|
 |
- |
rw-r--r-- |
14,216 |
wx.MDIParentFrame_inheritance.png
|
 |
- |
rw-r--r-- |
913 |
wx.MDIParentFrame_inheritance.png.map
|
 |
- |
rw-r--r-- |
2,780 |
wx.Mask_inheritance.png
|
 |
- |
rw-r--r-- |
231 |
wx.Mask_inheritance.png.map
|
 |
- |
rw-r--r-- |
1,257 |
wx.Matrix2D_inheritance.png
|
 |
- |
rw-r--r-- |
140 |
wx.Matrix2D_inheritance.png.map
|
 |
- |
rw-r--r-- |
4,655 |
wx.MaximizeEvent_inheritance.png
|
 |
- |
rw-r--r-- |
353 |
wx.MaximizeEvent_inheritance.png.map
|
 |
- |
rw-r--r-- |
4,558 |
wx.MemoryDC_inheritance.png
|
 |
- |
rw-r--r-- |
336 |
wx.MemoryDC_inheritance.png.map
|
 |
- |
rw-r--r-- |
5,991 |
wx.MemoryFSHandler_inheritance.png
|
 |
- |
rw-r--r-- |
380 |
wx.MemoryFSHandler_inheritance.png.map
|
 |
- |
rw-r--r-- |
8,297 |
wx.MenuBar_inheritance.png
|
 |
- |
rw-r--r-- |
560 |
wx.MenuBar_inheritance.png.map
|
 |
- |
rw-r--r-- |
4,249 |
wx.MenuEvent_inheritance.png
|
 |
- |
rw-r--r-- |
345 |
wx.MenuEvent_inheritance.png.map
|
 |
- |
rw-r--r-- |
2,642 |
wx.MenuItem_inheritance.png
|
 |
- |
rw-r--r-- |
241 |
wx.MenuItem_inheritance.png.map
|
 |
- |
rw-r--r-- |
6,504 |
wx.Menu_inheritance.png
|
 |
- |
rw-r--r-- |
451 |
wx.Menu_inheritance.png.map
|
 |
- |
rw-r--r-- |
14,525 |
wx.MessageDialog_inheritance.png
|
 |
- |
rw-r--r-- |
914 |
wx.MessageDialog_inheritance.png.map
|
 |
- |
rw-r--r-- |
4,334 |
wx.MetafileDC_inheritance.png
|
 |
- |
rw-r--r-- |
340 |
wx.MetafileDC_inheritance.png.map
|
 |
- |
rw-r--r-- |
2,590 |
wx.Metafile_inheritance.png
|
 |
- |
rw-r--r-- |
239 |
wx.Metafile_inheritance.png.map
|
 |
- |
rw-r--r-- |
1,961 |
wx.MimeTypesManager_inheritance.png
|
 |
- |
rw-r--r-- |
156 |
wx.MimeTypesManager_inheritance.png.map
|
 |
- |
rw-r--r-- |
13,921 |
wx.MiniFrame_inheritance.png
|
 |
- |
rw-r--r-- |
903 |
wx.MiniFrame_inheritance.png.map
|
 |
- |
rw-r--r-- |
4,119 |
wx.MirrorDC_inheritance.png
|
 |
- |
rw-r--r-- |
335 |
wx.MirrorDC_inheritance.png.map
|
 |
- |
rw-r--r-- |
1,781 |
wx.ModalDialogHook_inheritance.png
|
 |
- |
rw-r--r-- |
154 |
wx.ModalDialogHook_inheritance.png.map
|
 |
- |
rw-r--r-- |
5,561 |
wx.MouseCaptureChangedEvent_inheritance.png
|
 |
- |
rw-r--r-- |
375 |
wx.MouseCaptureChangedEvent_inheritance.png.map
|
 |
- |
rw-r--r-- |
5,242 |
wx.MouseCaptureLostEvent_inheritance.png
|
 |
- |
rw-r--r-- |
369 |
wx.MouseCaptureLostEvent_inheritance.png.map
|
 |
- |
rw-r--r-- |
8,405 |
wx.MouseEvent_inheritance.png
|
 |
- |
rw-r--r-- |
573 |
wx.MouseEvent_inheritance.png.map
|
 |
- |
rw-r--r-- |
7,358 |
wx.MouseEventsManager_inheritance.png
|
 |
- |
rw-r--r-- |
479 |
wx.MouseEventsManager_inheritance.png.map
|
 |
- |
rw-r--r-- |
3,583 |
wx.MouseState_inheritance.png
|
 |
- |
rw-r--r-- |
260 |
wx.MouseState_inheritance.png.map
|
 |
- |
rw-r--r-- |
4,272 |
wx.MoveEvent_inheritance.png
|
 |
- |
rw-r--r-- |
344 |
wx.MoveEvent_inheritance.png.map
|
 |
- |
rw-r--r-- |
14,807 |
wx.MultiChoiceDialog_inheritance.png
|
 |
- |
rw-r--r-- |
922 |
wx.MultiChoiceDialog_inheritance.png.map
|
 |
- |
rw-r--r-- |
1,451 |
wx.NativeFontInfo_inheritance.png
|
 |
- |
rw-r--r-- |
152 |
wx.NativeFontInfo_inheritance.png.map
|
 |
- |
rw-r--r-- |
2,181 |
wx.NativePixelData_Accessor_inheritance.png
|
 |
- |
rw-r--r-- |
172 |
wx.NativePixelData_Accessor_inheritance.png.map
|
 |
- |
rw-r--r-- |
1,469 |
wx.NativePixelData_inheritance.png
|
 |
- |
rw-r--r-- |
154 |
wx.NativePixelData_inheritance.png.map
|
 |
- |
rw-r--r-- |
5,112 |
wx.NavigationKeyEvent_inheritance.png
|
 |
- |
rw-r--r-- |
363 |
wx.NavigationKeyEvent_inheritance.png.map
|
 |
- |
rw-r--r-- |
8,758 |
wx.NonOwnedWindow_inheritance.png
|
 |
- |
rw-r--r-- |
574 |
wx.NonOwnedWindow_inheritance.png.map
|
 |
- |
rw-r--r-- |
14,654 |
wx.Notebook_inheritance.png
|
 |
- |
rw-r--r-- |
897 |
wx.Notebook_inheritance.png.map
|
 |
- |
rw-r--r-- |
6,710 |
wx.NotifyEvent_inheritance.png
|
 |
- |
rw-r--r-- |
464 |
wx.NotifyEvent_inheritance.png.map
|
 |
- |
rw-r--r-- |
14,831 |
wx.NumberEntryDialog_inheritance.png
|
 |
- |
rw-r--r-- |
922 |
wx.NumberEntryDialog_inheritance.png.map
|
 |
- |
rw-r--r-- |
1,291 |
wx.Object_inheritance.png
|
 |
- |
rw-r--r-- |
135 |
wx.Object_inheritance.png.map
|
 |
- |
rw-r--r-- |
3,365 |
wx.OutputStream_inheritance.png
|
 |
- |
rw-r--r-- |
258 |
wx.OutputStream_inheritance.png.map
|
 |
- |
rw-r--r-- |
1,387 |
wx.Overlay_inheritance.png
|
 |
- |
rw-r--r-- |
137 |
wx.Overlay_inheritance.png.map
|
 |
- |
rw-r--r-- |
5,157 |
wx.PCXHandler_inheritance.png
|
 |
- |
rw-r--r-- |
361 |
wx.PCXHandler_inheritance.png.map
|
 |
- |
rw-r--r-- |
5,111 |
wx.PNGHandler_inheritance.png
|
 |
- |
rw-r--r-- |
361 |
wx.PNGHandler_inheritance.png.map
|
 |
- |
rw-r--r-- |
5,102 |
wx.PNMHandler_inheritance.png
|
 |
- |
rw-r--r-- |
361 |
wx.PNMHandler_inheritance.png.map
|
 |
- |
rw-r--r-- |
3,374 |
wx.PageSetupDialogData_inheritance.png
|
 |
- |
rw-r--r-- |
264 |
wx.PageSetupDialogData_inheritance.png.map
|
 |
- |
rw-r--r-- |
3,238 |
wx.PageSetupDialog_inheritance.png
|
 |
- |
rw-r--r-- |
256 |
wx.PageSetupDialog_inheritance.png.map
|
 |
- |
rw-r--r-- |
5,610 |
wx.PaintDC_inheritance.png
|
 |
- |
rw-r--r-- |
547 |
wx.PaintDC_inheritance.png.map
|
 |
- |
rw-r--r-- |
4,231 |
wx.PaintEvent_inheritance.png
|
 |
- |
rw-r--r-- |
346 |
wx.PaintEvent_inheritance.png.map
|
 |
- |
rw-r--r-- |
4,982 |
wx.PaletteChangedEvent_inheritance.png
|
 |
- |
rw-r--r-- |
365 |
wx.PaletteChangedEvent_inheritance.png.map
|
 |
- |
rw-r--r-- |
4,626 |
wx.Palette_inheritance.png
|
 |
- |
rw-r--r-- |
348 |
wx.Palette_inheritance.png.map
|
 |
- |
rw-r--r-- |
8,020 |
wx.Panel_inheritance.png
|
 |
- |
rw-r--r-- |
556 |
wx.Panel_inheritance.png.map
|
 |
- |
rw-r--r-- |
16,881 |
wx.PasswordEntryDialog_inheritance.png
|
 |
- |
rw-r--r-- |
1,047 |
wx.PasswordEntryDialog_inheritance.png.map
|
 |
- |
rw-r--r-- |
1,196 |
wx.PenList_inheritance.png
|
 |
- |
rw-r--r-- |
137 |
wx.PenList_inheritance.png.map
|
 |
- |
rw-r--r-- |
4,497 |
wx.Pen_inheritance.png
|
 |
- |
rw-r--r-- |
339 |
wx.Pen_inheritance.png.map
|
 |
- |
rw-r--r-- |
9,982 |
wx.PickerBase_inheritance.png
|
 |
- |
rw-r--r-- |
671 |
wx.PickerBase_inheritance.png.map
|
 |
- |
rw-r--r-- |
1,422 |
wx.PixelDataBase_inheritance.png
|
 |
- |
rw-r--r-- |
150 |
wx.PixelDataBase_inheritance.png.map
|
 |
- |
rw-r--r-- |
1,059 |
wx.Point_inheritance.png
|
 |
- |
rw-r--r-- |
133 |
wx.Point_inheritance.png.map
|
 |
- |
rw-r--r-- |
13,077 |
wx.PopupTransientWindow_inheritance.png
|
 |
- |
rw-r--r-- |
819 |
wx.PopupTransientWindow_inheritance.png.map
|
 |
- |
rw-r--r-- |
10,650 |
wx.PopupWindow_inheritance.png
|
 |
- |
rw-r--r-- |
687 |
wx.PopupWindow_inheritance.png.map
|
 |
- |
rw-r--r-- |
1,099 |
wx.Position_inheritance.png
|
 |
- |
rw-r--r-- |
139 |
wx.Position_inheritance.png.map
|
 |
- |
rw-r--r-- |
4,625 |
wx.PostScriptDC_inheritance.png
|
 |
- |
rw-r--r-- |
345 |
wx.PostScriptDC_inheritance.png.map
|
 |
- |
rw-r--r-- |
4,292 |
wx.PowerEvent_inheritance.png
|
 |
- |
rw-r--r-- |
347 |
wx.PowerEvent_inheritance.png.map
|
 |
- |
rw-r--r-- |
1,726 |
wx.PreferencesEditor_inheritance.png
|
 |
- |
rw-r--r-- |
158 |
wx.PreferencesEditor_inheritance.png.map
|
 |
- |
rw-r--r-- |
1,538 |
wx.PreferencesPage_inheritance.png
|
 |
- |
rw-r--r-- |
154 |
wx.PreferencesPage_inheritance.png.map
|
 |
- |
rw-r--r-- |
6,854 |
wx.PreviewCanvas_inheritance.png
|
 |
- |
rw-r--r-- |
288 |
wx.PreviewCanvas_inheritance.png.map
|
 |
- |
rw-r--r-- |
10,200 |
wx.PreviewControlBar_inheritance.png
|
 |
- |
rw-r--r-- |
681 |
wx.PreviewControlBar_inheritance.png.map
|
 |
- |
rw-r--r-- |
13,988 |
wx.PreviewFrame_inheritance.png
|
 |
- |
rw-r--r-- |
909 |
wx.PreviewFrame_inheritance.png.map
|
 |
- |
rw-r--r-- |
14,647 |
wx.PrintAbortDialog_inheritance.png
|
 |
- |
rw-r--r-- |
920 |
wx.PrintAbortDialog_inheritance.png.map
|
 |
- |
rw-r--r-- |
2,591 |
wx.PrintData_inheritance.png
|
 |
- |
rw-r--r-- |
243 |
wx.PrintData_inheritance.png.map
|
 |
- |
rw-r--r-- |
2,961 |
wx.PrintDialogData_inheritance.png
|
 |
- |
rw-r--r-- |
256 |
wx.PrintDialogData_inheritance.png.map
|
 |
- |
rw-r--r-- |
2,862 |
wx.PrintDialog_inheritance.png
|
 |
- |
rw-r--r-- |
248 |
wx.PrintDialog_inheritance.png.map
|
 |
- |
rw-r--r-- |
2,636 |
wx.PrintPreview_inheritance.png
|
 |
- |
rw-r--r-- |
250 |
wx.PrintPreview_inheritance.png.map
|
 |
- |
rw-r--r-- |
4,155 |
wx.PrinterDC_inheritance.png
|
 |
- |
rw-r--r-- |
337 |
wx.PrinterDC_inheritance.png.map
|
 |
- |
rw-r--r-- |
2,429 |
wx.Printer_inheritance.png
|
 |
- |
rw-r--r-- |
237 |
wx.Printer_inheritance.png.map
|
 |
- |
rw-r--r-- |
2,524 |
wx.Printout_inheritance.png
|
 |
- |
rw-r--r-- |
239 |
wx.Printout_inheritance.png.map
|
 |
- |
rw-r--r-- |
4,617 |
wx.ProcessEvent_inheritance.png
|
 |
- |
rw-r--r-- |
351 |
wx.ProcessEvent_inheritance.png.map
|
 |
- |
rw-r--r-- |
6,670 |
wx.Process_inheritance.png
|
 |
- |
rw-r--r-- |
457 |
wx.Process_inheritance.png.map
|
 |
- |
rw-r--r-- |
17,018 |
wx.ProgressDialog_inheritance.png
|
 |
- |
rw-r--r-- |
1,049 |
wx.ProgressDialog_inheritance.png.map
|
 |
- |
rw-r--r-- |
1,728 |
wx.PropagateOnce_inheritance.png
|
 |
- |
rw-r--r-- |
150 |
wx.PropagateOnce_inheritance.png.map
|
 |
- |
rw-r--r-- |
1,792 |
wx.PropagationDisabler_inheritance.png
|
 |
- |
rw-r--r-- |
162 |
wx.PropagationDisabler_inheritance.png.map
|
 |
- |
rw-r--r-- |
1,754 |
wx.PyCommandEvent_inheritance.png
|
 |
- |
rw-r--r-- |
152 |
wx.PyCommandEvent_inheritance.png.map
|
 |
- |
rw-r--r-- |
1,532 |
wx.PyEventBinder_inheritance.png
|
 |
- |
rw-r--r-- |
150 |
wx.PyEventBinder_inheritance.png.map
|
 |
- |
rw-r--r-- |
1,240 |
wx.PyEvent_inheritance.png
|
 |
- |
rw-r--r-- |
137 |
wx.PyEvent_inheritance.png.map
|
 |
- |
rw-r--r-- |
2,319 |
wx.PyOnDemandOutputWindow_inheritance.png
|
 |
- |
rw-r--r-- |
168 |
wx.PyOnDemandOutputWindow_inheritance.png.map
|
 |
- |
rw-r--r-- |
2,718 |
wx.PySimpleApp_inheritance.png
|
 |
- |
rw-r--r-- |
242 |
wx.PySimpleApp_inheritance.png.map
|
 |
- |
rw-r--r-- |
5,114 |
wx.QueryNewPaletteEvent_inheritance.png
|
 |
- |
rw-r--r-- |
367 |
wx.QueryNewPaletteEvent_inheritance.png.map
|
 |
- |
rw-r--r-- |
11,936 |
wx.RadioBox_inheritance.png
|
 |
- |
rw-r--r-- |
808 |
wx.RadioBox_inheritance.png.map
|
 |
- |
rw-r--r-- |
9,942 |
wx.RadioButton_inheritance.png
|
 |
- |
rw-r--r-- |
673 |
wx.RadioButton_inheritance.png.map
|
 |
- |
rw-r--r-- |
1,291 |
wx.RealPoint_inheritance.png
|
 |
- |
rw-r--r-- |
142 |
wx.RealPoint_inheritance.png.map
|
 |
- |
rw-r--r-- |
10,018 |
wx.RearrangeCtrl_inheritance.png
|
 |
- |
rw-r--r-- |
673 |
wx.RearrangeCtrl_inheritance.png.map
|
 |
- |
rw-r--r-- |
14,546 |
wx.RearrangeDialog_inheritance.png
|
 |
- |
rw-r--r-- |
918 |
wx.RearrangeDialog_inheritance.png.map
|
 |
- |
rw-r--r-- |
16,768 |
wx.RearrangeList_inheritance.png
|
 |
- |
rw-r--r-- |
1,158 |
wx.RearrangeList_inheritance.png.map
|
 |
- |
rw-r--r-- |
1,087 |
wx.Rect_inheritance.png
|
 |
- |
rw-r--r-- |
131 |
wx.Rect_inheritance.png.map
|
 |
- |
rw-r--r-- |
1,359 |
wx.RefCounter_inheritance.png
|
 |
- |
rw-r--r-- |
144 |
wx.RefCounter_inheritance.png.map
|
 |
- |
rw-r--r-- |
3,328 |
wx.RegionIterator_inheritance.png
|
 |
- |
rw-r--r-- |
254 |
wx.RegionIterator_inheritance.png.map
|
 |
- |
rw-r--r-- |
4,899 |
wx.Region_inheritance.png
|
 |
- |
rw-r--r-- |
346 |
wx.Region_inheritance.png.map
|
 |
- |
rw-r--r-- |
1,508 |
wx.RendererNative_inheritance.png
|
 |
- |
rw-r--r-- |
152 |
wx.RendererNative_inheritance.png.map
|
 |
- |
rw-r--r-- |
1,509 |
wx.RendererVersion_inheritance.png
|
 |
- |
rw-r--r-- |
154 |
wx.RendererVersion_inheritance.png.map
|
 |
- |
rw-r--r-- |
8,856 |
wx.RichMessageDialog_inheritance.png
|
 |
- |
rw-r--r-- |
162 |
wx.RichMessageDialog_inheritance.png.map
|
 |
- |
rw-r--r-- |
4,452 |
wx.SVGFileDC_inheritance.png
|
 |
- |
rw-r--r-- |
338 |
wx.SVGFileDC_inheritance.png.map
|
 |
- |
rw-r--r-- |
4,331 |
wx.ScreenDC_inheritance.png
|
 |
- |
rw-r--r-- |
335 |
wx.ScreenDC_inheritance.png.map
|
 |
- |
rw-r--r-- |
9,813 |
wx.ScrollBar_inheritance.png
|
 |
- |
rw-r--r-- |
669 |
wx.ScrollBar_inheritance.png.map
|
 |
- |
rw-r--r-- |
6,700 |
wx.ScrollEvent_inheritance.png
|
 |
- |
rw-r--r-- |
464 |
wx.ScrollEvent_inheritance.png.map
|
 |
- |
rw-r--r-- |
4,861 |
wx.ScrollWinEvent_inheritance.png
|
 |
- |
rw-r--r-- |
355 |
wx.ScrollWinEvent_inheritance.png.map
|
 |
- |
rw-r--r-- |
4,981 |
wx.ScrolledCanvas_inheritance.png
|
 |
- |
rw-r--r-- |
358 |
wx.ScrolledCanvas_inheritance.png.map
|
 |
- |
rw-r--r-- |
1,694 |
wx.ScrolledWindow_inheritance.png
|
 |
- |
rw-r--r-- |
152 |
wx.ScrolledWindow_inheritance.png.map
|
 |
- |
rw-r--r-- |
3,470 |
wx.Scrolled_inheritance.png
|
 |
- |
rw-r--r-- |
142 |
wx.Scrolled_inheritance.png.map
|
 |
- |
rw-r--r-- |
13,524 |
wx.SearchCtrl_inheritance.png
|
 |
- |
rw-r--r-- |
891 |
wx.SearchCtrl_inheritance.png.map
|
 |
- |
rw-r--r-- |
4,871 |
wx.SetCursorEvent_inheritance.png
|
 |
- |
rw-r--r-- |
355 |
wx.SetCursorEvent_inheritance.png.map
|
 |
- |
rw-r--r-- |
4,063 |
wx.SettableHeaderColumn_inheritance.png
|
 |
- |
rw-r--r-- |
278 |
wx.SettableHeaderColumn_inheritance.png.map
|
 |
- |
rw-r--r-- |
4,338 |
wx.ShowEvent_inheritance.png
|
 |
- |
rw-r--r-- |
344 |
wx.ShowEvent_inheritance.png.map
|
 |
- |
rw-r--r-- |
3,297 |
wx.SimpleHelpProvider_inheritance.png
|
 |
- |
rw-r--r-- |
274 |
wx.SimpleHelpProvider_inheritance.png.map
|
 |
- |
rw-r--r-- |
14,822 |
wx.Simplebook_inheritance.png
|
 |
- |
rw-r--r-- |
901 |
wx.Simplebook_inheritance.png.map
|
 |
- |
rw-r--r-- |
14,790 |
wx.SingleChoiceDialog_inheritance.png
|
 |
- |
rw-r--r-- |
924 |
wx.SingleChoiceDialog_inheritance.png.map
|
 |
- |
rw-r--r-- |
1,916 |
wx.SingleInstanceChecker_inheritance.png
|
 |
- |
rw-r--r-- |
166 |
wx.SingleInstanceChecker_inheritance.png.map
|
 |
- |
rw-r--r-- |
4,300 |
wx.SizeEvent_inheritance.png
|
 |
- |
rw-r--r-- |
343 |
wx.SizeEvent_inheritance.png.map
|
 |
- |
rw-r--r-- |
1,102 |
wx.Size_inheritance.png
|
 |
- |
rw-r--r-- |
131 |
wx.Size_inheritance.png.map
|
 |
- |
rw-r--r-- |
1,470 |
wx.SizerFlags_inheritance.png
|
 |
- |
rw-r--r-- |
144 |
wx.SizerFlags_inheritance.png.map
|
 |
- |
rw-r--r-- |
2,645 |
wx.SizerItem_inheritance.png
|
 |
- |
rw-r--r-- |
243 |
wx.SizerItem_inheritance.png.map
|
 |
- |
rw-r--r-- |
2,711 |
wx.Sizer_inheritance.png
|
 |
- |
rw-r--r-- |
233 |
wx.Sizer_inheritance.png.map
|
 |
- |
rw-r--r-- |
9,614 |
wx.Slider_inheritance.png
|
 |
- |
rw-r--r-- |
663 |
wx.Slider_inheritance.png.map
|
 |
- |
rw-r--r-- |
9,846 |
wx.SpinButton_inheritance.png
|
 |
- |
rw-r--r-- |
671 |
wx.SpinButton_inheritance.png.map
|
 |
- |
rw-r--r-- |
10,200 |
wx.SpinCtrlDouble_inheritance.png
|
 |
- |
rw-r--r-- |
679 |
wx.SpinCtrlDouble_inheritance.png.map
|
 |
- |
rw-r--r-- |
9,740 |
wx.SpinCtrl_inheritance.png
|
 |
- |
rw-r--r-- |
667 |
wx.SpinCtrl_inheritance.png.map
|
 |
- |
rw-r--r-- |
7,819 |
wx.SpinDoubleEvent_inheritance.png
|
 |
- |
rw-r--r-- |
584 |
wx.SpinDoubleEvent_inheritance.png.map
|
 |
- |
rw-r--r-- |
8,438 |
wx.SpinEvent_inheritance.png
|
 |
- |
rw-r--r-- |
573 |
wx.SpinEvent_inheritance.png.map
|
 |
- |
rw-r--r-- |
8,519 |
wx.SplitterEvent_inheritance.png
|
 |
- |
rw-r--r-- |
581 |
wx.SplitterEvent_inheritance.png.map
|
 |
- |
rw-r--r-- |
1,843 |
wx.SplitterRenderParams_inheritance.png
|
 |
- |
rw-r--r-- |
164 |
wx.SplitterRenderParams_inheritance.png.map
|
 |
- |
rw-r--r-- |
8,802 |
wx.SplitterWindow_inheritance.png
|
 |
- |
rw-r--r-- |
574 |
wx.SplitterWindow_inheritance.png.map
|
 |
- |
rw-r--r-- |
1,455 |
wx.StandardPaths_inheritance.png
|
 |
- |
rw-r--r-- |
150 |
wx.StandardPaths_inheritance.png.map
|
 |
- |
rw-r--r-- |
9,993 |
wx.StaticBitmap_inheritance.png
|
 |
- |
rw-r--r-- |
675 |
wx.StaticBitmap_inheritance.png.map
|
 |
- |
rw-r--r-- |
5,952 |
wx.StaticBoxSizer_inheritance.png
|
 |
- |
rw-r--r-- |
462 |
wx.StaticBoxSizer_inheritance.png.map
|
 |
- |
rw-r--r-- |
9,874 |
wx.StaticBox_inheritance.png
|
 |
- |
rw-r--r-- |
669 |
wx.StaticBox_inheritance.png.map
|
 |
- |
rw-r--r-- |
9,838 |
wx.StaticLine_inheritance.png
|
 |
- |
rw-r--r-- |
671 |
wx.StaticLine_inheritance.png.map
|
 |
- |
rw-r--r-- |
9,791 |
wx.StaticText_inheritance.png
|
 |
- |
rw-r--r-- |
671 |
wx.StaticText_inheritance.png.map
|
 |
- |
rw-r--r-- |
1,748 |
wx.StatusBarPane_inheritance.png
|
 |
- |
rw-r--r-- |
150 |
wx.StatusBarPane_inheritance.png.map
|
 |
- |
rw-r--r-- |
9,835 |
wx.StatusBar_inheritance.png
|
 |
- |
rw-r--r-- |
669 |
wx.StatusBar_inheritance.png.map
|
 |
- |
rw-r--r-- |
6,554 |
wx.StdDialogButtonSizer_inheritance.png
|
 |
- |
rw-r--r-- |
474 |
wx.StdDialogButtonSizer_inheritance.png.map
|
 |
- |
rw-r--r-- |
4,227 |
wx.StockPreferencesPage_inheritance.png
|
 |
- |
rw-r--r-- |
284 |
wx.StockPreferencesPage_inheritance.png.map
|
 |
- |
rw-r--r-- |
1,584 |
wx.StopWatch_inheritance.png
|
 |
- |
rw-r--r-- |
142 |
wx.StopWatch_inheritance.png.map
|
 |
- |
rw-r--r-- |
1,498 |
wx.StreamBase_inheritance.png
|
 |
- |
rw-r--r-- |
144 |
wx.StreamBase_inheritance.png.map
|
 |
- |
rw-r--r-- |
5,553 |
wx.SysColourChangedEvent_inheritance.png
|
 |
- |
rw-r--r-- |
369 |
wx.SysColourChangedEvent_inheritance.png.map
|
 |
- |
rw-r--r-- |
3,261 |
wx.SystemOptions_inheritance.png
|
 |
- |
rw-r--r-- |
252 |
wx.SystemOptions_inheritance.png.map
|
 |
- |
rw-r--r-- |
1,785 |
wx.SystemSettings_inheritance.png
|
 |
- |
rw-r--r-- |
152 |
wx.SystemSettings_inheritance.png.map
|
 |
- |
rw-r--r-- |
5,136 |
wx.TGAHandler_inheritance.png
|
 |
- |
rw-r--r-- |
361 |
wx.TGAHandler_inheritance.png.map
|
 |
- |
rw-r--r-- |
4,847 |
wx.TIFFHandler_inheritance.png
|
 |
- |
rw-r--r-- |
363 |
wx.TIFFHandler_inheritance.png.map
|
 |
- |
rw-r--r-- |
1,052 |
wx.TextAttr_inheritance.png
|
 |
- |
rw-r--r-- |
139 |
wx.TextAttr_inheritance.png.map
|
 |
- |
rw-r--r-- |
3,289 |
wx.TextCompleterSimple_inheritance.png
|
 |
- |
rw-r--r-- |
278 |
wx.TextCompleterSimple_inheritance.png.map
|
 |
- |
rw-r--r-- |
1,377 |
wx.TextCompleter_inheritance.png
|
 |
- |
rw-r--r-- |
150 |
wx.TextCompleter_inheritance.png.map
|
 |
- |
rw-r--r-- |
10,463 |
wx.TextCtrl_inheritance.png
|
 |
- |
rw-r--r-- |
780 |
wx.TextCtrl_inheritance.png.map
|
 |
- |
rw-r--r-- |
6,069 |
wx.TextDataObject_inheritance.png
|
 |
- |
rw-r--r-- |
385 |
wx.TextDataObject_inheritance.png.map
|
 |
- |
rw-r--r-- |
3,663 |
wx.TextDropTarget_inheritance.png
|
 |
- |
rw-r--r-- |
262 |
wx.TextDropTarget_inheritance.png.map
|
 |
- |
rw-r--r-- |
14,573 |
wx.TextEntryDialog_inheritance.png
|
 |
- |
rw-r--r-- |
918 |
wx.TextEntryDialog_inheritance.png.map
|
 |
- |
rw-r--r-- |
1,145 |
wx.TextEntry_inheritance.png
|
 |
- |
rw-r--r-- |
142 |
wx.TextEntry_inheritance.png.map
|
 |
- |
rw-r--r-- |
6,468 |
wx.TextUrlEvent_inheritance.png
|
 |
- |
rw-r--r-- |
466 |
wx.TextUrlEvent_inheritance.png.map
|
 |
- |
rw-r--r-- |
1,332 |
wx.TimeSpan_inheritance.png
|
 |
- |
rw-r--r-- |
140 |
wx.TimeSpan_inheritance.png.map
|
 |
- |
rw-r--r-- |
4,186 |
wx.TimerEvent_inheritance.png
|
 |
- |
rw-r--r-- |
347 |
wx.TimerEvent_inheritance.png.map
|
 |
- |
rw-r--r-- |
1,192 |
wx.TimerRunner_inheritance.png
|
 |
- |
rw-r--r-- |
146 |
wx.TimerRunner_inheritance.png.map
|
 |
- |
rw-r--r-- |
6,397 |
wx.Timer_inheritance.png
|
 |
- |
rw-r--r-- |
453 |
wx.Timer_inheritance.png.map
|
 |
- |
rw-r--r-- |
8,342 |
wx.TipWindow_inheritance.png
|
 |
- |
rw-r--r-- |
564 |
wx.TipWindow_inheritance.png.map
|
 |
- |
rw-r--r-- |
11,744 |
wx.ToggleButton_inheritance.png
|
 |
- |
rw-r--r-- |
785 |
wx.ToggleButton_inheritance.png.map
|
 |
- |
rw-r--r-- |
3,131 |
wx.ToolBarToolBase_inheritance.png
|
 |
- |
rw-r--r-- |
256 |
wx.ToolBarToolBase_inheritance.png.map
|
 |
- |
rw-r--r-- |
9,576 |
wx.ToolBar_inheritance.png
|
 |
- |
rw-r--r-- |
665 |
wx.ToolBar_inheritance.png.map
|
 |
- |
rw-r--r-- |
2,370 |
wx.ToolTip_inheritance.png
|
 |
- |
rw-r--r-- |
237 |
wx.ToolTip_inheritance.png.map
|
 |
- |
rw-r--r-- |
14,344 |
wx.Toolbook_inheritance.png
|
 |
- |
rw-r--r-- |
897 |
wx.Toolbook_inheritance.png.map
|
 |
- |
rw-r--r-- |
10,799 |
wx.TopLevelWindow_inheritance.png
|
 |
- |
rw-r--r-- |
693 |
wx.TopLevelWindow_inheritance.png.map
|
 |
- |
rw-r--r-- |
1,263 |
wx.Trackable_inheritance.png
|
 |
- |
rw-r--r-- |
142 |
wx.Trackable_inheritance.png.map
|
 |
- |
rw-r--r-- |
1,671 |
wx.TranslationsLoader_inheritance.png
|
 |
- |
rw-r--r-- |
160 |
wx.TranslationsLoader_inheritance.png.map
|
 |
- |
rw-r--r-- |
1,211 |
wx.Translations_inheritance.png
|
 |
- |
rw-r--r-- |
148 |
wx.Translations_inheritance.png.map
|
 |
- |
rw-r--r-- |
9,496 |
wx.TreeCtrl_inheritance.png
|
 |
- |
rw-r--r-- |
667 |
wx.TreeCtrl_inheritance.png.map
|
 |
- |
rw-r--r-- |
8,145 |
wx.TreeEvent_inheritance.png
|
 |
- |
rw-r--r-- |
573 |
wx.TreeEvent_inheritance.png.map
|
 |
- |
rw-r--r-- |
1,117 |
wx.TreeItemId_inheritance.png
|
 |
- |
rw-r--r-- |
144 |
wx.TreeItemId_inheritance.png.map
|
 |
- |
rw-r--r-- |
14,536 |
wx.Treebook_inheritance.png
|
 |
- |
rw-r--r-- |
897 |
wx.Treebook_inheritance.png.map
|
 |
- |
rw-r--r-- |
1,715 |
wx.UIActionSimulator_inheritance.png
|
 |
- |
rw-r--r-- |
158 |
wx.UIActionSimulator_inheritance.png.map
|
 |
- |
rw-r--r-- |
7,421 |
wx.URLDataObject_inheritance.png
|
 |
- |
rw-r--r-- |
502 |
wx.URLDataObject_inheritance.png.map
|
 |
- |
rw-r--r-- |
1,154 |
wx.UniChar_inheritance.png
|
 |
- |
rw-r--r-- |
137 |
wx.UniChar_inheritance.png.map
|
 |
- |
rw-r--r-- |
6,767 |
wx.UpdateUIEvent_inheritance.png
|
 |
- |
rw-r--r-- |
467 |
wx.UpdateUIEvent_inheritance.png.map
|
 |
- |
rw-r--r-- |
17,135 |
wx.VListBox_inheritance.png
|
 |
- |
rw-r--r-- |
1,040 |
wx.VListBox_inheritance.png.map
|
 |
- |
rw-r--r-- |
13,887 |
wx.VScrolledWindow_inheritance.png
|
 |
- |
rw-r--r-- |
932 |
wx.VScrolledWindow_inheritance.png.map
|
 |
- |
rw-r--r-- |
6,739 |
wx.Validator_inheritance.png
|
 |
- |
rw-r--r-- |
461 |
wx.Validator_inheritance.png.map
|
 |
- |
rw-r--r-- |
3,922 |
wx.VarHScrollHelper_inheritance.png
|
 |
- |
rw-r--r-- |
284 |
wx.VarHScrollHelper_inheritance.png.map
|
 |
- |
rw-r--r-- |
9,975 |
wx.VarHVScrollHelper_inheritance.png
|
 |
- |
rw-r--r-- |
532 |
wx.VarHVScrollHelper_inheritance.png.map
|
 |
- |
rw-r--r-- |
1,884 |
wx.VarScrollHelperBase_inheritance.png
|
 |
- |
rw-r--r-- |
162 |
wx.VarScrollHelperBase_inheritance.png.map
|
 |
- |
rw-r--r-- |
3,903 |
wx.VarVScrollHelper_inheritance.png
|
 |
- |
rw-r--r-- |
284 |
wx.VarVScrollHelper_inheritance.png.map
|
 |
- |
rw-r--r-- |
1,312 |
wx.VersionInfo_inheritance.png
|
 |
- |
rw-r--r-- |
146 |
wx.VersionInfo_inheritance.png.map
|
 |
- |
rw-r--r-- |
1,460 |
wx.VideoMode_inheritance.png
|
 |
- |
rw-r--r-- |
142 |
wx.VideoMode_inheritance.png.map
|
 |
- |
rw-r--r-- |
1,630 |
wx.VisualAttributes_inheritance.png
|
 |
- |
rw-r--r-- |
156 |
wx.VisualAttributes_inheritance.png.map
|
 |
- |
rw-r--r-- |
2,559 |
wx.Window.ChildrenRepositioningGuard_inheritance.png
|
 |
- |
rw-r--r-- |
190 |
wx.Window.ChildrenRepositioningGuard_inheritance.png.map
|
 |
- |
rw-r--r-- |
1,816 |
wx.WindowBase_inheritance.png
|
 |
- |
rw-r--r-- |
144 |
wx.WindowBase_inheritance.png.map
|
 |
- |
rw-r--r-- |
7,186 |
wx.WindowCreateEvent_inheritance.png
|
 |
- |
rw-r--r-- |
476 |
wx.WindowCreateEvent_inheritance.png.map
|
 |
- |
rw-r--r-- |
4,369 |
wx.WindowDC_inheritance.png
|
 |
- |
rw-r--r-- |
335 |
wx.WindowDC_inheritance.png.map
|
 |
- |
rw-r--r-- |
6,657 |
wx.WindowDestroyEvent_inheritance.png
|
 |
- |
rw-r--r-- |
478 |
wx.WindowDestroyEvent_inheritance.png.map
|
 |
- |
rw-r--r-- |
1,810 |
wx.WindowDisabler_inheritance.png
|
 |
- |
rw-r--r-- |
152 |
wx.WindowDisabler_inheritance.png.map
|
 |
- |
rw-r--r-- |
1,752 |
wx.WindowIDRef_inheritance.png
|
 |
- |
rw-r--r-- |
146 |
wx.WindowIDRef_inheritance.png.map
|
 |
- |
rw-r--r-- |
6,877 |
wx.WindowModalDialogEvent_inheritance.png
|
 |
- |
rw-r--r-- |
486 |
wx.WindowModalDialogEvent_inheritance.png.map
|
 |
- |
rw-r--r-- |
6,676 |
wx.Window_inheritance.png
|
 |
- |
rw-r--r-- |
455 |
wx.Window_inheritance.png.map
|
 |
- |
rw-r--r-- |
1,596 |
wx.WithImages_inheritance.png
|
 |
- |
rw-r--r-- |
144 |
wx.WithImages_inheritance.png.map
|
 |
- |
rw-r--r-- |
6,452 |
wx.WrapSizer_inheritance.png
|
 |
- |
rw-r--r-- |
449 |
wx.WrapSizer_inheritance.png.map
|
 |
- |
rw-r--r-- |
5,160 |
wx.XPMHandler_inheritance.png
|
 |
- |
rw-r--r-- |
361 |
wx.XPMHandler_inheritance.png.map
|
 |
- |
rw-r--r-- |
2,048 |
wx.adv.AboutDialogInfo_inheritance.png
|
 |
- |
rw-r--r-- |
162 |
wx.adv.AboutDialogInfo_inheritance.png.map
|
 |
- |
rw-r--r-- |
10,183 |
wx.adv.AnimationCtrl_inheritance.png
|
 |
- |
rw-r--r-- |
685 |
wx.adv.AnimationCtrl_inheritance.png.map
|
 |
- |
rw-r--r-- |
2,931 |
wx.adv.Animation_inheritance.png
|
 |
- |
rw-r--r-- |
252 |
wx.adv.Animation_inheritance.png.map
|
 |
- |
rw-r--r-- |
8,844 |
wx.adv.BannerWindow_inheritance.png
|
 |
- |
rw-r--r-- |
578 |
wx.adv.BannerWindow_inheritance.png.map
|
 |
- |
rw-r--r-- |
17,239 |
wx.adv.BitmapComboBox_inheritance.png
|
 |
- |
rw-r--r-- |
1,164 |
wx.adv.BitmapComboBox_inheritance.png.map
|
 |
- |
rw-r--r-- |
5,265 |
wx.adv.CalculateLayoutEvent_inheritance.png
|
 |
- |
rw-r--r-- |
375 |
wx.adv.CalculateLayoutEvent_inheritance.png.map
|
 |
- |
rw-r--r-- |
10,029 |
wx.adv.CalendarCtrl_inheritance.png
|
 |
- |
rw-r--r-- |
683 |
wx.adv.CalendarCtrl_inheritance.png.map
|
 |
- |
rw-r--r-- |
1,802 |
wx.adv.CalendarDateAttr_inheritance.png
|
 |
- |
rw-r--r-- |
164 |
wx.adv.CalendarDateAttr_inheritance.png.map
|
 |
- |
rw-r--r-- |
8,692 |
wx.adv.CalendarEvent_inheritance.png
|
 |
- |
rw-r--r-- |
593 |
wx.adv.CalendarEvent_inheritance.png.map
|
 |
- |
rw-r--r-- |
12,454 |
wx.adv.CommandLinkButton_inheritance.png
|
 |
- |
rw-r--r-- |
904 |
wx.adv.CommandLinkButton_inheritance.png.map
|
 |
- |
rw-r--r-- |
6,692 |
wx.adv.DateEvent_inheritance.png
|
 |
- |
rw-r--r-- |
468 |
wx.adv.DateEvent_inheritance.png.map
|
 |
- |
rw-r--r-- |
10,312 |
wx.adv.DatePickerCtrl_inheritance.png
|
 |
- |
rw-r--r-- |
687 |
wx.adv.DatePickerCtrl_inheritance.png.map
|
 |
- |
rw-r--r-- |
10,250 |
wx.adv.EditableListBox_inheritance.png
|
 |
- |
rw-r--r-- |
685 |
wx.adv.EditableListBox_inheritance.png.map
|
 |
- |
rw-r--r-- |
5,797 |
wx.adv.ExtHelpController_inheritance.png
|
 |
- |
rw-r--r-- |
395 |
wx.adv.ExtHelpController_inheritance.png.map
|
 |
- |
rw-r--r-- |
10,353 |
wx.adv.HyperlinkCtrl_inheritance.png
|
 |
- |
rw-r--r-- |
685 |
wx.adv.HyperlinkCtrl_inheritance.png.map
|
 |
- |
rw-r--r-- |
6,352 |
wx.adv.HyperlinkEvent_inheritance.png
|
 |
- |
rw-r--r-- |
478 |
wx.adv.HyperlinkEvent_inheritance.png.map
|
 |
- |
rw-r--r-- |
3,090 |
wx.adv.Joystick_inheritance.png
|
 |
- |
rw-r--r-- |
250 |
wx.adv.Joystick_inheritance.png.map
|
 |
- |
rw-r--r-- |
3,411 |
wx.adv.LayoutAlgorithm_inheritance.png
|
 |
- |
rw-r--r-- |
264 |
wx.adv.LayoutAlgorithm_inheritance.png.map
|
 |
- |
rw-r--r-- |
7,541 |
wx.adv.NotificationMessage_inheritance.png
|
 |
- |
rw-r--r-- |
488 |
wx.adv.NotificationMessage_inheritance.png.map
|
 |
- |
rw-r--r-- |
17,984 |
wx.adv.OwnerDrawnComboBox_inheritance.png
|
 |
- |
rw-r--r-- |
1,173 |
wx.adv.OwnerDrawnComboBox_inheritance.png.map
|
 |
- |
rw-r--r-- |
15,113 |
wx.adv.PropertySheetDialog_inheritance.png
|
 |
- |
rw-r--r-- |
934 |
wx.adv.PropertySheetDialog_inheritance.png.map
|
 |
- |
rw-r--r-- |
1,718 |
wx.adv.PseudoDC_inheritance.png
|
 |
- |
rw-r--r-- |
148 |
wx.adv.PseudoDC_inheritance.png.map
|
 |
- |
rw-r--r-- |
5,325 |
wx.adv.QueryLayoutInfoEvent_inheritance.png
|
 |
- |
rw-r--r-- |
375 |
wx.adv.QueryLayoutInfoEvent_inheritance.png.map
|
 |
- |
rw-r--r-- |
1,540 |
wx.adv.RichToolTip_inheritance.png
|
 |
- |
rw-r--r-- |
154 |
wx.adv.RichToolTip_inheritance.png.map
|
 |
- |
rw-r--r-- |
6,847 |
wx.adv.SashEvent_inheritance.png
|
 |
- |
rw-r--r-- |
467 |
wx.adv.SashEvent_inheritance.png.map
|
 |
- |
rw-r--r-- |
11,453 |
wx.adv.SashLayoutWindow_inheritance.png
|
 |
- |
rw-r--r-- |
704 |
wx.adv.SashLayoutWindow_inheritance.png.map
|
 |
- |
rw-r--r-- |
8,850 |
wx.adv.SashWindow_inheritance.png
|
 |
- |
rw-r--r-- |
574 |
wx.adv.SashWindow_inheritance.png.map
|
 |
- |
rw-r--r-- |
2,840 |
wx.adv.Sound_inheritance.png
|
 |
- |
rw-r--r-- |
244 |
wx.adv.Sound_inheritance.png.map
|
 |
- |
rw-r--r-- |
14,463 |
wx.adv.SplashScreen_inheritance.png
|
 |
- |
rw-r--r-- |
917 |
wx.adv.SplashScreen_inheritance.png.map
|
 |
- |
rw-r--r-- |
5,147 |
wx.adv.TaskBarIconEvent_inheritance.png
|
 |
- |
rw-r--r-- |
367 |
wx.adv.TaskBarIconEvent_inheritance.png.map
|
 |
- |
rw-r--r-- |
7,205 |
wx.adv.TaskBarIcon_inheritance.png
|
 |
- |
rw-r--r-- |
473 |
wx.adv.TaskBarIcon_inheritance.png.map
|
 |
- |
rw-r--r-- |
10,281 |
wx.adv.TimePickerCtrl_inheritance.png
|
 |
- |
rw-r--r-- |
687 |
wx.adv.TimePickerCtrl_inheritance.png.map
|
 |
- |
rw-r--r-- |
1,530 |
wx.adv.TipProvider_inheritance.png
|
 |
- |
rw-r--r-- |
154 |
wx.adv.TipProvider_inheritance.png.map
|
 |
- |
rw-r--r-- |
7,887 |
wx.adv.WizardEvent_inheritance.png
|
 |
- |
rw-r--r-- |
584 |
wx.adv.WizardEvent_inheritance.png.map
|
 |
- |
rw-r--r-- |
13,047 |
wx.adv.WizardPageSimple_inheritance.png
|
 |
- |
rw-r--r-- |
806 |
wx.adv.WizardPageSimple_inheritance.png.map
|
 |
- |
rw-r--r-- |
10,295 |
wx.adv.WizardPage_inheritance.png
|
 |
- |
rw-r--r-- |
675 |
wx.adv.WizardPage_inheritance.png.map
|
 |
- |
rw-r--r-- |
14,264 |
wx.adv.Wizard_inheritance.png
|
 |
- |
rw-r--r-- |
908 |
wx.adv.Wizard_inheritance.png.map
|
 |
- |
rw-r--r-- |
3,597 |
wx.aui.AuiDefaultDockArt_inheritance.png
|
 |
- |
rw-r--r-- |
284 |
wx.aui.AuiDefaultDockArt_inheritance.png.map
|
 |
- |
rw-r--r-- |
3,108 |
wx.aui.AuiDefaultTabArt_inheritance.png
|
 |
- |
rw-r--r-- |
280 |
wx.aui.AuiDefaultTabArt_inheritance.png.map
|
 |
- |
rw-r--r-- |
3,466 |
wx.aui.AuiDefaultToolBarArt_inheritance.png
|
 |
- |
rw-r--r-- |
296 |
wx.aui.AuiDefaultToolBarArt_inheritance.png.map
|
 |
- |
rw-r--r-- |
1,498 |
wx.aui.AuiDockArt_inheritance.png
|
 |
- |
rw-r--r-- |
152 |
wx.aui.AuiDockArt_inheritance.png.map
|
 |
- |
rw-r--r-- |
1,598 |
wx.aui.AuiDockInfo_inheritance.png
|
 |
- |
rw-r--r-- |
154 |
wx.aui.AuiDockInfo_inheritance.png.map
|
 |
- |
rw-r--r-- |
1,853 |
wx.aui.AuiDockUIPart_inheritance.png
|
 |
- |
rw-r--r-- |
158 |
wx.aui.AuiDockUIPart_inheritance.png.map
|
 |
- |
rw-r--r-- |
10,399 |
wx.aui.AuiMDIChildFrame_inheritance.png
|
 |
- |
rw-r--r-- |
687 |
wx.aui.AuiMDIChildFrame_inheritance.png.map
|
 |
- |
rw-r--r-- |
17,830 |
wx.aui.AuiMDIClientWindow_inheritance.png
|
 |
- |
rw-r--r-- |
1,046 |
wx.aui.AuiMDIClientWindow_inheritance.png.map
|
 |
- |
rw-r--r-- |
14,484 |
wx.aui.AuiMDIParentFrame_inheritance.png
|
 |
- |
rw-r--r-- |
926 |
wx.aui.AuiMDIParentFrame_inheritance.png.map
|
 |
- |
rw-r--r-- |
4,991 |
wx.aui.AuiManagerEvent_inheritance.png
|
 |
- |
rw-r--r-- |
365 |
wx.aui.AuiManagerEvent_inheritance.png.map
|
 |
- |
rw-r--r-- |
7,076 |
wx.aui.AuiManager_inheritance.png
|
 |
- |
rw-r--r-- |
471 |
wx.aui.AuiManager_inheritance.png.map
|
 |
- |
rw-r--r-- |
10,984 |
wx.aui.AuiNotebookEvent_inheritance.png
|
 |
- |
rw-r--r-- |
712 |
wx.aui.AuiNotebookEvent_inheritance.png.map
|
 |
- |
rw-r--r-- |
1,821 |
wx.aui.AuiNotebookPage_inheritance.png
|
 |
- |
rw-r--r-- |
162 |
wx.aui.AuiNotebookPage_inheritance.png.map
|
 |
- |
rw-r--r-- |
15,051 |
wx.aui.AuiNotebook_inheritance.png
|
 |
- |
rw-r--r-- |
911 |
wx.aui.AuiNotebook_inheritance.png.map
|
 |
- |
rw-r--r-- |
1,569 |
wx.aui.AuiPaneButton_inheritance.png
|
 |
- |
rw-r--r-- |
158 |
wx.aui.AuiPaneButton_inheritance.png.map
|
 |
- |
rw-r--r-- |
1,508 |
wx.aui.AuiPaneInfo_inheritance.png
|
 |
- |
rw-r--r-- |
154 |
wx.aui.AuiPaneInfo_inheritance.png.map
|
 |
- |
rw-r--r-- |
3,501 |
wx.aui.AuiSimpleTabArt_inheritance.png
|
 |
- |
rw-r--r-- |
278 |
wx.aui.AuiSimpleTabArt_inheritance.png.map
|
 |
- |
rw-r--r-- |
1,266 |
wx.aui.AuiTabArt_inheritance.png
|
 |
- |
rw-r--r-- |
150 |
wx.aui.AuiTabArt_inheritance.png.map
|
 |
- |
rw-r--r-- |
2,062 |
wx.aui.AuiTabContainerButton_inheritance.png
|
 |
- |
rw-r--r-- |
174 |
wx.aui.AuiTabContainerButton_inheritance.png.map
|
 |
- |
rw-r--r-- |
1,786 |
wx.aui.AuiTabContainer_inheritance.png
|
 |
- |
rw-r--r-- |
162 |
wx.aui.AuiTabContainer_inheritance.png.map
|
 |
- |
rw-r--r-- |
1,467 |
wx.aui.AuiTabCtrl_inheritance.png
|
 |
- |
rw-r--r-- |
152 |
wx.aui.AuiTabCtrl_inheritance.png.map
|
 |
- |
rw-r--r-- |
1,433 |
wx.aui.AuiToolBarArt_inheritance.png
|
 |
- |
rw-r--r-- |
158 |
wx.aui.AuiToolBarArt_inheritance.png.map
|
 |
- |
rw-r--r-- |
8,006 |
wx.aui.AuiToolBarEvent_inheritance.png
|
 |
- |
rw-r--r-- |
593 |
wx.aui.AuiToolBarEvent_inheritance.png.map
|
 |
- |
rw-r--r-- |
1,580 |
wx.aui.AuiToolBarItem_inheritance.png
|
 |
- |
rw-r--r-- |
160 |
wx.aui.AuiToolBarItem_inheritance.png.map
|
 |
- |
rw-r--r-- |
9,858 |
wx.aui.AuiToolBar_inheritance.png
|
 |
- |
rw-r--r-- |
679 |
wx.aui.AuiToolBar_inheritance.png.map
|
 |
- |
rw-r--r-- |
6,591 |
wx.dataview.DataViewBitmapRenderer_inheritance.png
|
 |
- |
rw-r--r-- |
429 |
wx.dataview.DataViewBitmapRenderer_inheritance.png.map
|
 |
- |
rw-r--r-- |
6,655 |
wx.dataview.DataViewChoiceRenderer_inheritance.png
|
 |
- |
rw-r--r-- |
429 |
wx.dataview.DataViewChoiceRenderer_inheritance.png.map
|
 |
- |
rw-r--r-- |
6,688 |
wx.dataview.DataViewColumn_inheritance.png
|
 |
- |
rw-r--r-- |
415 |
wx.dataview.DataViewColumn_inheritance.png.map
|
 |
- |
rw-r--r-- |
10,316 |
wx.dataview.DataViewCtrl_inheritance.png
|
 |
- |
rw-r--r-- |
693 |
wx.dataview.DataViewCtrl_inheritance.png.map
|
 |
- |
rw-r--r-- |
6,795 |
wx.dataview.DataViewCustomRenderer_inheritance.png
|
 |
- |
rw-r--r-- |
429 |
wx.dataview.DataViewCustomRenderer_inheritance.png.map
|
 |
- |
rw-r--r-- |
6,256 |
wx.dataview.DataViewDateRenderer_inheritance.png
|
 |
- |
rw-r--r-- |
425 |
wx.dataview.DataViewDateRenderer_inheritance.png.map
|
 |
- |
rw-r--r-- |
8,121 |
wx.dataview.DataViewEvent_inheritance.png
|
 |
- |
rw-r--r-- |
599 |
wx.dataview.DataViewEvent_inheritance.png.map
|
 |
- |
rw-r--r-- |
6,508 |
wx.dataview.DataViewIconTextRenderer_inheritance.png
|
 |
- |
rw-r--r-- |
433 |
wx.dataview.DataViewIconTextRenderer_inheritance.png.map
|
 |
- |
rw-r--r-- |
3,449 |
wx.dataview.DataViewIconText_inheritance.png
|
 |
- |
rw-r--r-- |
276 |
wx.dataview.DataViewIconText_inheritance.png.map
|
 |
- |
rw-r--r-- |
8,306 |
wx.dataview.DataViewIndexListModel_inheritance.png
|
 |
- |
rw-r--r-- |
574 |
wx.dataview.DataViewIndexListModel_inheritance.png.map
|
 |
- |
rw-r--r-- |
1,919 |
wx.dataview.DataViewItemAttr_inheritance.png
|
 |
- |
rw-r--r-- |
174 |
wx.dataview.DataViewItemAttr_inheritance.png.map
|
 |
- |
rw-r--r-- |
2,375 |
wx.dataview.DataViewItemObjectMapper_inheritance.png
|
 |
- |
rw-r--r-- |
190 |
wx.dataview.DataViewItemObjectMapper_inheritance.png.map
|
 |
- |
rw-r--r-- |
1,715 |
wx.dataview.DataViewItem_inheritance.png
|
 |
- |
rw-r--r-- |
166 |
wx.dataview.DataViewItem_inheritance.png.map
|
 |
- |
rw-r--r-- |
12,691 |
wx.dataview.DataViewListCtrl_inheritance.png
|
 |
- |
rw-r--r-- |
835 |
wx.dataview.DataViewListCtrl_inheritance.png.map
|
 |
- |
rw-r--r-- |
6,458 |
wx.dataview.DataViewListModel_inheritance.png
|
 |
- |
rw-r--r-- |
421 |
wx.dataview.DataViewListModel_inheritance.png.map
|
 |
- |
rw-r--r-- |
10,653 |
wx.dataview.DataViewListStore_inheritance.png
|
 |
- |
rw-r--r-- |
717 |
wx.dataview.DataViewListStore_inheritance.png.map
|
 |
- |
rw-r--r-- |
2,089 |
wx.dataview.DataViewModelNotifier_inheritance.png
|
 |
- |
rw-r--r-- |
184 |
wx.dataview.DataViewModelNotifier_inheritance.png.map
|
 |
- |
rw-r--r-- |
3,537 |
wx.dataview.DataViewModel_inheritance.png
|
 |
- |
rw-r--r-- |
278 |
wx.dataview.DataViewModel_inheritance.png.map
|
 |
- |
rw-r--r-- |
6,810 |
wx.dataview.DataViewProgressRenderer_inheritance.png
|
 |
- |
rw-r--r-- |
434 |
wx.dataview.DataViewProgressRenderer_inheritance.png.map
|
 |
- |
rw-r--r-- |
3,427 |
wx.dataview.DataViewRenderer_inheritance.png
|
 |
- |
rw-r--r-- |
276 |
wx.dataview.DataViewRenderer_inheritance.png.map
|
 |
- |
rw-r--r-- |
8,716 |
wx.dataview.DataViewSpinRenderer_inheritance.png
|
 |
- |
rw-r--r-- |
578 |
wx.dataview.DataViewSpinRenderer_inheritance.png.map
|
 |
- |
rw-r--r-- |
6,253 |
wx.dataview.DataViewTextRenderer_inheritance.png
|
 |
- |
rw-r--r-- |
425 |
wx.dataview.DataViewTextRenderer_inheritance.png.map
|
 |
- |
rw-r--r-- |
6,575 |
wx.dataview.DataViewToggleRenderer_inheritance.png
|
 |
- |
rw-r--r-- |
429 |
wx.dataview.DataViewToggleRenderer_inheritance.png.map
|
 |
- |
rw-r--r-- |
12,608 |
wx.dataview.DataViewTreeCtrl_inheritance.png
|
 |
- |
rw-r--r-- |
834 |
wx.dataview.DataViewTreeCtrl_inheritance.png.map
|
 |
- |
rw-r--r-- |
6,464 |
wx.dataview.DataViewTreeStore_inheritance.png
|
 |
- |
rw-r--r-- |
421 |
wx.dataview.DataViewTreeStore_inheritance.png.map
|
 |
- |
rw-r--r-- |
8,419 |
wx.dataview.DataViewVirtualListModel_inheritance.png
|
 |
- |
rw-r--r-- |
578 |
wx.dataview.DataViewVirtualListModel_inheritance.png.map
|
 |
- |
rw-r--r-- |
7,113 |
wx.dataview.PyDataViewModel_inheritance.png
|
 |
- |
rw-r--r-- |
462 |
wx.dataview.PyDataViewModel_inheritance.png.map
|
 |
- |
rw-r--r-- |
8,689 |
wx.dataview.TreeListCtrl_inheritance.png
|
 |
- |
rw-r--r-- |
588 |
wx.dataview.TreeListCtrl_inheritance.png.map
|
 |
- |
rw-r--r-- |
8,831 |
wx.dataview.TreeListEvent_inheritance.png
|
 |
- |
rw-r--r-- |
599 |
wx.dataview.TreeListEvent_inheritance.png.map
|
 |
- |
rw-r--r-- |
2,028 |
wx.dataview.TreeListItemComparator_inheritance.png
|
 |
- |
rw-r--r-- |
186 |
wx.dataview.TreeListItemComparator_inheritance.png.map
|
 |
- |
rw-r--r-- |
1,682 |
wx.dataview.TreeListItem_inheritance.png
|
 |
- |
rw-r--r-- |
166 |
wx.dataview.TreeListItem_inheritance.png.map
|
 |
- |
rw-r--r-- |
8,720 |
wx.glcanvas.GLCanvas_inheritance.png
|
 |
- |
rw-r--r-- |
580 |
wx.glcanvas.GLCanvas_inheritance.png.map
|
 |
- |
rw-r--r-- |
3,786 |
wx.glcanvas.GLContext_inheritance.png
|
 |
- |
rw-r--r-- |
262 |
wx.glcanvas.GLContext_inheritance.png.map
|
 |
- |
rw-r--r-- |
3,866 |
wx.grid.GridCellAttrProvider_inheritance.png
|
 |
- |
rw-r--r-- |
302 |
wx.grid.GridCellAttrProvider_inheritance.png.map
|
 |
- |
rw-r--r-- |
5,128 |
wx.grid.GridCellAttr_inheritance.png
|
 |
- |
rw-r--r-- |
396 |
wx.grid.GridCellAttr_inheritance.png.map
|
 |
- |
rw-r--r-- |
10,281 |
wx.grid.GridCellAutoWrapStringEditor_inheritance.png
|
 |
- |
rw-r--r-- |
693 |
wx.grid.GridCellAutoWrapStringEditor_inheritance.png.map
|
 |
- |
rw-r--r-- |
10,780 |
wx.grid.GridCellAutoWrapStringRenderer_inheritance.png
|
 |
- |
rw-r--r-- |
709 |
wx.grid.GridCellAutoWrapStringRenderer_inheritance.png.map
|
 |
- |
rw-r--r-- |
8,421 |
wx.grid.GridCellBoolEditor_inheritance.png
|
 |
- |
rw-r--r-- |
536 |
wx.grid.GridCellBoolEditor_inheritance.png.map
|
 |
- |
rw-r--r-- |
8,636 |
wx.grid.GridCellBoolRenderer_inheritance.png
|
 |
- |
rw-r--r-- |
544 |
wx.grid.GridCellBoolRenderer_inheritance.png.map
|
 |
- |
rw-r--r-- |
8,444 |
wx.grid.GridCellChoiceEditor_inheritance.png
|
 |
- |
rw-r--r-- |
540 |
wx.grid.GridCellChoiceEditor_inheritance.png.map
|
 |
- |
rw-r--r-- |
1,708 |
wx.grid.GridCellCoords_inheritance.png
|
 |
- |
rw-r--r-- |
162 |
wx.grid.GridCellCoords_inheritance.png.map
|
 |
- |
rw-r--r-- |
10,149 |
wx.grid.GridCellDateTimeRenderer_inheritance.png
|
 |
- |
rw-r--r-- |
697 |
wx.grid.GridCellDateTimeRenderer_inheritance.png.map
|
 |
- |
rw-r--r-- |
5,136 |
wx.grid.GridCellEditor_inheritance.png
|
 |
- |
rw-r--r-- |
399 |
wx.grid.GridCellEditor_inheritance.png.map
|
 |
- |
rw-r--r-- |
9,735 |
wx.grid.GridCellEnumEditor_inheritance.png
|
 |
- |
rw-r--r-- |
677 |
wx.grid.GridCellEnumEditor_inheritance.png.map
|
 |
- |
rw-r--r-- |
9,937 |
wx.grid.GridCellEnumRenderer_inheritance.png
|
 |
- |
rw-r--r-- |
689 |
wx.grid.GridCellEnumRenderer_inheritance.png.map
|
 |
- |
rw-r--r-- |
9,558 |
wx.grid.GridCellFloatEditor_inheritance.png
|
 |
- |
rw-r--r-- |
675 |
wx.grid.GridCellFloatEditor_inheritance.png.map
|
 |
- |
rw-r--r-- |
10,009 |
wx.grid.GridCellFloatRenderer_inheritance.png
|
 |
- |
rw-r--r-- |
691 |
wx.grid.GridCellFloatRenderer_inheritance.png.map
|
 |
- |
rw-r--r-- |
9,658 |
wx.grid.GridCellNumberEditor_inheritance.png
|
 |
- |
rw-r--r-- |
677 |
wx.grid.GridCellNumberEditor_inheritance.png.map
|
 |
- |
rw-r--r-- |
10,074 |
wx.grid.GridCellNumberRenderer_inheritance.png
|
 |
- |
rw-r--r-- |
693 |
wx.grid.GridCellNumberRenderer_inheritance.png.map
|
 |
- |
rw-r--r-- |
5,149 |
wx.grid.GridCellRenderer_inheritance.png
|
 |
- |
rw-r--r-- |
403 |
wx.grid.GridCellRenderer_inheritance.png.map
|
 |
- |
rw-r--r-- |
8,631 |
wx.grid.GridCellStringRenderer_inheritance.png
|
 |
- |
rw-r--r-- |
548 |
wx.grid.GridCellStringRenderer_inheritance.png.map
|
 |
- |
rw-r--r-- |
8,334 |
wx.grid.GridCellTextEditor_inheritance.png
|
 |
- |
rw-r--r-- |
536 |
wx.grid.GridCellTextEditor_inheritance.png.map
|
 |
- |
rw-r--r-- |
9,450 |
wx.grid.GridColumnHeaderRendererDefault_inheritance.png
|
 |
- |
rw-r--r-- |
642 |
wx.grid.GridColumnHeaderRendererDefault_inheritance.png.map
|
 |
- |
rw-r--r-- |
7,450 |
wx.grid.GridColumnHeaderRenderer_inheritance.png
|
 |
- |
rw-r--r-- |
477 |
wx.grid.GridColumnHeaderRenderer_inheritance.png.map
|
 |
- |
rw-r--r-- |
5,071 |
wx.grid.GridCornerHeaderRendererDefault_inheritance.png
|
 |
- |
rw-r--r-- |
344 |
wx.grid.GridCornerHeaderRendererDefault_inheritance.png.map
|
 |
- |
rw-r--r-- |
1,964 |
wx.grid.GridCornerHeaderRenderer_inheritance.png
|
 |
- |
rw-r--r-- |
182 |
wx.grid.GridCornerHeaderRenderer_inheritance.png.map
|
 |
- |
rw-r--r-- |
6,759 |
wx.grid.GridEditorCreatedEvent_inheritance.png
|
 |
- |
rw-r--r-- |
496 |
wx.grid.GridEditorCreatedEvent_inheritance.png.map
|
 |
- |
rw-r--r-- |
8,642 |
wx.grid.GridEvent_inheritance.png
|
 |
- |
rw-r--r-- |
583 |
wx.grid.GridEvent_inheritance.png.map
|
 |
- |
rw-r--r-- |
4,196 |
wx.grid.GridHeaderLabelsRenderer_inheritance.png
|
 |
- |
rw-r--r-- |
329 |
wx.grid.GridHeaderLabelsRenderer_inheritance.png.map
|
 |
- |
rw-r--r-- |
8,595 |
wx.grid.GridRangeSelectEvent_inheritance.png
|
 |
- |
rw-r--r-- |
605 |
wx.grid.GridRangeSelectEvent_inheritance.png.map
|
 |
- |
rw-r--r-- |
8,933 |
wx.grid.GridRowHeaderRendererDefault_inheritance.png
|
 |
- |
rw-r--r-- |
630 |
wx.grid.GridRowHeaderRendererDefault_inheritance.png.map
|
 |
- |
rw-r--r-- |
7,169 |
wx.grid.GridRowHeaderRenderer_inheritance.png
|
 |
- |
rw-r--r-- |
472 |
wx.grid.GridRowHeaderRenderer_inheritance.png.map
|
 |
- |
rw-r--r-- |
7,931 |
wx.grid.GridSizeEvent_inheritance.png
|
 |
- |
rw-r--r-- |
591 |
wx.grid.GridSizeEvent_inheritance.png.map
|
 |
- |
rw-r--r-- |
1,931 |
wx.grid.GridSizesInfo_inheritance.png
|
 |
- |
rw-r--r-- |
160 |
wx.grid.GridSizesInfo_inheritance.png.map
|
 |
- |
rw-r--r-- |
5,942 |
wx.grid.GridStringTable_inheritance.png
|
 |
- |
rw-r--r-- |
392 |
wx.grid.GridStringTable_inheritance.png.map
|
 |
- |
rw-r--r-- |
3,188 |
wx.grid.GridTableBase_inheritance.png
|
 |
- |
rw-r--r-- |
262 |
wx.grid.GridTableBase_inheritance.png.map
|
 |
- |
rw-r--r-- |
1,961 |
wx.grid.GridTableMessage_inheritance.png
|
 |
- |
rw-r--r-- |
166 |
wx.grid.GridTableMessage_inheritance.png.map
|
 |
- |
rw-r--r-- |
2,134 |
wx.grid.GridUpdateLocker_inheritance.png
|
 |
- |
rw-r--r-- |
166 |
wx.grid.GridUpdateLocker_inheritance.png.map
|
 |
- |
rw-r--r-- |
6,420 |
wx.grid.Grid_inheritance.png
|
 |
- |
rw-r--r-- |
280 |
wx.grid.Grid_inheritance.png.map
|
 |
- |
rw-r--r-- |
1,643 |
wx.html.HtmlBookRecord_inheritance.png
|
 |
- |
rw-r--r-- |
162 |
wx.html.HtmlBookRecord_inheritance.png.map
|
 |
- |
rw-r--r-- |
5,975 |
wx.html.HtmlCellEvent_inheritance.png
|
 |
- |
rw-r--r-- |
478 |
wx.html.HtmlCellEvent_inheritance.png.map
|
 |
- |
rw-r--r-- |
2,931 |
wx.html.HtmlCell_inheritance.png
|
 |
- |
rw-r--r-- |
252 |
wx.html.HtmlCell_inheritance.png.map
|
 |
- |
rw-r--r-- |
4,860 |
wx.html.HtmlColourCell_inheritance.png
|
 |
- |
rw-r--r-- |
381 |
wx.html.HtmlColourCell_inheritance.png.map
|
 |
- |
rw-r--r-- |
4,983 |
wx.html.HtmlContainerCell_inheritance.png
|
 |
- |
rw-r--r-- |
387 |
wx.html.HtmlContainerCell_inheritance.png.map
|
 |
- |
rw-r--r-- |
3,104 |
wx.html.HtmlDCRenderer_inheritance.png
|
 |
- |
rw-r--r-- |
264 |
wx.html.HtmlDCRenderer_inheritance.png.map
|
 |
- |
rw-r--r-- |
3,473 |
wx.html.HtmlEasyPrinting_inheritance.png
|
 |
- |
rw-r--r-- |
268 |
wx.html.HtmlEasyPrinting_inheritance.png.map
|
 |
- |
rw-r--r-- |
2,596 |
wx.html.HtmlFilter_inheritance.png
|
 |
- |
rw-r--r-- |
256 |
wx.html.HtmlFilter_inheritance.png.map
|
 |
- |
rw-r--r-- |
4,690 |
wx.html.HtmlFontCell_inheritance.png
|
 |
- |
rw-r--r-- |
377 |
wx.html.HtmlFontCell_inheritance.png.map
|
 |
- |
rw-r--r-- |
5,552 |
wx.html.HtmlHelpController_inheritance.png
|
 |
- |
rw-r--r-- |
399 |
wx.html.HtmlHelpController_inheritance.png.map
|
 |
- |
rw-r--r-- |
1,572 |
wx.html.HtmlHelpDataItem_inheritance.png
|
 |
- |
rw-r--r-- |
166 |
wx.html.HtmlHelpDataItem_inheritance.png.map
|
 |
- |
rw-r--r-- |
2,961 |
wx.html.HtmlHelpData_inheritance.png
|
 |
- |
rw-r--r-- |
260 |
wx.html.HtmlHelpData_inheritance.png.map
|
 |
- |
rw-r--r-- |
14,520 |
wx.html.HtmlHelpDialog_inheritance.png
|
 |
- |
rw-r--r-- |
926 |
wx.html.HtmlHelpDialog_inheritance.png.map
|
 |
- |
rw-r--r-- |
14,004 |
wx.html.HtmlHelpFrame_inheritance.png
|
 |
- |
rw-r--r-- |
921 |
wx.html.HtmlHelpFrame_inheritance.png.map
|
 |
- |
rw-r--r-- |
8,656 |
wx.html.HtmlHelpWindow_inheritance.png
|
 |
- |
rw-r--r-- |
584 |
wx.html.HtmlHelpWindow_inheritance.png.map
|
 |
- |
rw-r--r-- |
5,916 |
wx.html.HtmlLinkEvent_inheritance.png
|
 |
- |
rw-r--r-- |
478 |
wx.html.HtmlLinkEvent_inheritance.png.map
|
 |
- |
rw-r--r-- |
2,988 |
wx.html.HtmlLinkInfo_inheritance.png
|
 |
- |
rw-r--r-- |
260 |
wx.html.HtmlLinkInfo_inheritance.png.map
|
 |
- |
rw-r--r-- |
17,333 |
wx.html.HtmlListBox_inheritance.png
|
 |
- |
rw-r--r-- |
1,165 |
wx.html.HtmlListBox_inheritance.png.map
|
 |
- |
rw-r--r-- |
1,615 |
wx.html.HtmlModalHelp_inheritance.png
|
 |
- |
rw-r--r-- |
160 |
wx.html.HtmlModalHelp_inheritance.png.map
|
 |
- |
rw-r--r-- |
1,402 |
wx.html.HtmlParser_inheritance.png
|
 |
- |
rw-r--r-- |
154 |
wx.html.HtmlParser_inheritance.png.map
|
 |
- |
rw-r--r-- |
4,473 |
wx.html.HtmlPrintout_inheritance.png
|
 |
- |
rw-r--r-- |
367 |
wx.html.HtmlPrintout_inheritance.png.map
|
 |
- |
rw-r--r-- |
1,834 |
wx.html.HtmlRenderingInfo_inheritance.png
|
 |
- |
rw-r--r-- |
168 |
wx.html.HtmlRenderingInfo_inheritance.png.map
|
 |
- |
rw-r--r-- |
1,786 |
wx.html.HtmlRenderingState_inheritance.png
|
 |
- |
rw-r--r-- |
170 |
wx.html.HtmlRenderingState_inheritance.png.map
|
 |
- |
rw-r--r-- |
2,001 |
wx.html.HtmlRenderingStyle_inheritance.png
|
 |
- |
rw-r--r-- |
170 |
wx.html.HtmlRenderingStyle_inheritance.png.map
|
 |
- |
rw-r--r-- |
1,461 |
wx.html.HtmlSelection_inheritance.png
|
 |
- |
rw-r--r-- |
160 |
wx.html.HtmlSelection_inheritance.png.map
|
 |
- |
rw-r--r-- |
3,337 |
wx.html.HtmlTagHandler_inheritance.png
|
 |
- |
rw-r--r-- |
264 |
wx.html.HtmlTagHandler_inheritance.png.map
|
 |
- |
rw-r--r-- |
1,220 |
wx.html.HtmlTag_inheritance.png
|
 |
- |
rw-r--r-- |
148 |
wx.html.HtmlTag_inheritance.png.map
|
 |
- |
rw-r--r-- |
5,130 |
wx.html.HtmlWidgetCell_inheritance.png
|
 |
- |
rw-r--r-- |
381 |
wx.html.HtmlWidgetCell_inheritance.png.map
|
 |
- |
rw-r--r-- |
3,630 |
wx.html.HtmlWinParser_inheritance.png
|
 |
- |
rw-r--r-- |
280 |
wx.html.HtmlWinParser_inheritance.png.map
|
 |
- |
rw-r--r-- |
5,652 |
wx.html.HtmlWinTagHandler_inheritance.png
|
 |
- |
rw-r--r-- |
399 |
wx.html.HtmlWinTagHandler_inheritance.png.map
|
 |
- |
rw-r--r-- |
2,078 |
wx.html.HtmlWindowInterface_inheritance.png
|
 |
- |
rw-r--r-- |
172 |
wx.html.HtmlWindowInterface_inheritance.png.map
|
 |
- |
rw-r--r-- |
8,425 |
wx.html.HtmlWindow_inheritance.png
|
 |
- |
rw-r--r-- |
433 |
wx.html.HtmlWindow_inheritance.png.map
|
 |
- |
rw-r--r-- |
5,051 |
wx.html.HtmlWordCell_inheritance.png
|
 |
- |
rw-r--r-- |
377 |
wx.html.HtmlWordCell_inheritance.png.map
|
 |
- |
rw-r--r-- |
6,998 |
wx.html.HtmlWordWithTabsCell_inheritance.png
|
 |
- |
rw-r--r-- |
518 |
wx.html.HtmlWordWithTabsCell_inheritance.png.map
|
 |
- |
rw-r--r-- |
24,969 |
wx.html.SimpleHtmlListBox_inheritance.png
|
 |
- |
rw-r--r-- |
1,560 |
wx.html.SimpleHtmlListBox_inheritance.png.map
|
 |
- |
rw-r--r-- |
5,177 |
wx.html2.WebViewArchiveHandler_inheritance.png
|
 |
- |
rw-r--r-- |
308 |
wx.html2.WebViewArchiveHandler_inheritance.png.map
|
 |
- |
rw-r--r-- |
8,192 |
wx.html2.WebViewEvent_inheritance.png
|
 |
- |
rw-r--r-- |
591 |
wx.html2.WebViewEvent_inheritance.png.map
|
 |
- |
rw-r--r-- |
4,459 |
wx.html2.WebViewFSHandler_inheritance.png
|
 |
- |
rw-r--r-- |
298 |
wx.html2.WebViewFSHandler_inheritance.png.map
|
 |
- |
rw-r--r-- |
4,041 |
wx.html2.WebViewFactory_inheritance.png
|
 |
- |
rw-r--r-- |
266 |
wx.html2.WebViewFactory_inheritance.png.map
|
 |
- |
rw-r--r-- |
1,986 |
wx.html2.WebViewHandler_inheritance.png
|
 |
- |
rw-r--r-- |
164 |
wx.html2.WebViewHandler_inheritance.png.map
|
 |
- |
rw-r--r-- |
2,130 |
wx.html2.WebViewHistoryItem_inheritance.png
|
 |
- |
rw-r--r-- |
172 |
wx.html2.WebViewHistoryItem_inheritance.png.map
|
 |
- |
rw-r--r-- |
10,188 |
wx.html2.WebView_inheritance.png
|
 |
- |
rw-r--r-- |
677 |
wx.html2.WebView_inheritance.png.map
|
 |
- |
rw-r--r-- |
1,348 |
wx.lib.CDate.Date_inheritance.png
|
 |
- |
rw-r--r-- |
152 |
wx.lib.CDate.Date_inheritance.png.map
|
 |
- |
rw-r--r-- |
1,663 |
wx.lib.CDate.now_inheritance.png
|
 |
- |
rw-r--r-- |
150 |
wx.lib.CDate.now_inheritance.png.map
|
 |
- |
rw-r--r-- |
19,393 |
wx.lib.ClickableHtmlWindow.PyClickableHtmlWindow_inheritance.png
|
 |
- |
rw-r--r-- |
867 |
wx.lib.ClickableHtmlWindow.PyClickableHtmlWindow_inheritance.png.map
|
 |
- |
rw-r--r-- |
15,911 |
wx.lib.agw.advancedsplash.AdvancedSplash_inheritance.png
|
 |
- |
rw-r--r-- |
1,074 |
wx.lib.agw.advancedsplash.AdvancedSplash_inheritance.png.map
|
 |
- |
rw-r--r-- |
9,108 |
wx.lib.agw.aquabutton.AquaButtonEvent_inheritance.png
|
 |
- |
rw-r--r-- |
631 |
wx.lib.agw.aquabutton.AquaButtonEvent_inheritance.png.map
|
 |
- |
rw-r--r-- |
12,611 |
wx.lib.agw.aquabutton.AquaButton_inheritance.png
|
 |
- |
rw-r--r-- |
821 |
wx.lib.agw.aquabutton.AquaButton_inheritance.png.map
|
 |
- |
rw-r--r-- |
17,010 |
wx.lib.agw.aquabutton.AquaToggleButton_inheritance.png
|
 |
- |
rw-r--r-- |
1,144 |
wx.lib.agw.aquabutton.AquaToggleButton_inheritance.png.map
|
 |
- |
rw-r--r-- |
1,960 |
wx.lib.agw.aquabutton.__ToggleMixin_inheritance.png
|
 |
- |
rw-r--r-- |
188 |
wx.lib.agw.aquabutton.__ToggleMixin_inheritance.png.map
|
 |
- |
rw-r--r-- |
7,362 |
wx.lib.agw.artmanager.ArtManager_inheritance.png
|
 |
- |
rw-r--r-- |
502 |
wx.lib.agw.artmanager.ArtManager_inheritance.png.map
|
 |
- |
rw-r--r-- |
2,076 |
wx.lib.agw.artmanager.DCSaver_inheritance.png
|
 |
- |
rw-r--r-- |
176 |
wx.lib.agw.artmanager.DCSaver_inheritance.png.map
|
 |
- |
rw-r--r-- |
2,182 |
wx.lib.agw.artmanager.RendererBase_inheritance.png
|
 |
- |
rw-r--r-- |
186 |
wx.lib.agw.artmanager.RendererBase_inheritance.png.map
|
 |
- |
rw-r--r-- |
5,668 |
wx.lib.agw.artmanager.RendererMSOffice2007_inheritance.png
|
 |
- |
rw-r--r-- |
354 |
wx.lib.agw.artmanager.RendererMSOffice2007_inheritance.png.map
|
 |
- |
rw-r--r-- |
4,815 |
wx.lib.agw.artmanager.RendererXP_inheritance.png
|
 |
- |
rw-r--r-- |
334 |
wx.lib.agw.artmanager.RendererXP_inheritance.png.map
|
 |
- |
rw-r--r-- |
13,760 |
wx.lib.agw.aui.aui_switcherdialog.MultiColumnListCtrl_inheritance.png
|
 |
- |
rw-r--r-- |
867 |
wx.lib.agw.aui.aui_switcherdialog.MultiColumnListCtrl_inheritance.png.map
|
 |
- |
rw-r--r-- |
16,111 |
wx.lib.agw.aui.aui_switcherdialog.SwitcherDialog_inheritance.png
|
 |
- |
rw-r--r-- |
1,093 |
wx.lib.agw.aui.aui_switcherdialog.SwitcherDialog_inheritance.png.map
|
 |
- |
rw-r--r-- |
2,253 |
wx.lib.agw.aui.aui_switcherdialog.SwitcherItem_inheritance.png
|
 |
- |
rw-r--r-- |
210 |
wx.lib.agw.aui.aui_switcherdialog.SwitcherItem_inheritance.png.map
|
 |
- |
rw-r--r-- |
2,621 |
wx.lib.agw.aui.aui_switcherdialog.SwitcherItems_inheritance.png
|
 |
- |
rw-r--r-- |
212 |
wx.lib.agw.aui.aui_switcherdialog.SwitcherItems_inheritance.png.map
|
 |
- |
rw-r--r-- |
5,865 |
wx.lib.agw.aui.aui_utilities.TabDragImage_inheritance.png
|
 |
- |
rw-r--r-- |
412 |
wx.lib.agw.aui.aui_utilities.TabDragImage_inheritance.png.map
|
 |
- |
rw-r--r-- |
2,115 |
wx.lib.agw.aui.auibar.AuiDefaultToolBarArt_inheritance.png
|
 |
- |
rw-r--r-- |
202 |
wx.lib.agw.aui.auibar.AuiDefaultToolBarArt_inheritance.png.map
|
 |
- |
rw-r--r-- |
13,021 |
wx.lib.agw.aui.auibar.AuiToolBarEvent_inheritance.png
|
 |
- |
rw-r--r-- |
798 |
wx.lib.agw.aui.auibar.AuiToolBarEvent_inheritance.png.map
|
 |
- |
rw-r--r-- |
2,256 |
wx.lib.agw.aui.auibar.AuiToolBarItem_inheritance.png
|
 |
- |
rw-r--r-- |
190 |
wx.lib.agw.aui.auibar.AuiToolBarItem_inheritance.png.map
|
 |
- |
rw-r--r-- |
12,493 |
wx.lib.agw.aui.auibar.AuiToolBar_inheritance.png
|
 |
- |
rw-r--r-- |
820 |
wx.lib.agw.aui.auibar.AuiToolBar_inheritance.png.map
|
 |
- |
rw-r--r-- |
9,247 |
wx.lib.agw.aui.auibar.CommandToolBarEvent_inheritance.png
|
 |
- |
rw-r--r-- |
639 |
wx.lib.agw.aui.auibar.CommandToolBarEvent_inheritance.png.map
|
 |
- |
rw-r--r-- |
7,742 |
wx.lib.agw.aui.auibar.ToolbarCommandCapture_inheritance.png
|
 |
- |
rw-r--r-- |
525 |
wx.lib.agw.aui.auibar.ToolbarCommandCapture_inheritance.png.map
|
 |
- |
rw-r--r-- |
13,353 |
wx.lib.agw.aui.auibook.AuiNotebookEvent_inheritance.png
|
 |
- |
rw-r--r-- |
806 |
wx.lib.agw.aui.auibook.AuiNotebookEvent_inheritance.png.map
|
 |
- |
rw-r--r-- |
2,007 |
wx.lib.agw.aui.auibook.AuiNotebookPage_inheritance.png
|
 |
- |
rw-r--r-- |
194 |
wx.lib.agw.aui.auibook.AuiNotebookPage_inheritance.png.map
|
 |
- |
rw-r--r-- |
12,691 |
wx.lib.agw.aui.auibook.AuiNotebook_inheritance.png
|
 |
- |
rw-r--r-- |
821 |
wx.lib.agw.aui.auibook.AuiNotebook_inheritance.png.map
|
 |
- |
rw-r--r-- |
2,255 |
wx.lib.agw.aui.auibook.AuiTabContainerButton_inheritance.png
|
 |
- |
rw-r--r-- |
206 |
wx.lib.agw.aui.auibook.AuiTabContainerButton_inheritance.png.map
|
 |
- |
rw-r--r-- |
2,083 |
wx.lib.agw.aui.auibook.AuiTabContainer_inheritance.png
|
 |
- |
rw-r--r-- |
194 |
wx.lib.agw.aui.auibook.AuiTabContainer_inheritance.png.map
|
 |
- |
rw-r--r-- |
16,036 |
wx.lib.agw.aui.auibook.AuiTabCtrl_inheritance.png
|
 |
- |
rw-r--r-- |
986 |
wx.lib.agw.aui.auibook.AuiTabCtrl_inheritance.png.map
|
 |
- |
rw-r--r-- |
10,523 |
wx.lib.agw.aui.auibook.CommandNotebookEvent_inheritance.png
|
 |
- |
rw-r--r-- |
643 |
wx.lib.agw.aui.auibook.CommandNotebookEvent_inheritance.png.map
|
 |
- |
rw-r--r-- |
10,095 |
wx.lib.agw.aui.auibook.TabFrame_inheritance.png
|
 |
- |
rw-r--r-- |
714 |
wx.lib.agw.aui.auibook.TabFrame_inheritance.png.map
|
 |
- |
rw-r--r-- |
2,099 |
wx.lib.agw.aui.auibook.TabNavigatorProps_inheritance.png
|
 |
- |
rw-r--r-- |
198 |
wx.lib.agw.aui.auibook.TabNavigatorProps_inheritance.png.map
|
 |
- |
rw-r--r-- |
16,145 |
wx.lib.agw.aui.auibook.TabNavigatorWindow_inheritance.png
|
 |
- |
rw-r--r-- |
1,077 |
wx.lib.agw.aui.auibook.TabNavigatorWindow_inheritance.png.map
|
 |
- |
rw-r--r-- |
16,769 |
wx.lib.agw.aui.auibook.TabTextCtrl_inheritance.png
|
 |
- |
rw-r--r-- |
1,189 |
wx.lib.agw.aui.auibook.TabTextCtrl_inheritance.png.map
|
 |
- |
rw-r--r-- |
2,392 |
wx.lib.agw.aui.dockart.AuiDefaultDockArt_inheritance.png
|
 |
- |
rw-r--r-- |
198 |
wx.lib.agw.aui.dockart.AuiDefaultDockArt_inheritance.png.map
|
 |
- |
rw-r--r-- |
5,409 |
wx.lib.agw.aui.dockart.ModernDockArt_inheritance.png
|
 |
- |
rw-r--r-- |
354 |
wx.lib.agw.aui.dockart.ModernDockArt_inheritance.png.map
|
 |
- |
rw-r--r-- |
21,663 |
wx.lib.agw.aui.framemanager.AuiCenterDockingGuide_inheritance.png
|
 |
- |
rw-r--r-- |
1,267 |
wx.lib.agw.aui.framemanager.AuiCenterDockingGuide_inheritance.png.map
|
 |
- |
rw-r--r-- |
2,216 |
wx.lib.agw.aui.framemanager.AuiDockInfo_inheritance.png
|
 |
- |
rw-r--r-- |
196 |
wx.lib.agw.aui.framemanager.AuiDockInfo_inheritance.png.map
|
 |
- |
rw-r--r-- |
2,382 |
wx.lib.agw.aui.framemanager.AuiDockUIPart_inheritance.png
|
 |
- |
rw-r--r-- |
200 |
wx.lib.agw.aui.framemanager.AuiDockUIPart_inheritance.png.map
|
 |
- |
rw-r--r-- |
2,572 |
wx.lib.agw.aui.framemanager.AuiDockingGuideInfo_inheritance.png
|
 |
- |
rw-r--r-- |
212 |
wx.lib.agw.aui.framemanager.AuiDockingGuideInfo_inheritance.png.map
|
 |
- |
rw-r--r-- |
11,418 |
wx.lib.agw.aui.framemanager.AuiDockingGuideWindow_inheritance.png
|
 |
- |
rw-r--r-- |
753 |
wx.lib.agw.aui.framemanager.AuiDockingGuideWindow_inheritance.png.map
|
 |
- |
rw-r--r-- |
16,229 |
wx.lib.agw.aui.framemanager.AuiDockingGuide_inheritance.png
|
 |
- |
rw-r--r-- |
1,081 |
wx.lib.agw.aui.framemanager.AuiDockingGuide_inheritance.png.map
|
 |
- |
rw-r--r-- |
16,717 |
wx.lib.agw.aui.framemanager.AuiDockingHintWindow_inheritance.png
|
 |
- |
rw-r--r-- |
1,093 |
wx.lib.agw.aui.framemanager.AuiDockingHintWindow_inheritance.png.map
|
 |
- |
rw-r--r-- |
19,115 |
wx.lib.agw.aui.framemanager.AuiFloatingFrame_inheritance.png
|
 |
- |
rw-r--r-- |
1,194 |
wx.lib.agw.aui.framemanager.AuiFloatingFrame_inheritance.png.map
|
 |
- |
rw-r--r-- |
10,327 |
wx.lib.agw.aui.framemanager.AuiManagerEvent_inheritance.png
|
 |
- |
rw-r--r-- |
643 |
wx.lib.agw.aui.framemanager.AuiManagerEvent_inheritance.png.map
|
 |
- |
rw-r--r-- |
9,614 |
wx.lib.agw.aui.framemanager.AuiManager_DCP_inheritance.png
|
 |
- |
rw-r--r-- |
684 |
wx.lib.agw.aui.framemanager.AuiManager_DCP_inheritance.png.map
|
 |
- |
rw-r--r-- |
7,631 |
wx.lib.agw.aui.framemanager.AuiManager_inheritance.png
|
 |
- |
rw-r--r-- |
514 |
wx.lib.agw.aui.framemanager.AuiManager_inheritance.png.map
|
 |
- |
rw-r--r-- |
2,375 |
wx.lib.agw.aui.framemanager.AuiPaneButton_inheritance.png
|
 |
- |
rw-r--r-- |
200 |
wx.lib.agw.aui.framemanager.AuiPaneButton_inheritance.png.map
|
 |
- |
rw-r--r-- |
2,087 |
wx.lib.agw.aui.framemanager.AuiPaneInfo_inheritance.png
|
 |
- |
rw-r--r-- |
196 |
wx.lib.agw.aui.framemanager.AuiPaneInfo_inheritance.png.map
|
 |
- |
rw-r--r-- |
21,508 |
wx.lib.agw.aui.framemanager.AuiSingleDockingGuide_inheritance.png
|
 |
- |
rw-r--r-- |
1,267 |
wx.lib.agw.aui.framemanager.AuiSingleDockingGuide_inheritance.png.map
|
 |
- |
rw-r--r-- |
7,867 |
wx.lib.agw.aui.tabart.AuiCommandCapture_inheritance.png
|
 |
- |
rw-r--r-- |
516 |
wx.lib.agw.aui.tabart.AuiCommandCapture_inheritance.png.map
|
 |
- |
rw-r--r-- |
1,963 |
wx.lib.agw.aui.tabart.AuiDefaultTabArt_inheritance.png
|
 |
- |
rw-r--r-- |
194 |
wx.lib.agw.aui.tabart.AuiDefaultTabArt_inheritance.png.map
|
 |
- |
rw-r--r-- |
2,266 |
wx.lib.agw.aui.tabart.AuiSimpleTabArt_inheritance.png
|
 |
- |
rw-r--r-- |
192 |
wx.lib.agw.aui.tabart.AuiSimpleTabArt_inheritance.png.map
|
 |
- |
rw-r--r-- |
4,299 |
wx.lib.agw.aui.tabart.ChromeTabArt_inheritance.png
|
 |
- |
rw-r--r-- |
346 |
wx.lib.agw.aui.tabart.ChromeTabArt_inheritance.png.map
|
 |
- |
rw-r--r-- |
3,942 |
wx.lib.agw.aui.tabart.FF2TabArt_inheritance.png
|
 |
- |
rw-r--r-- |
340 |
wx.lib.agw.aui.tabart.FF2TabArt_inheritance.png.map
|
 |
- |
rw-r--r-- |
4,227 |
wx.lib.agw.aui.tabart.VC71TabArt_inheritance.png
|
 |
- |
rw-r--r-- |
342 |
wx.lib.agw.aui.tabart.VC71TabArt_inheritance.png.map
|
 |
- |
rw-r--r-- |
4,265 |
wx.lib.agw.aui.tabart.VC8TabArt_inheritance.png
|
 |
- |
rw-r--r-- |
340 |
wx.lib.agw.aui.tabart.VC8TabArt_inheritance.png.map
|
 |
- |
rw-r--r-- |
13,339 |
wx.lib.agw.aui.tabmdi.AuiMDIChildFrame_inheritance.png
|
 |
- |
rw-r--r-- |
830 |
wx.lib.agw.aui.tabmdi.AuiMDIChildFrame_inheritance.png.map
|
 |
- |
rw-r--r-- |
14,596 |
wx.lib.agw.aui.tabmdi.AuiMDIClientWindow_inheritance.png
|
 |
- |
rw-r--r-- |
988 |
wx.lib.agw.aui.tabmdi.AuiMDIClientWindow_inheritance.png.map
|
 |
- |
rw-r--r-- |
15,924 |
wx.lib.agw.aui.tabmdi.AuiMDIParentFrame_inheritance.png
|
 |
- |
rw-r--r-- |
1,071 |
wx.lib.agw.aui.tabmdi.AuiMDIParentFrame_inheritance.png.map
|
 |
- |
rw-r--r-- |
16,868 |
wx.lib.agw.balloontip.BalloonFrame_inheritance.png
|
 |
- |
rw-r--r-- |
1,059 |
wx.lib.agw.balloontip.BalloonFrame_inheritance.png.map
|
 |
- |
rw-r--r-- |
1,645 |
wx.lib.agw.balloontip.BalloonTip_inheritance.png
|
 |
- |
rw-r--r-- |
182 |
wx.lib.agw.balloontip.BalloonTip_inheritance.png.map
|
 |
- |
rw-r--r-- |
1,903 |
wx.lib.agw.buttonpanel.BPArt_inheritance.png
|
 |
- |
rw-r--r-- |
174 |
wx.lib.agw.buttonpanel.BPArt_inheritance.png.map
|
 |
- |
rw-r--r-- |
9,799 |
wx.lib.agw.buttonpanel.BoxSizer_inheritance.png
|
 |
- |
rw-r--r-- |
634 |
wx.lib.agw.buttonpanel.BoxSizer_inheritance.png.map
|
 |
- |
rw-r--r-- |
9,695 |
wx.lib.agw.buttonpanel.ButtonInfo_inheritance.png
|
 |
- |
rw-r--r-- |
649 |
wx.lib.agw.buttonpanel.ButtonInfo_inheritance.png.map
|
 |
- |
rw-r--r-- |
8,922 |
wx.lib.agw.buttonpanel.ButtonPanelText_inheritance.png
|
 |
- |
rw-r--r-- |
659 |
wx.lib.agw.buttonpanel.ButtonPanelText_inheritance.png.map
|
 |
- |
rw-r--r-- |
12,597 |
wx.lib.agw.buttonpanel.ButtonPanel_inheritance.png
|
 |
- |
rw-r--r-- |
821 |
wx.lib.agw.buttonpanel.ButtonPanel_inheritance.png.map
|
 |
- |
rw-r--r-- |
7,335 |
wx.lib.agw.buttonpanel.Control_inheritance.png
|
 |
- |
rw-r--r-- |
497 |
wx.lib.agw.buttonpanel.Control_inheritance.png.map
|
 |
- |
rw-r--r-- |
9,754 |
wx.lib.agw.buttonpanel.Separator_inheritance.png
|
 |
- |
rw-r--r-- |
647 |
wx.lib.agw.buttonpanel.Separator_inheritance.png.map
|
 |
- |
rw-r--r-- |
2,112 |
wx.lib.agw.buttonpanel.Sizer_inheritance.png
|
 |
- |
rw-r--r-- |
174 |
wx.lib.agw.buttonpanel.Sizer_inheritance.png.map
|
 |
- |
rw-r--r-- |
8,401 |
wx.lib.agw.buttonpanel.StatusBarTimer_inheritance.png
|
 |
- |
rw-r--r-- |
614 |
wx.lib.agw.buttonpanel.StatusBarTimer_inheritance.png.map
|
 |
- |
rw-r--r-- |
16,189 |
wx.lib.agw.cubecolourdialog.AlphaCtrl_inheritance.png
|
 |
- |
rw-r--r-- |
998 |
wx.lib.agw.cubecolourdialog.AlphaCtrl_inheritance.png.map
|
 |
- |
rw-r--r-- |
13,367 |
wx.lib.agw.cubecolourdialog.BaseLineCtrl_inheritance.png
|
 |
- |
rw-r--r-- |
839 |
wx.lib.agw.cubecolourdialog.BaseLineCtrl_inheritance.png.map
|
 |
- |
rw-r--r-- |
13,475 |
wx.lib.agw.cubecolourdialog.BasePyControl_inheritance.png
|
 |
- |
rw-r--r-- |
841 |
wx.lib.agw.cubecolourdialog.BasePyControl_inheritance.png.map
|
 |
- |
rw-r--r-- |
16,142 |
wx.lib.agw.cubecolourdialog.BrightCtrl_inheritance.png
|
 |
- |
rw-r--r-- |
1,000 |
wx.lib.agw.cubecolourdialog.BrightCtrl_inheritance.png.map
|
 |
- |
rw-r--r-- |
13,092 |
wx.lib.agw.cubecolourdialog.ColourPanel_inheritance.png
|
 |
- |
rw-r--r-- |
832 |
wx.lib.agw.cubecolourdialog.ColourPanel_inheritance.png.map
|
 |
- |
rw-r--r-- |
5,351 |
wx.lib.agw.cubecolourdialog.Colour_inheritance.png
|
 |
- |
rw-r--r-- |
391 |
wx.lib.agw.cubecolourdialog.Colour_inheritance.png.map
|
 |
- |
rw-r--r-- |
15,995 |
wx.lib.agw.cubecolourdialog.CubeColourDialog_inheritance.png
|
 |
- |
rw-r--r-- |
1,085 |
wx.lib.agw.cubecolourdialog.CubeColourDialog_inheritance.png.map
|
 |
- |
rw-r--r-- |
13,335 |
wx.lib.agw.cubecolourdialog.CustomPanel_inheritance.png
|
 |
- |
rw-r--r-- |
837 |
wx.lib.agw.cubecolourdialog.CustomPanel_inheritance.png.map
|
 |
- |
rw-r--r-- |
15,134 |
wx.lib.agw.cubecolourdialog.HSVWheel_inheritance.png
|
 |
- |
rw-r--r-- |
998 |
wx.lib.agw.cubecolourdialog.HSVWheel_inheritance.png.map
|
 |
- |
rw-r--r-- |
2,578 |
wx.lib.agw.cubecolourdialog.LineDescription_inheritance.png
|
 |
- |
rw-r--r-- |
204 |
wx.lib.agw.cubecolourdialog.LineDescription_inheritance.png.map
|
 |
- |
rw-r--r-- |
14,959 |
wx.lib.agw.cubecolourdialog.RGBCube_inheritance.png
|
 |
- |
rw-r--r-- |
996 |
wx.lib.agw.cubecolourdialog.RGBCube_inheritance.png.map
|
 |
- |
rw-r--r-- |
7,267 |
wx.lib.agw.customtreectrl.CommandTreeEvent_inheritance.png
|
 |
- |
rw-r--r-- |
522 |
wx.lib.agw.customtreectrl.CommandTreeEvent_inheritance.png.map
|
 |
- |
rw-r--r-- |
15,029 |
wx.lib.agw.customtreectrl.CustomTreeCtrl_inheritance.png
|
 |
- |
rw-r--r-- |
852 |
wx.lib.agw.customtreectrl.CustomTreeCtrl_inheritance.png.map
|
 |
- |
rw-r--r-- |
6,005 |
wx.lib.agw.customtreectrl.DragImage_inheritance.png
|
 |
- |
rw-r--r-- |
399 |
wx.lib.agw.customtreectrl.DragImage_inheritance.png.map
|
 |
- |
rw-r--r-- |
2,246 |
wx.lib.agw.customtreectrl.GenericTreeItem_inheritance.png
|
 |
- |
rw-r--r-- |
200 |
wx.lib.agw.customtreectrl.GenericTreeItem_inheritance.png.map
|
 |
- |
rw-r--r-- |
8,301 |
wx.lib.agw.customtreectrl.TreeEditTimer_inheritance.png
|
 |
- |
rw-r--r-- |
618 |
wx.lib.agw.customtreectrl.TreeEditTimer_inheritance.png.map
|
 |
- |
rw-r--r-- |
9,805 |
wx.lib.agw.customtreectrl.TreeEvent_inheritance.png
|
 |
- |
rw-r--r-- |
677 |
wx.lib.agw.customtreectrl.TreeEvent_inheritance.png.map
|
 |
- |
rw-r--r-- |
9,191 |
wx.lib.agw.customtreectrl.TreeFindTimer_inheritance.png
|
 |
- |
rw-r--r-- |
618 |
wx.lib.agw.customtreectrl.TreeFindTimer_inheritance.png.map
|
 |
- |
rw-r--r-- |
2,439 |
wx.lib.agw.customtreectrl.TreeItemAttr_inheritance.png
|
 |
- |
rw-r--r-- |
194 |
wx.lib.agw.customtreectrl.TreeItemAttr_inheritance.png.map
|
 |
- |
rw-r--r-- |
17,034 |
wx.lib.agw.customtreectrl.TreeTextCtrl_inheritance.png
|
 |
- |
rw-r--r-- |
1,197 |
wx.lib.agw.customtreectrl.TreeTextCtrl_inheritance.png.map
|
 |
- |
rw-r--r-- |
5,678 |
wx.lib.agw.flatmenu.FMRendererMSOffice2007_inheritance.png
|
 |
- |
rw-r--r-- |
346 |
wx.lib.agw.flatmenu.FMRendererMSOffice2007_inheritance.png.map
|
 |
- |
rw-r--r-- |
1,971 |
wx.lib.agw.flatmenu.FMRendererMgr_inheritance.png
|
 |
- |
rw-r--r-- |
184 |
wx.lib.agw.flatmenu.FMRendererMgr_inheritance.png.map
|
 |
- |
rw-r--r-- |
8,795 |
wx.lib.agw.flatmenu.FMRendererVista_inheritance.png
|
 |
- |
rw-r--r-- |
501 |
wx.lib.agw.flatmenu.FMRendererVista_inheritance.png.map
|
 |
- |
rw-r--r-- |
4,898 |
wx.lib.agw.flatmenu.FMRendererXP_inheritance.png
|
 |
- |
rw-r--r-- |
326 |
wx.lib.agw.flatmenu.FMRendererXP_inheritance.png.map
|
 |
- |
rw-r--r-- |
1,910 |
wx.lib.agw.flatmenu.FMRenderer_inheritance.png
|
 |
- |
rw-r--r-- |
178 |
wx.lib.agw.flatmenu.FMRenderer_inheritance.png.map
|
 |
- |
rw-r--r-- |
2,040 |
wx.lib.agw.flatmenu.FileHistory_inheritance.png
|
 |
- |
rw-r--r-- |
180 |
wx.lib.agw.flatmenu.FileHistory_inheritance.png.map
|
 |
- |
rw-r--r-- |
12,565 |
wx.lib.agw.flatmenu.FlatMenuBar_inheritance.png
|
 |
- |
rw-r--r-- |
815 |
wx.lib.agw.flatmenu.FlatMenuBar_inheritance.png.map
|
 |
- |
rw-r--r-- |
16,789 |
wx.lib.agw.flatmenu.FlatMenuBase_inheritance.png
|
 |
- |
rw-r--r-- |
1,108 |
wx.lib.agw.flatmenu.FlatMenuBase_inheritance.png.map
|
 |
- |
rw-r--r-- |
1,994 |
wx.lib.agw.flatmenu.FlatMenuButton_inheritance.png
|
 |
- |
rw-r--r-- |
186 |
wx.lib.agw.flatmenu.FlatMenuButton_inheritance.png.map
|
 |
- |
rw-r--r-- |
8,792 |
wx.lib.agw.flatmenu.FlatMenuEvent_inheritance.png
|
 |
- |
rw-r--r-- |
621 |
wx.lib.agw.flatmenu.FlatMenuEvent_inheritance.png.map
|
 |
- |
rw-r--r-- |
2,156 |
wx.lib.agw.flatmenu.FlatMenuItemGroup_inheritance.png
|
 |
- |
rw-r--r-- |
192 |
wx.lib.agw.flatmenu.FlatMenuItemGroup_inheritance.png.map
|
 |
- |
rw-r--r-- |
1,811 |
wx.lib.agw.flatmenu.FlatMenuItem_inheritance.png
|
 |
- |
rw-r--r-- |
182 |
wx.lib.agw.flatmenu.FlatMenuItem_inheritance.png.map
|
 |
- |
rw-r--r-- |
20,876 |
wx.lib.agw.flatmenu.FlatMenu_inheritance.png
|
 |
- |
rw-r--r-- |
1,250 |
wx.lib.agw.flatmenu.FlatMenu_inheritance.png.map
|
 |
- |
rw-r--r-- |
1,897 |
wx.lib.agw.flatmenu.FlatToolbarItem_inheritance.png
|
 |
- |
rw-r--r-- |
188 |
wx.lib.agw.flatmenu.FlatToolbarItem_inheritance.png.map
|
 |
- |
rw-r--r-- |
7,628 |
wx.lib.agw.flatmenu.FocusHandler_inheritance.png
|
 |
- |
rw-r--r-- |
502 |
wx.lib.agw.flatmenu.FocusHandler_inheritance.png.map
|
 |
- |
rw-r--r-- |
2,328 |
wx.lib.agw.flatmenu.MenuEntryInfo_inheritance.png
|
 |
- |
rw-r--r-- |
184 |
wx.lib.agw.flatmenu.MenuEntryInfo_inheritance.png.map
|
 |
- |
rw-r--r-- |
7,886 |
wx.lib.agw.flatmenu.MenuKbdRedirector_inheritance.png
|
 |
- |
rw-r--r-- |
512 |
wx.lib.agw.flatmenu.MenuKbdRedirector_inheritance.png.map
|
 |
- |
rw-r--r-- |
14,477 |
wx.lib.agw.flatmenu.ShadowPopupWindow_inheritance.png
|
 |
- |
rw-r--r-- |
959 |
wx.lib.agw.flatmenu.ShadowPopupWindow_inheritance.png.map
|
 |
- |
rw-r--r-- |
9,096 |
wx.lib.agw.flatmenu.StatusBarTimer_inheritance.png
|
 |
- |
rw-r--r-- |
607 |
wx.lib.agw.flatmenu.StatusBarTimer_inheritance.png.map
|
 |
- |
rw-r--r-- |
1,897 |
wx.lib.agw.flatmenu.ToolBarItem_inheritance.png
|
 |
- |
rw-r--r-- |
180 |
wx.lib.agw.flatmenu.ToolBarItem_inheritance.png.map
|
 |
- |
rw-r--r-- |
19,146 |
wx.lib.agw.flatmenu.mcPopupWindow_inheritance.png
|
 |
- |
rw-r--r-- |
1,167 |
wx.lib.agw.flatmenu.mcPopupWindow_inheritance.png.map
|
 |
- |
rw-r--r-- |
2,139 |
wx.lib.agw.flatnotebook.FNBDragInfo_inheritance.png
|
 |
- |
rw-r--r-- |
188 |
wx.lib.agw.flatnotebook.FNBDragInfo_inheritance.png.map
|
 |
- |
rw-r--r-- |
4,313 |
wx.lib.agw.flatnotebook.FNBDropSource_inheritance.png
|
 |
- |
rw-r--r-- |
302 |
wx.lib.agw.flatnotebook.FNBDropSource_inheritance.png.map
|
 |
- |
rw-r--r-- |
4,082 |
wx.lib.agw.flatnotebook.FNBDropTarget_inheritance.png
|
 |
- |
rw-r--r-- |
302 |
wx.lib.agw.flatnotebook.FNBDropTarget_inheritance.png.map
|
 |
- |
rw-r--r-- |
4,940 |
wx.lib.agw.flatnotebook.FNBRendererDefault_inheritance.png
|
 |
- |
rw-r--r-- |
356 |
wx.lib.agw.flatnotebook.FNBRendererDefault_inheritance.png.map
|
 |
- |
rw-r--r-- |
4,944 |
wx.lib.agw.flatnotebook.FNBRendererFancy_inheritance.png
|
 |
- |
rw-r--r-- |
352 |
wx.lib.agw.flatnotebook.FNBRendererFancy_inheritance.png.map
|
 |
- |
rw-r--r-- |
5,410 |
wx.lib.agw.flatnotebook.FNBRendererFirefox2_inheritance.png
|
 |
- |
rw-r--r-- |
358 |
wx.lib.agw.flatnotebook.FNBRendererFirefox2_inheritance.png.map
|
 |
- |
rw-r--r-- |
2,278 |
wx.lib.agw.flatnotebook.FNBRendererMgr_inheritance.png
|
 |
- |
rw-r--r-- |
194 |
wx.lib.agw.flatnotebook.FNBRendererMgr_inheritance.png.map
|
 |
- |
rw-r--r-- |
4,955 |
wx.lib.agw.flatnotebook.FNBRendererRibbonTabs_inheritance.png
|
 |
- |
rw-r--r-- |
362 |
wx.lib.agw.flatnotebook.FNBRendererRibbonTabs_inheritance.png.map
|
 |
- |
rw-r--r-- |
5,572 |
wx.lib.agw.flatnotebook.FNBRendererVC71_inheritance.png
|
 |
- |
rw-r--r-- |
350 |
wx.lib.agw.flatnotebook.FNBRendererVC71_inheritance.png.map
|
 |
- |
rw-r--r-- |
5,639 |
wx.lib.agw.flatnotebook.FNBRendererVC8_inheritance.png
|
 |
- |
rw-r--r-- |
348 |
wx.lib.agw.flatnotebook.FNBRendererVC8_inheritance.png.map
|
 |
- |
rw-r--r-- |
2,107 |
wx.lib.agw.flatnotebook.FNBRenderer_inheritance.png
|
 |
- |
rw-r--r-- |
188 |
wx.lib.agw.flatnotebook.FNBRenderer_inheritance.png.map
|
 |
- |
rw-r--r-- |
15,825 |
wx.lib.agw.flatnotebook.FlatNotebookCompatible_inheritance.png
|
 |
- |
rw-r--r-- |
1,006 |
wx.lib.agw.flatnotebook.FlatNotebookCompatible_inheritance.png.map
|
 |
- |
rw-r--r-- |
13,023 |
wx.lib.agw.flatnotebook.FlatNotebookDragEvent_inheritance.png
|
 |
- |
rw-r--r-- |
814 |
wx.lib.agw.flatnotebook.FlatNotebookDragEvent_inheritance.png.map
|
 |
- |
rw-r--r-- |
9,047 |
wx.lib.agw.flatnotebook.FlatNotebookEvent_inheritance.png
|
 |
- |
rw-r--r-- |
639 |
wx.lib.agw.flatnotebook.FlatNotebookEvent_inheritance.png.map
|
 |
- |
rw-r--r-- |
12,782 |
wx.lib.agw.flatnotebook.FlatNotebook_inheritance.png
|
 |
- |
rw-r--r-- |
825 |
wx.lib.agw.flatnotebook.FlatNotebook_inheritance.png.map
|
 |
- |
rw-r--r-- |
13,083 |
wx.lib.agw.flatnotebook.PageContainer_inheritance.png
|
 |
- |
rw-r--r-- |
827 |
wx.lib.agw.flatnotebook.PageContainer_inheritance.png.map
|
 |
- |
rw-r--r-- |
1,927 |
wx.lib.agw.flatnotebook.PageInfo_inheritance.png
|
 |
- |
rw-r--r-- |
182 |
wx.lib.agw.flatnotebook.PageInfo_inheritance.png.map
|
 |
- |
rw-r--r-- |
16,311 |
wx.lib.agw.flatnotebook.TabNavigatorWindow_inheritance.png
|
 |
- |
rw-r--r-- |
1,080 |
wx.lib.agw.flatnotebook.TabNavigatorWindow_inheritance.png.map
|
 |
- |
rw-r--r-- |
2,108 |
wx.lib.agw.floatspin.FixedPoint_inheritance.png
|
 |
- |
rw-r--r-- |
180 |
wx.lib.agw.floatspin.FixedPoint_inheritance.png.map
|
 |
- |
rw-r--r-- |
7,616 |
wx.lib.agw.floatspin.FloatSpinEvent_inheritance.png
|
 |
- |
rw-r--r-- |
506 |
wx.lib.agw.floatspin.FloatSpinEvent_inheritance.png.map
|
 |
- |
rw-r--r-- |
12,487 |
wx.lib.agw.floatspin.FloatSpin_inheritance.png
|
 |
- |
rw-r--r-- |
817 |
wx.lib.agw.floatspin.FloatSpin_inheritance.png.map
|
 |
- |
rw-r--r-- |
14,853 |
wx.lib.agw.floatspin.FloatTextCtrl_inheritance.png
|
 |
- |
rw-r--r-- |
1,043 |
wx.lib.agw.floatspin.FloatTextCtrl_inheritance.png.map
|
 |
- |
rw-r--r-- |
16,243 |
wx.lib.agw.fmcustomizedlg.FMCustomizeDlg_inheritance.png
|
 |
- |
rw-r--r-- |
1,076 |
wx.lib.agw.fmcustomizedlg.FMCustomizeDlg_inheritance.png.map
|
 |
- |
rw-r--r-- |
13,229 |
wx.lib.agw.fmcustomizedlg.FMTitlePanel_inheritance.png
|
 |
- |
rw-r--r-- |
830 |
wx.lib.agw.fmcustomizedlg.FMTitlePanel_inheritance.png.map
|
 |
- |
rw-r--r-- |
3,762 |
wx.lib.agw.fmcustomizedlg.OrderedDict_inheritance.png
|
 |
- |
rw-r--r-- |
350 |
wx.lib.agw.fmcustomizedlg.OrderedDict_inheritance.png.map
|
 |
- |
rw-r--r-- |
7,006 |
wx.lib.agw.foldpanelbar.CaptionBarEvent_inheritance.png
|
 |
- |
rw-r--r-- |
516 |
wx.lib.agw.foldpanelbar.CaptionBarEvent_inheritance.png.map
|
 |
- |
rw-r--r-- |
2,591 |
wx.lib.agw.foldpanelbar.CaptionBarStyle_inheritance.png
|
 |
- |
rw-r--r-- |
196 |
wx.lib.agw.foldpanelbar.CaptionBarStyle_inheritance.png.map
|
 |
- |
rw-r--r-- |
11,329 |
wx.lib.agw.foldpanelbar.CaptionBar_inheritance.png
|
 |
- |
rw-r--r-- |
720 |
wx.lib.agw.foldpanelbar.CaptionBar_inheritance.png.map
|
 |
- |
rw-r--r-- |
12,701 |
wx.lib.agw.foldpanelbar.FoldPanelBar_inheritance.png
|
 |
- |
rw-r--r-- |
825 |
wx.lib.agw.foldpanelbar.FoldPanelBar_inheritance.png.map
|
 |
- |
rw-r--r-- |
12,881 |
wx.lib.agw.foldpanelbar.FoldPanelItem_inheritance.png
|
 |
- |
rw-r--r-- |
827 |
wx.lib.agw.foldpanelbar.FoldPanelItem_inheritance.png.map
|
 |
- |
rw-r--r-- |
2,159 |
wx.lib.agw.foldpanelbar.FoldWindowItem_inheritance.png
|
 |
- |
rw-r--r-- |
194 |
wx.lib.agw.foldpanelbar.FoldWindowItem_inheritance.png.map
|
 |
- |
rw-r--r-- |
7,473 |
wx.lib.agw.fourwaysplitter.FourWaySplitterEvent_inheritance.png
|
 |
- |
rw-r--r-- |
532 |
wx.lib.agw.fourwaysplitter.FourWaySplitterEvent_inheritance.png.map
|
 |
- |
rw-r--r-- |
13,453 |
wx.lib.agw.fourwaysplitter.FourWaySplitter_inheritance.png
|
 |
- |
rw-r--r-- |
839 |
wx.lib.agw.fourwaysplitter.FourWaySplitter_inheritance.png.map
|
 |
- |
rw-r--r-- |
16,620 |
wx.lib.agw.genericmessagedialog.GenericMessageDialog_inheritance.png
|
 |
- |
rw-r--r-- |
1,103 |
wx.lib.agw.genericmessagedialog.GenericMessageDialog_inheritance.png.map
|
 |
- |
rw-r--r-- |
7,542 |
wx.lib.agw.genericmessagedialog.StdDialogButtonSizer_inheritance.png
|
 |
- |
rw-r--r-- |
535 |
wx.lib.agw.genericmessagedialog.StdDialogButtonSizer_inheritance.png.map
|
 |
- |
rw-r--r-- |
10,379 |
wx.lib.agw.gradientbutton.GradientButtonEvent_inheritance.png
|
 |
- |
rw-r--r-- |
647 |
wx.lib.agw.gradientbutton.GradientButtonEvent_inheritance.png.map
|
 |
- |
rw-r--r-- |
13,002 |
wx.lib.agw.gradientbutton.GradientButton_inheritance.png
|
 |
- |
rw-r--r-- |
839 |
wx.lib.agw.gradientbutton.GradientButton_inheritance.png.map
|
 |
- |
rw-r--r-- |
15,145 |
wx.lib.agw.hyperlink.HyperLinkCtrl_inheritance.png
|
 |
- |
rw-r--r-- |
968 |
wx.lib.agw.hyperlink.HyperLinkCtrl_inheritance.png.map
|
 |
- |
rw-r--r-- |
6,649 |
wx.lib.agw.hyperlink.HyperLinkEvent_inheritance.png
|
 |
- |
rw-r--r-- |
506 |
wx.lib.agw.hyperlink.HyperLinkEvent_inheritance.png.map
|
 |
- |
rw-r--r-- |
1,976 |
wx.lib.agw.hypertreelist.EditCtrl_inheritance.png
|
 |
- |
rw-r--r-- |
184 |
wx.lib.agw.hypertreelist.EditCtrl_inheritance.png.map
|
 |
- |
rw-r--r-- |
19,524 |
wx.lib.agw.hypertreelist.EditTextCtrl_inheritance.png
|
 |
- |
rw-r--r-- |
1,206 |
wx.lib.agw.hypertreelist.EditTextCtrl_inheritance.png.map
|
 |
- |
rw-r--r-- |
12,802 |
wx.lib.agw.hypertreelist.HyperTreeList_inheritance.png
|
 |
- |
rw-r--r-- |
833 |
wx.lib.agw.hypertreelist.HyperTreeList_inheritance.png.map
|
 |
- |
rw-r--r-- |
2,231 |
wx.lib.agw.hypertreelist.TreeListColumnInfo_inheritance.png
|
 |
- |
rw-r--r-- |
204 |
wx.lib.agw.hypertreelist.TreeListColumnInfo_inheritance.png.map
|
 |
- |
rw-r--r-- |
10,869 |
wx.lib.agw.hypertreelist.TreeListHeaderWindow_inheritance.png
|
 |
- |
rw-r--r-- |
745 |
wx.lib.agw.hypertreelist.TreeListHeaderWindow_inheritance.png.map
|
 |
- |
rw-r--r-- |
4,573 |
wx.lib.agw.hypertreelist.TreeListItem_inheritance.png
|
 |
- |
rw-r--r-- |
358 |
wx.lib.agw.hypertreelist.TreeListItem_inheritance.png.map
|
 |
- |
rw-r--r-- |
19,463 |
wx.lib.agw.hypertreelist.TreeListMainWindow_inheritance.png
|
 |
- |
rw-r--r-- |
1,023 |
wx.lib.agw.hypertreelist.TreeListMainWindow_inheritance.png.map
|
 |
- |
rw-r--r-- |
15,897 |
wx.lib.agw.infobar.AutoWrapStaticText_inheritance.png
|
 |
- |
rw-r--r-- |
974 |
wx.lib.agw.infobar.AutoWrapStaticText_inheritance.png.map
|
 |
- |
rw-r--r-- |
12,283 |
wx.lib.agw.infobar.InfoBar_inheritance.png
|
 |
- |
rw-r--r-- |
809 |
wx.lib.agw.infobar.InfoBar_inheritance.png.map
|
 |
- |
rw-r--r-- |
10,623 |
wx.lib.agw.knobctrl.BufferedWindow_inheritance.png
|
 |
- |
rw-r--r-- |
720 |
wx.lib.agw.knobctrl.BufferedWindow_inheritance.png.map
|
 |
- |
rw-r--r-- |
7,641 |
wx.lib.agw.knobctrl.KnobCtrlEvent_inheritance.png
|
 |
- |
rw-r--r-- |
502 |
wx.lib.agw.knobctrl.KnobCtrlEvent_inheritance.png.map
|
 |
- |
rw-r--r-- |
14,004 |
wx.lib.agw.knobctrl.KnobCtrl_inheritance.png
|
 |
- |
rw-r--r-- |
861 |
wx.lib.agw.knobctrl.KnobCtrl_inheritance.png.map
|
 |
- |
rw-r--r-- |
12,624 |
wx.lib.agw.labelbook.FlatBookBase_inheritance.png
|
 |
- |
rw-r--r-- |
819 |
wx.lib.agw.labelbook.FlatBookBase_inheritance.png.map
|
 |
- |
rw-r--r-- |
13,591 |
wx.lib.agw.labelbook.FlatImageBook_inheritance.png
|
 |
- |
rw-r--r-- |
971 |
wx.lib.agw.labelbook.FlatImageBook_inheritance.png.map
|
 |
- |
rw-r--r-- |
13,179 |
wx.lib.agw.labelbook.ImageContainerBase_inheritance.png
|
 |
- |
rw-r--r-- |
833 |
wx.lib.agw.labelbook.ImageContainerBase_inheritance.png.map
|
 |
- |
rw-r--r-- |
14,368 |
wx.lib.agw.labelbook.ImageContainer_inheritance.png
|
 |
- |
rw-r--r-- |
988 |
wx.lib.agw.labelbook.ImageContainer_inheritance.png.map
|
 |
- |
rw-r--r-- |
1,967 |
wx.lib.agw.labelbook.ImageInfo_inheritance.png
|
 |
- |
rw-r--r-- |
178 |
wx.lib.agw.labelbook.ImageInfo_inheritance.png.map
|
 |
- |
rw-r--r-- |
9,052 |
wx.lib.agw.labelbook.ImageNotebookEvent_inheritance.png
|
 |
- |
rw-r--r-- |
635 |
wx.lib.agw.labelbook.ImageNotebookEvent_inheritance.png.map
|
 |
- |
rw-r--r-- |
14,900 |
wx.lib.agw.labelbook.LabelBook_inheritance.png
|
 |
- |
rw-r--r-- |
964 |
wx.lib.agw.labelbook.LabelBook_inheritance.png.map
|
 |
- |
rw-r--r-- |
14,241 |
wx.lib.agw.labelbook.LabelContainer_inheritance.png
|
 |
- |
rw-r--r-- |
988 |
wx.lib.agw.labelbook.LabelContainer_inheritance.png.map
|
 |
- |
rw-r--r-- |
15,743 |
wx.lib.agw.multidirdialog.MultiDirDialog_inheritance.png
|
 |
- |
rw-r--r-- |
1,073 |
wx.lib.agw.multidirdialog.MultiDirDialog_inheritance.png.map
|
 |
- |
rw-r--r-- |
12,770 |
wx.lib.agw.peakmeter.PeakMeterCtrl_inheritance.png
|
 |
- |
rw-r--r-- |
825 |
wx.lib.agw.peakmeter.PeakMeterCtrl_inheritance.png.map
|
 |
- |
rw-r--r-- |
1,983 |
wx.lib.agw.peakmeter.PeakMeterData_inheritance.png
|
 |
- |
rw-r--r-- |
186 |
wx.lib.agw.peakmeter.PeakMeterData_inheritance.png.map
|
 |
- |
rw-r--r-- |
4,628 |
wx.lib.agw.persist.persist_handlers.AUIHandler_inheritance.png
|
 |
- |
rw-r--r-- |
396 |
wx.lib.agw.persist.persist_handlers.AUIHandler_inheritance.png.map
|
 |
- |
rw-r--r-- |
2,165 |
wx.lib.agw.persist.persist_handlers.AbstractHandler_inheritance.png
|
 |
- |
rw-r--r-- |
220 |
wx.lib.agw.persist.persist_handlers.AbstractHandler_inheritance.png.map
|
 |
- |
rw-r--r-- |
4,674 |
wx.lib.agw.persist.persist_handlers.BookHandler_inheritance.png
|
 |
- |
rw-r--r-- |
398 |
wx.lib.agw.persist.persist_handlers.BookHandler_inheritance.png.map
|
 |
- |
rw-r--r-- |
4,631 |
wx.lib.agw.persist.persist_handlers.CalendarCtrlHandler_inheritance.png
|
 |
- |
rw-r--r-- |
414 |
wx.lib.agw.persist.persist_handlers.CalendarCtrlHandler_inheritance.png.map
|
 |
- |
rw-r--r-- |
4,858 |
wx.lib.agw.persist.persist_handlers.CheckBoxHandler_inheritance.png
|
 |
- |
rw-r--r-- |
406 |
wx.lib.agw.persist.persist_handlers.CheckBoxHandler_inheritance.png.map
|
 |
- |
rw-r--r-- |
8,096 |
wx.lib.agw.persist.persist_handlers.CheckListBoxHandler_inheritance.png
|
 |
- |
rw-r--r-- |
599 |
wx.lib.agw.persist.persist_handlers.CheckListBoxHandler_inheritance.png.map
|
 |
- |
rw-r--r-- |
4,839 |
wx.lib.agw.persist.persist_handlers.ChoiceComboHandler_inheritance.png
|
 |
- |
rw-r--r-- |
412 |
wx.lib.agw.persist.persist_handlers.ChoiceComboHandler_inheritance.png.map
|
 |
- |
rw-r--r-- |
10,574 |
wx.lib.agw.persist.persist_handlers.ChoiceDialogHandler_inheritance.png
|
 |
- |
rw-r--r-- |
768 |
wx.lib.agw.persist.persist_handlers.ChoiceDialogHandler_inheritance.png.map
|
 |
- |
rw-r--r-- |
5,291 |
wx.lib.agw.persist.persist_handlers.CollapsiblePaneHandler_inheritance.png
|
 |
- |
rw-r--r-- |
420 |
wx.lib.agw.persist.persist_handlers.CollapsiblePaneHandler_inheritance.png.map
|
 |
- |
rw-r--r-- |
9,700 |
wx.lib.agw.persist.persist_handlers.ColourDialogHandler_inheritance.png
|
 |
- |
rw-r--r-- |
768 |
wx.lib.agw.persist.persist_handlers.ColourDialogHandler_inheritance.png.map
|
 |
- |
rw-r--r-- |
4,897 |
wx.lib.agw.persist.persist_handlers.ColourPickerHandler_inheritance.png
|
 |
- |
rw-r--r-- |
414 |
wx.lib.agw.persist.persist_handlers.ColourPickerHandler_inheritance.png.map
|
 |
- |
rw-r--r-- |
4,825 |
wx.lib.agw.persist.persist_handlers.DatePickerHandler_inheritance.png
|
 |
- |
rw-r--r-- |
410 |
wx.lib.agw.persist.persist_handlers.DatePickerHandler_inheritance.png.map
|
 |
- |
rw-r--r-- |
15,959 |
wx.lib.agw.persist.persist_handlers.FileDirDialogHandler_inheritance.png
|
 |
- |
rw-r--r-- |
970 |
wx.lib.agw.persist.persist_handlers.FileDirDialogHandler_inheritance.png.map
|
 |
- |
rw-r--r-- |
4,853 |
wx.lib.agw.persist.persist_handlers.FileDirPickerHandler_inheritance.png
|
 |
- |
rw-r--r-- |
416 |
wx.lib.agw.persist.persist_handlers.FileDirPickerHandler_inheritance.png.map
|
 |
- |
rw-r--r-- |
4,723 |
wx.lib.agw.persist.persist_handlers.FileHistoryHandler_inheritance.png
|
 |
- |
rw-r--r-- |
412 |
wx.lib.agw.persist.persist_handlers.FileHistoryHandler_inheritance.png.map
|
 |
- |
rw-r--r-- |
10,430 |
wx.lib.agw.persist.persist_handlers.FindReplaceHandler_inheritance.png
|
 |
- |
rw-r--r-- |
766 |
wx.lib.agw.persist.persist_handlers.FindReplaceHandler_inheritance.png.map
|
 |
- |
rw-r--r-- |
5,186 |
wx.lib.agw.persist.persist_handlers.FoldPanelBarHandler_inheritance.png
|
 |
- |
rw-r--r-- |
414 |
wx.lib.agw.persist.persist_handlers.FoldPanelBarHandler_inheritance.png.map
|
 |
- |
rw-r--r-- |
9,565 |
wx.lib.agw.persist.persist_handlers.FontDialogHandler_inheritance.png
|
 |
- |
rw-r--r-- |
764 |
wx.lib.agw.persist.persist_handlers.FontDialogHandler_inheritance.png.map
|
 |
- |
rw-r--r-- |
5,255 |
wx.lib.agw.persist.persist_handlers.FontPickerHandler_inheritance.png
|
 |
- |
rw-r--r-- |
410 |
wx.lib.agw.persist.persist_handlers.FontPickerHandler_inheritance.png.map
|
 |
- |
rw-r--r-- |
4,644 |
wx.lib.agw.persist.persist_handlers.ListBoxHandler_inheritance.png
|
 |
- |
rw-r--r-- |
403 |
wx.lib.agw.persist.persist_handlers.ListBoxHandler_inheritance.png.map
|
 |
- |
rw-r--r-- |
7,663 |
wx.lib.agw.persist.persist_handlers.ListCtrlHandler_inheritance.png
|
 |
- |
rw-r--r-- |
589 |
wx.lib.agw.persist.persist_handlers.ListCtrlHandler_inheritance.png.map
|
 |
- |
rw-r--r-- |
4,692 |
wx.lib.agw.persist.persist_handlers.MediaCtrlHandler_inheritance.png
|
 |
- |
rw-r--r-- |
407 |
wx.lib.agw.persist.persist_handlers.MediaCtrlHandler_inheritance.png.map
|
 |
- |
rw-r--r-- |
4,683 |
wx.lib.agw.persist.persist_handlers.MenuBarHandler_inheritance.png
|
 |
- |
rw-r--r-- |
403 |
wx.lib.agw.persist.persist_handlers.MenuBarHandler_inheritance.png.map
|
 |
- |
rw-r--r-- |
5,227 |
wx.lib.agw.persist.persist_handlers.RadioBoxHandler_inheritance.png
|
 |
- |
rw-r--r-- |
405 |
wx.lib.agw.persist.persist_handlers.RadioBoxHandler_inheritance.png.map
|
 |
- |
rw-r--r-- |
4,831 |
wx.lib.agw.persist.persist_handlers.RadioButtonHandler_inheritance.png
|
 |
- |
rw-r--r-- |
412 |
wx.lib.agw.persist.persist_handlers.RadioButtonHandler_inheritance.png.map
|
 |
- |
rw-r--r-- |
5,570 |
wx.lib.agw.persist.persist_handlers.ScrolledWindowHandler_inheritance.png
|
 |
- |
rw-r--r-- |
418 |
wx.lib.agw.persist.persist_handlers.ScrolledWindowHandler_inheritance.png.map
|
 |
- |
rw-r--r-- |
4,569 |
wx.lib.agw.persist.persist_handlers.SliderHandler_inheritance.png
|
 |
- |
rw-r--r-- |
402 |
wx.lib.agw.persist.persist_handlers.SliderHandler_inheritance.png.map
|
 |
- |
rw-r--r-- |
4,573 |
wx.lib.agw.persist.persist_handlers.SpinHandler_inheritance.png
|
 |
- |
rw-r--r-- |
398 |
wx.lib.agw.persist.persist_handlers.SpinHandler_inheritance.png.map
|
 |
- |
rw-r--r-- |
4,604 |
wx.lib.agw.persist.persist_handlers.SplitterHandler_inheritance.png
|
 |
- |
rw-r--r-- |
405 |
wx.lib.agw.persist.persist_handlers.SplitterHandler_inheritance.png.map
|
 |
- |
rw-r--r-- |
7,696 |
wx.lib.agw.persist.persist_handlers.TLWHandler_inheritance.png
|
 |
- |
rw-r--r-- |
573 |
wx.lib.agw.persist.persist_handlers.TLWHandler_inheritance.png.map
|
 |
- |
rw-r--r-- |
4,557 |
wx.lib.agw.persist.persist_handlers.TextCtrlHandler_inheritance.png
|
 |
- |
rw-r--r-- |
405 |
wx.lib.agw.persist.persist_handlers.TextCtrlHandler_inheritance.png.map
|
 |
- |
rw-r--r-- |
16,470 |
wx.lib.agw.persist.persist_handlers.TextEntryHandler_inheritance.png
|
 |
- |
rw-r--r-- |
952 |
wx.lib.agw.persist.persist_handlers.TextEntryHandler_inheritance.png.map
|
 |
- |
rw-r--r-- |
5,201 |
wx.lib.agw.persist.persist_handlers.ToggleButtonHandler_inheritance.png
|
 |
- |
rw-r--r-- |
414 |
wx.lib.agw.persist.persist_handlers.ToggleButtonHandler_inheritance.png.map
|
 |
- |
rw-r--r-- |
4,644 |
wx.lib.agw.persist.persist_handlers.ToolBarHandler_inheritance.png
|
 |
- |
rw-r--r-- |
403 |
wx.lib.agw.persist.persist_handlers.ToolBarHandler_inheritance.png.map
|
 |
- |
rw-r--r-- |
4,542 |
wx.lib.agw.persist.persist_handlers.TreeCtrlHandler_inheritance.png
|
 |
- |
rw-r--r-- |
405 |
wx.lib.agw.persist.persist_handlers.TreeCtrlHandler_inheritance.png.map
|
 |
- |
rw-r--r-- |
7,700 |
wx.lib.agw.persist.persist_handlers.TreeListCtrlHandler_inheritance.png
|
 |
- |
rw-r--r-- |
601 |
wx.lib.agw.persist.persist_handlers.TreeListCtrlHandler_inheritance.png.map
|
 |
- |
rw-r--r-- |
7,791 |
wx.lib.agw.persist.persist_handlers.TreebookHandler_inheritance.png
|
 |
- |
rw-r--r-- |
584 |
wx.lib.agw.persist.persist_handlers.TreebookHandler_inheritance.png.map
|
 |
- |
rw-r--r-- |
2,150 |
wx.lib.agw.persist.persistencemanager.PersistenceManager_inheritance.png
|
 |
- |
rw-r--r-- |
230 |
wx.lib.agw.persist.persistencemanager.PersistenceManager_inheritance.png.map
|
 |
- |
rw-r--r-- |
2,265 |
wx.lib.agw.persist.persistencemanager.PersistentObject_inheritance.png
|
 |
- |
rw-r--r-- |
226 |
wx.lib.agw.persist.persistencemanager.PersistentObject_inheritance.png.map
|
 |
- |
rw-r--r-- |
10,230 |
wx.lib.agw.piectrl.PieCtrlLegend_inheritance.png
|
 |
- |
rw-r--r-- |
715 |
wx.lib.agw.piectrl.PieCtrlLegend_inheritance.png.map
|
 |
- |
rw-r--r-- |
10,959 |
wx.lib.agw.piectrl.PieCtrl_inheritance.png
|
 |
- |
rw-r--r-- |
704 |
wx.lib.agw.piectrl.PieCtrl_inheritance.png.map
|
 |
- |
rw-r--r-- |
1,600 |
wx.lib.agw.piectrl.PiePart_inheritance.png
|
 |
- |
rw-r--r-- |
170 |
wx.lib.agw.piectrl.PiePart_inheritance.png.map
|
 |
- |
rw-r--r-- |
13,221 |
wx.lib.agw.piectrl.ProgressPie_inheritance.png
|
 |
- |
rw-r--r-- |
849 |
wx.lib.agw.piectrl.ProgressPie_inheritance.png.map
|
 |
- |
rw-r--r-- |
1,938 |
wx.lib.agw.pybusyinfo.PyBusyInfo_inheritance.png
|
 |
- |
rw-r--r-- |
182 |
wx.lib.agw.pybusyinfo.PyBusyInfo_inheritance.png.map
|
 |
- |
rw-r--r-- |
15,516 |
wx.lib.agw.pybusyinfo.PyInfoFrame_inheritance.png
|
 |
- |
rw-r--r-- |
1,057 |
wx.lib.agw.pybusyinfo.PyInfoFrame_inheritance.png.map
|
 |
- |
rw-r--r-- |
13,407 |
wx.lib.agw.pycollapsiblepane.GTKExpander_inheritance.png
|
 |
- |
rw-r--r-- |
839 |
wx.lib.agw.pycollapsiblepane.GTKExpander_inheritance.png.map
|
 |
- |
rw-r--r-- |
13,222 |
wx.lib.agw.pycollapsiblepane.PyCollapsiblePane_inheritance.png
|
 |
- |
rw-r--r-- |
849 |
wx.lib.agw.pycollapsiblepane.PyCollapsiblePane_inheritance.png.map
|
 |
- |
rw-r--r-- |
10,063 |
wx.lib.agw.pygauge.PyGauge_inheritance.png
|
 |
- |
rw-r--r-- |
704 |
wx.lib.agw.pygauge.PyGauge_inheritance.png.map
|
 |
- |
rw-r--r-- |
10,428 |
wx.lib.agw.pyprogress.ProgressGauge_inheritance.png
|
 |
- |
rw-r--r-- |
722 |
wx.lib.agw.pyprogress.ProgressGauge_inheritance.png.map
|
 |
- |
rw-r--r-- |
16,974 |
wx.lib.agw.pyprogress.PyProgress_inheritance.png
|
 |
- |
rw-r--r-- |
1,057 |
wx.lib.agw.pyprogress.PyProgress_inheritance.png.map
|
 |
- |
rw-r--r-- |
5,791 |
wx.lib.agw.ribbon.art_aui.RibbonAUIArtProvider_inheritance.png
|
 |
- |
rw-r--r-- |
386 |
wx.lib.agw.ribbon.art_aui.RibbonAUIArtProvider_inheritance.png.map
|
 |
- |
rw-r--r-- |
9,694 |
wx.lib.agw.ribbon.art_default.RibbonDefaultArtProvider_inheritance.png
|
 |
- |
rw-r--r-- |
579 |
wx.lib.agw.ribbon.art_default.RibbonDefaultArtProvider_inheritance.png.map
|
 |
- |
rw-r--r-- |
2,255 |
wx.lib.agw.ribbon.art_internal.RibbonHSLColour_inheritance.png
|
 |
- |
rw-r--r-- |
210 |
wx.lib.agw.ribbon.art_internal.RibbonHSLColour_inheritance.png.map
|
 |
- |
rw-r--r-- |
2,081 |
wx.lib.agw.ribbon.art_internal.RibbonPageTabInfo_inheritance.png
|
 |
- |
rw-r--r-- |
214 |
wx.lib.agw.ribbon.art_internal.RibbonPageTabInfo_inheritance.png.map
|
 |
- |
rw-r--r-- |
2,856 |
wx.lib.agw.ribbon.art_msw.RibbonMSWArtProvider_inheritance.png
|
 |
- |
rw-r--r-- |
210 |
wx.lib.agw.ribbon.art_msw.RibbonMSWArtProvider_inheritance.png.map
|
 |
- |
rw-r--r-- |
10,008 |
wx.lib.agw.ribbon.art_osx.RibbonOSXArtProvider_inheritance.png
|
 |
- |
rw-r--r-- |
562 |
wx.lib.agw.ribbon.art_osx.RibbonOSXArtProvider_inheritance.png.map
|
 |
- |
rw-r--r-- |
9,537 |
wx.lib.agw.ribbon.bar.RibbonBarEvent_inheritance.png
|
 |
- |
rw-r--r-- |
621 |
wx.lib.agw.ribbon.bar.RibbonBarEvent_inheritance.png.map
|
 |
- |
rw-r--r-- |
13,549 |
wx.lib.agw.ribbon.bar.RibbonBar_inheritance.png
|
 |
- |
rw-r--r-- |
982 |
wx.lib.agw.ribbon.bar.RibbonBar_inheritance.png.map
|
 |
- |
rw-r--r-- |
2,156 |
wx.lib.agw.ribbon.buttonbar.RibbonButtonBarButtonBase_inheritance.png
|
 |
- |
rw-r--r-- |
224 |
wx.lib.agw.ribbon.buttonbar.RibbonButtonBarButtonBase_inheritance.png.map
|
 |
- |
rw-r--r-- |
2,298 |
wx.lib.agw.ribbon.buttonbar.RibbonButtonBarButtonInstance_inheritance.png
|
 |
- |
rw-r--r-- |
232 |
wx.lib.agw.ribbon.buttonbar.RibbonButtonBarButtonInstance_inheritance.png.map
|
 |
- |
rw-r--r-- |
2,349 |
wx.lib.agw.ribbon.buttonbar.RibbonButtonBarButtonSizeInfo_inheritance.png
|
 |
- |
rw-r--r-- |
232 |
wx.lib.agw.ribbon.buttonbar.RibbonButtonBarButtonSizeInfo_inheritance.png.map
|
 |
- |
rw-r--r-- |
9,307 |
wx.lib.agw.ribbon.buttonbar.RibbonButtonBarEvent_inheritance.png
|
 |
- |
rw-r--r-- |
654 |
wx.lib.agw.ribbon.buttonbar.RibbonButtonBarEvent_inheritance.png.map
|
 |
- |
rw-r--r-- |
2,118 |
wx.lib.agw.ribbon.buttonbar.RibbonButtonBarLayout_inheritance.png
|
 |
- |
rw-r--r-- |
216 |
wx.lib.agw.ribbon.buttonbar.RibbonButtonBarLayout_inheritance.png.map
|
 |
- |
rw-r--r-- |
15,365 |
wx.lib.agw.ribbon.buttonbar.RibbonButtonBar_inheritance.png
|
 |
- |
rw-r--r-- |
1,009 |
wx.lib.agw.ribbon.buttonbar.RibbonButtonBar_inheritance.png.map
|
 |
- |
rw-r--r-- |
12,733 |
wx.lib.agw.ribbon.control.RibbonControl_inheritance.png
|
 |
- |
rw-r--r-- |
835 |
wx.lib.agw.ribbon.control.RibbonControl_inheritance.png.map
|
 |
- |
rw-r--r-- |
10,284 |
wx.lib.agw.ribbon.gallery.RibbonGalleryEvent_inheritance.png
|
 |
- |
rw-r--r-- |
645 |
wx.lib.agw.ribbon.gallery.RibbonGalleryEvent_inheritance.png.map
|
 |
- |
rw-r--r-- |
2,121 |
wx.lib.agw.ribbon.gallery.RibbonGalleryItem_inheritance.png
|
 |
- |
rw-r--r-- |
204 |
wx.lib.agw.ribbon.gallery.RibbonGalleryItem_inheritance.png.map
|
 |
- |
rw-r--r-- |
13,883 |
wx.lib.agw.ribbon.gallery.RibbonGallery_inheritance.png
|
 |
- |
rw-r--r-- |
997 |
wx.lib.agw.ribbon.gallery.RibbonGallery_inheritance.png.map
|
 |
- |
rw-r--r-- |
14,311 |
wx.lib.agw.ribbon.page.RibbonPageScrollButton_inheritance.png
|
 |
- |
rw-r--r-- |
1,014 |
wx.lib.agw.ribbon.page.RibbonPageScrollButton_inheritance.png.map
|
 |
- |
rw-r--r-- |
13,712 |
wx.lib.agw.ribbon.page.RibbonPage_inheritance.png
|
 |
- |
rw-r--r-- |
986 |
wx.lib.agw.ribbon.page.RibbonPage_inheritance.png.map
|
 |
- |
rw-r--r-- |
9,015 |
wx.lib.agw.ribbon.panel.RibbonPanelEvent_inheritance.png
|
 |
- |
rw-r--r-- |
637 |
wx.lib.agw.ribbon.panel.RibbonPanelEvent_inheritance.png.map
|
 |
- |
rw-r--r-- |
13,653 |
wx.lib.agw.ribbon.panel.RibbonPanel_inheritance.png
|
 |
- |
rw-r--r-- |
990 |
wx.lib.agw.ribbon.panel.RibbonPanel_inheritance.png.map
|
 |
- |
rw-r--r-- |
10,240 |
wx.lib.agw.ribbon.toolbar.RibbonToolBarEvent_inheritance.png
|
 |
- |
rw-r--r-- |
645 |
wx.lib.agw.ribbon.toolbar.RibbonToolBarEvent_inheritance.png.map
|
 |
- |
rw-r--r-- |
2,054 |
wx.lib.agw.ribbon.toolbar.RibbonToolBarToolBase_inheritance.png
|
 |
- |
rw-r--r-- |
212 |
wx.lib.agw.ribbon.toolbar.RibbonToolBarToolBase_inheritance.png.map
|
 |
- |
rw-r--r-- |
2,120 |
wx.lib.agw.ribbon.toolbar.RibbonToolBarToolGroup_inheritance.png
|
 |
- |
rw-r--r-- |
214 |
wx.lib.agw.ribbon.toolbar.RibbonToolBarToolGroup_inheritance.png.map
|
 |
- |
rw-r--r-- |
13,710 |
wx.lib.agw.ribbon.toolbar.RibbonToolBar_inheritance.png
|
 |
- |
rw-r--r-- |
997 |
wx.lib.agw.ribbon.toolbar.RibbonToolBar_inheritance.png.map
|
 |
- |
rw-r--r-- |
1,841 |
wx.lib.agw.rulerctrl.Indicator_inheritance.png
|
 |
- |
rw-r--r-- |
178 |
wx.lib.agw.rulerctrl.Indicator_inheritance.png.map
|
 |
- |
rw-r--r-- |
1,603 |
wx.lib.agw.rulerctrl.Label_inheritance.png
|
 |
- |
rw-r--r-- |
170 |
wx.lib.agw.rulerctrl.Label_inheritance.png.map
|
 |
- |
rw-r--r-- |
6,731 |
wx.lib.agw.rulerctrl.RulerCtrlEvent_inheritance.png
|
 |
- |
rw-r--r-- |
506 |
wx.lib.agw.rulerctrl.RulerCtrlEvent_inheritance.png.map
|
 |
- |
rw-r--r-- |
12,523 |
wx.lib.agw.rulerctrl.RulerCtrl_inheritance.png
|
 |
- |
rw-r--r-- |
813 |
wx.lib.agw.rulerctrl.RulerCtrl_inheritance.png.map
|
 |
- |
rw-r--r-- |
14,308 |
wx.lib.agw.shapedbutton.SBitmapButton_inheritance.png
|
 |
- |
rw-r--r-- |
873 |
wx.lib.agw.shapedbutton.SBitmapButton_inheritance.png.map
|
 |
- |
rw-r--r-- |
17,423 |
wx.lib.agw.shapedbutton.SBitmapTextButton_inheritance.png
|
 |
- |
rw-r--r-- |
1,042 |
wx.lib.agw.shapedbutton.SBitmapTextButton_inheritance.png.map
|
 |
- |
rw-r--r-- |
24,240 |
wx.lib.agw.shapedbutton.SBitmapTextToggleButton_inheritance.png
|
 |
- |
rw-r--r-- |
1,389 |
wx.lib.agw.shapedbutton.SBitmapTextToggleButton_inheritance.png.map
|
 |
- |
rw-r--r-- |
18,510 |
wx.lib.agw.shapedbutton.SBitmapToggleButton_inheritance.png
|
 |
- |
rw-r--r-- |
1,207 |
wx.lib.agw.shapedbutton.SBitmapToggleButton_inheritance.png.map
|
 |
- |
rw-r--r-- |
7,035 |
wx.lib.agw.shapedbutton.SButtonEvent_inheritance.png
|
 |
- |
rw-r--r-- |
509 |
wx.lib.agw.shapedbutton.SButtonEvent_inheritance.png.map
|
 |
- |
rw-r--r-- |
11,331 |
wx.lib.agw.shapedbutton.SButton_inheritance.png
|
 |
- |
rw-r--r-- |
714 |
wx.lib.agw.shapedbutton.SButton_inheritance.png.map
|
 |
- |
rw-r--r-- |
16,920 |
wx.lib.agw.shapedbutton.SToggleButton_inheritance.png
|
 |
- |
rw-r--r-- |
1,036 |
wx.lib.agw.shapedbutton.SToggleButton_inheritance.png.map
|
 |
- |
rw-r--r-- |
2,191 |
wx.lib.agw.shapedbutton.__SToggleMixin_inheritance.png
|
 |
- |
rw-r--r-- |
194 |
wx.lib.agw.shapedbutton.__SToggleMixin_inheritance.png.map
|
 |
- |
rw-r--r-- |
21,367 |
wx.lib.agw.shortcuteditor.ConflictDialog_inheritance.png
|
 |
- |
rw-r--r-- |
1,269 |
wx.lib.agw.shortcuteditor.ConflictDialog_inheritance.png.map
|
 |
- |
rw-r--r-- |
16,163 |
wx.lib.agw.shortcuteditor.HTMLHelpWindow_inheritance.png
|
 |
- |
rw-r--r-- |
1,073 |
wx.lib.agw.shortcuteditor.HTMLHelpWindow_inheritance.png.map
|
 |
- |
rw-r--r-- |
24,404 |
wx.lib.agw.shortcuteditor.ListShortcut_inheritance.png
|
 |
- |
rw-r--r-- |
1,486 |
wx.lib.agw.shortcuteditor.ListShortcut_inheritance.png.map
|
 |
- |
rw-r--r-- |
17,642 |
wx.lib.agw.shortcuteditor.ShortcutEditor_inheritance.png
|
 |
- |
rw-r--r-- |
1,074 |
wx.lib.agw.shortcuteditor.ShortcutEditor_inheritance.png.map
|
 |
- |
rw-r--r-- |
9,250 |
wx.lib.agw.shortcuteditor.ShortcutEvent_inheritance.png
|
 |
- |
rw-r--r-- |
634 |
wx.lib.agw.shortcuteditor.ShortcutEvent_inheritance.png.map
|
 |
- |
rw-r--r-- |
2,040 |
wx.lib.agw.shortcuteditor.Shortcut_inheritance.png
|
 |
- |
rw-r--r-- |
186 |
wx.lib.agw.shortcuteditor.Shortcut_inheritance.png.map
|
 |
- |
rw-r--r-- |
10,815 |
wx.lib.agw.speedmeter.BufferedWindow_inheritance.png
|
 |
- |
rw-r--r-- |
724 |
wx.lib.agw.speedmeter.BufferedWindow_inheritance.png.map
|
 |
- |
rw-r--r-- |
14,460 |
wx.lib.agw.speedmeter.SpeedMeter_inheritance.png
|
 |
- |
rw-r--r-- |
873 |
wx.lib.agw.speedmeter.SpeedMeter_inheritance.png.map
|
 |
- |
rw-r--r-- |
1,946 |
wx.lib.agw.supertooltip.SuperToolTip_inheritance.png
|
 |
- |
rw-r--r-- |
190 |
wx.lib.agw.supertooltip.SuperToolTip_inheritance.png.map
|
 |
- |
rw-r--r-- |
2,646 |
wx.lib.agw.supertooltip.ToolTipWindowBase_inheritance.png
|
 |
- |
rw-r--r-- |
200 |
wx.lib.agw.supertooltip.ToolTipWindowBase_inheritance.png.map
|
 |
- |
rw-r--r-- |
17,351 |
wx.lib.agw.supertooltip.ToolTipWindow_inheritance.png
|
 |
- |
rw-r--r-- |
1,132 |
wx.lib.agw.supertooltip.ToolTipWindow_inheritance.png.map
|
 |
- |
rw-r--r-- |
2,450 |
wx.lib.agw.thumbnailctrl.NativeImageHandler_inheritance.png
|
 |
- |
rw-r--r-- |
204 |
wx.lib.agw.thumbnailctrl.NativeImageHandler_inheritance.png.map
|
 |
- |
rw-r--r-- |
2,073 |
wx.lib.agw.thumbnailctrl.PILImageHandler_inheritance.png
|
 |
- |
rw-r--r-- |
198 |
wx.lib.agw.thumbnailctrl.PILImageHandler_inheritance.png.map
|
 |
- |
rw-r--r-- |
15,040 |
wx.lib.agw.thumbnailctrl.ScrolledThumbnail_inheritance.png
|
 |
- |
rw-r--r-- |
856 |
wx.lib.agw.thumbnailctrl.ScrolledThumbnail_inheritance.png.map
|
 |
- |
rw-r--r-- |
1,642 |
wx.lib.agw.thumbnailctrl.Thumb_inheritance.png
|
 |
- |
rw-r--r-- |
178 |
wx.lib.agw.thumbnailctrl.Thumb_inheritance.png.map
|
 |
- |
rw-r--r-- |
12,760 |
wx.lib.agw.thumbnailctrl.ThumbnailCtrl_inheritance.png
|
 |
- |
rw-r--r-- |
829 |
wx.lib.agw.thumbnailctrl.ThumbnailCtrl_inheritance.png.map
|
 |
- |
rw-r--r-- |
8,938 |
wx.lib.agw.thumbnailctrl.ThumbnailEvent_inheritance.png
|
 |
- |
rw-r--r-- |
635 |
wx.lib.agw.thumbnailctrl.ThumbnailEvent_inheritance.png.map
|
 |
- |
rw-r--r-- |
15,827 |
wx.lib.agw.toasterbox.ToasterBoxWindow_inheritance.png
|
 |
- |
rw-r--r-- |
1,068 |
wx.lib.agw.toasterbox.ToasterBoxWindow_inheritance.png.map
|
 |
- |
rw-r--r-- |
7,846 |
wx.lib.agw.toasterbox.ToasterBox_inheritance.png
|
 |
- |
rw-r--r-- |
603 |
wx.lib.agw.toasterbox.ToasterBox_inheritance.png.map
|
 |
- |
rw-r--r-- |
2,438 |
wx.lib.agw.ultimatelistctrl.ColWidthInfo_inheritance.png
|
 |
- |
rw-r--r-- |
198 |
wx.lib.agw.ultimatelistctrl.ColWidthInfo_inheritance.png.map
|
 |
- |
rw-r--r-- |
9,444 |
wx.lib.agw.ultimatelistctrl.CommandListEvent_inheritance.png
|
 |
- |
rw-r--r-- |
645 |
wx.lib.agw.ultimatelistctrl.CommandListEvent_inheritance.png.map
|
 |
- |
rw-r--r-- |
2,301 |
wx.lib.agw.ultimatelistctrl.GeometryInfo_inheritance.png
|
 |
- |
rw-r--r-- |
198 |
wx.lib.agw.ultimatelistctrl.GeometryInfo_inheritance.png.map
|
 |
- |
rw-r--r-- |
2,133 |
wx.lib.agw.ultimatelistctrl.PyImageList_inheritance.png
|
 |
- |
rw-r--r-- |
196 |
wx.lib.agw.ultimatelistctrl.PyImageList_inheritance.png.map
|
 |
- |
rw-r--r-- |
2,193 |
wx.lib.agw.ultimatelistctrl.SelectionStore_inheritance.png
|
 |
- |
rw-r--r-- |
202 |
wx.lib.agw.ultimatelistctrl.SelectionStore_inheritance.png.map
|
 |
- |
rw-r--r-- |
13,165 |
wx.lib.agw.ultimatelistctrl.UltimateListCtrl_inheritance.png
|
 |
- |
rw-r--r-- |
847 |
wx.lib.agw.ultimatelistctrl.UltimateListCtrl_inheritance.png.map
|
 |
- |
rw-r--r-- |
13,264 |
wx.lib.agw.ultimatelistctrl.UltimateListEvent_inheritance.png
|
 |
- |
rw-r--r-- |
820 |
wx.lib.agw.ultimatelistctrl.UltimateListEvent_inheritance.png.map
|
 |
- |
rw-r--r-- |
2,331 |
wx.lib.agw.ultimatelistctrl.UltimateListHeaderData_inheritance.png
|
 |
- |
rw-r--r-- |
218 |
wx.lib.agw.ultimatelistctrl.UltimateListHeaderData_inheritance.png.map
|
 |
- |
rw-r--r-- |
13,857 |
wx.lib.agw.ultimatelistctrl.UltimateListHeaderWindow_inheritance.png
|
 |
- |
rw-r--r-- |
865 |
wx.lib.agw.ultimatelistctrl.UltimateListHeaderWindow_inheritance.png.map
|
 |
- |
rw-r--r-- |
2,455 |
wx.lib.agw.ultimatelistctrl.UltimateListItemAttr_inheritance.png
|
 |
- |
rw-r--r-- |
214 |
wx.lib.agw.ultimatelistctrl.UltimateListItemAttr_inheritance.png.map
|
 |
- |
rw-r--r-- |
2,185 |
wx.lib.agw.ultimatelistctrl.UltimateListItemData_inheritance.png
|
 |
- |
rw-r--r-- |
214 |
wx.lib.agw.ultimatelistctrl.UltimateListItemData_inheritance.png.map
|
 |
- |
rw-r--r-- |
3,990 |
wx.lib.agw.ultimatelistctrl.UltimateListItem_inheritance.png
|
 |
- |
rw-r--r-- |
309 |
wx.lib.agw.ultimatelistctrl.UltimateListItem_inheritance.png.map
|
 |
- |
rw-r--r-- |
2,227 |
wx.lib.agw.ultimatelistctrl.UltimateListLineData_inheritance.png
|
 |
- |
rw-r--r-- |
214 |
wx.lib.agw.ultimatelistctrl.UltimateListLineData_inheritance.png.map
|
 |
- |
rw-r--r-- |
17,295 |
wx.lib.agw.ultimatelistctrl.UltimateListMainWindow_inheritance.png
|
 |
- |
rw-r--r-- |
875 |
wx.lib.agw.ultimatelistctrl.UltimateListMainWindow_inheritance.png.map
|
 |
- |
rw-r--r-- |
8,566 |
wx.lib.agw.ultimatelistctrl.UltimateListRenameTimer_inheritance.png
|
 |
- |
rw-r--r-- |
643 |
wx.lib.agw.ultimatelistctrl.UltimateListRenameTimer_inheritance.png.map
|
 |
- |
rw-r--r-- |
17,121 |
wx.lib.agw.ultimatelistctrl.UltimateListTextCtrl_inheritance.png
|
 |
- |
rw-r--r-- |
1,217 |
wx.lib.agw.ultimatelistctrl.UltimateListTextCtrl_inheritance.png.map
|
 |
- |
rw-r--r-- |
1,642 |
wx.lib.agw.xlsgrid.Excel_inheritance.png
|
 |
- |
rw-r--r-- |
166 |
wx.lib.agw.xlsgrid.Excel_inheritance.png.map
|
 |
- |
rw-r--r-- |
4,221 |
wx.lib.agw.xlsgrid.TransientPopup_inheritance.png
|
 |
- |
rw-r--r-- |
340 |
wx.lib.agw.xlsgrid.TransientPopup_inheritance.png.map
|
 |
- |
rw-r--r-- |
2,493 |
wx.lib.agw.xlsgrid.XLSBackground_inheritance.png
|
 |
- |
rw-r--r-- |
182 |
wx.lib.agw.xlsgrid.XLSBackground_inheritance.png.map
|
 |
- |
rw-r--r-- |
2,406 |
wx.lib.agw.xlsgrid.XLSBorderFactory_inheritance.png
|
 |
- |
rw-r--r-- |
188 |
wx.lib.agw.xlsgrid.XLSBorderFactory_inheritance.png.map
|
 |
- |
rw-r--r-- |
2,049 |
wx.lib.agw.xlsgrid.XLSBorder_inheritance.png
|
 |
- |
rw-r--r-- |
174 |
wx.lib.agw.xlsgrid.XLSBorder_inheritance.png.map
|
 |
- |
rw-r--r-- |
1,981 |
wx.lib.agw.xlsgrid.XLSCell_inheritance.png
|
 |
- |
rw-r--r-- |
170 |
wx.lib.agw.xlsgrid.XLSCell_inheritance.png.map
|
 |
- |
rw-r--r-- |
2,246 |
wx.lib.agw.xlsgrid.XLSComment_inheritance.png
|
 |
- |
rw-r--r-- |
176 |
wx.lib.agw.xlsgrid.XLSComment_inheritance.png.map
|
 |
- |
rw-r--r-- |
17,286 |
wx.lib.agw.xlsgrid.XLSGrid_inheritance.png
|
 |
- |
rw-r--r-- |
823 |
wx.lib.agw.xlsgrid.XLSGrid_inheritance.png.map
|
 |
- |
rw-r--r-- |
8,561 |
wx.lib.agw.xlsgrid.XLSRenderer_inheritance.png
|
 |
- |
rw-r--r-- |
416 |
wx.lib.agw.xlsgrid.XLSRenderer_inheritance.png.map
|
 |
- |
rw-r--r-- |
4,887 |
wx.lib.agw.xlsgrid.XLSRichText_inheritance.png
|
 |
- |
rw-r--r-- |
314 |
wx.lib.agw.xlsgrid.XLSRichText_inheritance.png.map
|
 |
- |
rw-r--r-- |
5,864 |
wx.lib.agw.xlsgrid.XLSTable_inheritance.png
|
 |
- |
rw-r--r-- |
275 |
wx.lib.agw.xlsgrid.XLSTable_inheritance.png.map
|
 |
- |
rw-r--r-- |
1,879 |
wx.lib.agw.xlsgrid.XLSText_inheritance.png
|
 |
- |
rw-r--r-- |
170 |
wx.lib.agw.xlsgrid.XLSText_inheritance.png.map
|
 |
- |
rw-r--r-- |
1,951 |
wx.lib.agw.zoombar.ImageBar_inheritance.png
|
 |
- |
rw-r--r-- |
172 |
wx.lib.agw.zoombar.ImageBar_inheritance.png.map
|
 |
- |
rw-r--r-- |
8,889 |
wx.lib.agw.zoombar.ZoomBarEvent_inheritance.png
|
 |
- |
rw-r--r-- |
617 |
wx.lib.agw.zoombar.ZoomBarEvent_inheritance.png.map
|
 |
- |
rw-r--r-- |
2,131 |
wx.lib.agw.zoombar.ZoomBarImage_inheritance.png
|
 |
- |
rw-r--r-- |
180 |
wx.lib.agw.zoombar.ZoomBarImage_inheritance.png.map
|
 |
- |
rw-r--r-- |
12,461 |
wx.lib.agw.zoombar.ZoomBar_inheritance.png
|
 |
- |
rw-r--r-- |
808 |
wx.lib.agw.zoombar.ZoomBar_inheritance.png.map
|
 |
- |
rw-r--r-- |
14,330 |
wx.lib.analogclock.analogclock.AnalogClockWindow_inheritance.png
|
 |
- |
rw-r--r-- |
920 |
wx.lib.analogclock.analogclock.AnalogClockWindow_inheritance.png.map
|
 |
- |
rw-r--r-- |
10,222 |
wx.lib.analogclock.analogclock.AnalogClock_inheritance.png
|
 |
- |
rw-r--r-- |
737 |
wx.lib.analogclock.analogclock.AnalogClock_inheritance.png.map
|
 |
- |
rw-r--r-- |
1,930 |
wx.lib.analogclock.helpers.Box_inheritance.png
|
 |
- |
rw-r--r-- |
178 |
wx.lib.analogclock.helpers.Box_inheritance.png.map
|
 |
- |
rw-r--r-- |
2,067 |
wx.lib.analogclock.helpers.Dyer_inheritance.png
|
 |
- |
rw-r--r-- |
180 |
wx.lib.analogclock.helpers.Dyer_inheritance.png.map
|
 |
- |
rw-r--r-- |
4,993 |
wx.lib.analogclock.helpers.ElementWithDyer_inheritance.png
|
 |
- |
rw-r--r-- |
354 |
wx.lib.analogclock.helpers.ElementWithDyer_inheritance.png.map
|
 |
- |
rw-r--r-- |
1,971 |
wx.lib.analogclock.helpers.Element_inheritance.png
|
 |
- |
rw-r--r-- |
186 |
wx.lib.analogclock.helpers.Element_inheritance.png.map
|
 |
- |
rw-r--r-- |
8,205 |
wx.lib.analogclock.helpers.Face_inheritance.png
|
 |
- |
rw-r--r-- |
501 |
wx.lib.analogclock.helpers.Face_inheritance.png.map
|
 |
- |
rw-r--r-- |
2,074 |
wx.lib.analogclock.helpers.HandSet_inheritance.png
|
 |
- |
rw-r--r-- |
186 |
wx.lib.analogclock.helpers.HandSet_inheritance.png.map
|
 |
- |
rw-r--r-- |
8,239 |
wx.lib.analogclock.helpers.Hand_inheritance.png
|
 |
- |
rw-r--r-- |
501 |
wx.lib.analogclock.helpers.Hand_inheritance.png.map
|
 |
- |
rw-r--r-- |
7,940 |
wx.lib.analogclock.helpers.TickBinary_inheritance.png
|
 |
- |
rw-r--r-- |
505 |
wx.lib.analogclock.helpers.TickBinary_inheritance.png.map
|
 |
- |
rw-r--r-- |
4,990 |
wx.lib.analogclock.helpers.TickCircle_inheritance.png
|
 |
- |
rw-r--r-- |
343 |
wx.lib.analogclock.helpers.TickCircle_inheritance.png.map
|
 |
- |
rw-r--r-- |
4,564 |
wx.lib.analogclock.helpers.TickDecimal_inheritance.png
|
 |
- |
rw-r--r-- |
346 |
wx.lib.analogclock.helpers.TickDecimal_inheritance.png.map
|
 |
- |
rw-r--r-- |
7,628 |
wx.lib.analogclock.helpers.TickHex_inheritance.png
|
 |
- |
rw-r--r-- |
499 |
wx.lib.analogclock.helpers.TickHex_inheritance.png.map
|
 |
- |
rw-r--r-- |
4,363 |
wx.lib.analogclock.helpers.TickNone_inheritance.png
|
 |
- |
rw-r--r-- |
339 |
wx.lib.analogclock.helpers.TickNone_inheritance.png.map
|
 |
- |
rw-r--r-- |
4,470 |
wx.lib.analogclock.helpers.TickPoly_inheritance.png
|
 |
- |
rw-r--r-- |
339 |
wx.lib.analogclock.helpers.TickPoly_inheritance.png.map
|
 |
- |
rw-r--r-- |
7,849 |
wx.lib.analogclock.helpers.TickRoman_inheritance.png
|
 |
- |
rw-r--r-- |
502 |
wx.lib.analogclock.helpers.TickRoman_inheritance.png.map
|
 |
- |
rw-r--r-- |
2,017 |
wx.lib.analogclock.helpers.TickSet_inheritance.png
|
 |
- |
rw-r--r-- |
186 |
wx.lib.analogclock.helpers.TickSet_inheritance.png.map
|
 |
- |
rw-r--r-- |
4,575 |
wx.lib.analogclock.helpers.TickSquare_inheritance.png
|
 |
- |
rw-r--r-- |
344 |
wx.lib.analogclock.helpers.TickSquare_inheritance.png.map
|
 |
- |
rw-r--r-- |
14,258 |
wx.lib.analogclock.lib_setup.buttontreectrlpanel.ButtonTreeCtrlPanel_inheritance.png
|
 |
- |
rw-r--r-- |
894 |
wx.lib.analogclock.lib_setup.buttontreectrlpanel.ButtonTreeCtrlPanel_inheritance.png.map
|
 |
- |
rw-r--r-- |
13,956 |
wx.lib.analogclock.lib_setup.fontselect.FontSelect_inheritance.png
|
 |
- |
rw-r--r-- |
994 |
wx.lib.analogclock.lib_setup.fontselect.FontSelect_inheritance.png.map
|
 |
- |
rw-r--r-- |
14,178 |
wx.lib.analogclock.setup.HandsPanel_inheritance.png
|
 |
- |
rw-r--r-- |
975 |
wx.lib.analogclock.setup.HandsPanel_inheritance.png.map
|
 |
- |
rw-r--r-- |
15,749 |
wx.lib.analogclock.setup.MiscPanel_inheritance.png
|
 |
- |
rw-r--r-- |
973 |
wx.lib.analogclock.setup.MiscPanel_inheritance.png.map
|
 |
- |
rw-r--r-- |
17,089 |
wx.lib.analogclock.setup.Setup_inheritance.png
|
 |
- |
rw-r--r-- |
1,052 |
wx.lib.analogclock.setup.Setup_inheritance.png.map
|
 |
- |
rw-r--r-- |
15,688 |
wx.lib.analogclock.setup.StylesPanel_inheritance.png
|
 |
- |
rw-r--r-- |
1,052 |
wx.lib.analogclock.setup.StylesPanel_inheritance.png.map
|
 |
- |
rw-r--r-- |
15,657 |
wx.lib.analogclock.setup.TicksPanel_inheritance.png
|
 |
- |
rw-r--r-- |
975 |
wx.lib.analogclock.setup.TicksPanel_inheritance.png.map
|
 |
- |
rw-r--r-- |
13,144 |
wx.lib.analogclock.setup._GroupBase_inheritance.png
|
 |
- |
rw-r--r-- |
823 |
wx.lib.analogclock.setup._GroupBase_inheritance.png.map
|
 |
- |
rw-r--r-- |
15,975 |
wx.lib.analogclock.setup._Group_1_inheritance.png
|
 |
- |
rw-r--r-- |
974 |
wx.lib.analogclock.setup._Group_1_inheritance.png.map
|
 |
- |
rw-r--r-- |
18,583 |
wx.lib.analogclock.setup._Group_2_inheritance.png
|
 |
- |
rw-r--r-- |
1,125 |
wx.lib.analogclock.setup._Group_2_inheritance.png.map
|
 |
- |
rw-r--r-- |
18,603 |
wx.lib.analogclock.setup._Group_3_inheritance.png
|
 |
- |
rw-r--r-- |
1,125 |
wx.lib.analogclock.setup._Group_3_inheritance.png.map
|
 |
- |
rw-r--r-- |
15,988 |
wx.lib.analogclock.setup._Group_4_inheritance.png
|
 |
- |
rw-r--r-- |
974 |
wx.lib.analogclock.setup._Group_4_inheritance.png.map
|
 |
- |
rw-r--r-- |
13,013 |
wx.lib.analogclock.setup._PageBase_inheritance.png
|
 |
- |
rw-r--r-- |
821 |
wx.lib.analogclock.setup._PageBase_inheritance.png.map
|
 |
- |
rw-r--r-- |
5,912 |
wx.lib.anchors.LayoutAnchors_inheritance.png
|
 |
- |
rw-r--r-- |
401 |
wx.lib.anchors.LayoutAnchors_inheritance.png.map
|
 |
- |
rw-r--r-- |
6,316 |
wx.lib.art.img2pyartprov.Img2PyArtProvider_inheritance.png
|
 |
- |
rw-r--r-- |
418 |
wx.lib.art.img2pyartprov.Img2PyArtProvider_inheritance.png.map
|
 |
- |
rw-r--r-- |
1,499 |
wx.lib.busy.BusyInfo_inheritance.png
|
 |
- |
rw-r--r-- |
158 |
wx.lib.busy.BusyInfo_inheritance.png.map
|
 |
- |
rw-r--r-- |
16,688 |
wx.lib.busy._InfoFrame_inheritance.png
|
 |
- |
rw-r--r-- |
1,035 |
wx.lib.busy._InfoFrame_inheritance.png.map
|
 |
- |
rw-r--r-- |
13,385 |
wx.lib.buttons.GenBitmapButton_inheritance.png
|
 |
- |
rw-r--r-- |
950 |
wx.lib.buttons.GenBitmapButton_inheritance.png.map
|
 |
- |
rw-r--r-- |
15,787 |
wx.lib.buttons.GenBitmapTextButton_inheritance.png
|
 |
- |
rw-r--r-- |
1,103 |
wx.lib.buttons.GenBitmapTextButton_inheritance.png.map
|
 |
- |
rw-r--r-- |
23,702 |
wx.lib.buttons.GenBitmapTextToggleButton_inheritance.png
|
 |
- |
rw-r--r-- |
1,419 |
wx.lib.buttons.GenBitmapTextToggleButton_inheritance.png.map
|
 |
- |
rw-r--r-- |
18,849 |
wx.lib.buttons.GenBitmapToggleButton_inheritance.png
|
 |
- |
rw-r--r-- |
1,256 |
wx.lib.buttons.GenBitmapToggleButton_inheritance.png.map
|
 |
- |
rw-r--r-- |
6,554 |
wx.lib.buttons.GenButtonEvent_inheritance.png
|
 |
- |
rw-r--r-- |
494 |
wx.lib.buttons.GenButtonEvent_inheritance.png.map
|
 |
- |
rw-r--r-- |
12,326 |
wx.lib.buttons.GenButton_inheritance.png
|
 |
- |
rw-r--r-- |
805 |
wx.lib.buttons.GenButton_inheritance.png.map
|
 |
- |
rw-r--r-- |
16,017 |
wx.lib.buttons.GenToggleButton_inheritance.png
|
 |
- |
rw-r--r-- |
1,097 |
wx.lib.buttons.GenToggleButton_inheritance.png.map
|
 |
- |
rw-r--r-- |
18,051 |
wx.lib.buttons.ThemedGenBitmapButton_inheritance.png
|
 |
- |
rw-r--r-- |
1,256 |
wx.lib.buttons.ThemedGenBitmapButton_inheritance.png.map
|
 |
- |
rw-r--r-- |
22,667 |
wx.lib.buttons.ThemedGenBitmapTextButton_inheritance.png
|
 |
- |
rw-r--r-- |
1,419 |
wx.lib.buttons.ThemedGenBitmapTextButton_inheritance.png.map
|
 |
- |
rw-r--r-- |
26,729 |
wx.lib.buttons.ThemedGenBitmapTextToggleButton_inheritance.png
|
 |
- |
rw-r--r-- |
1,741 |
wx.lib.buttons.ThemedGenBitmapTextToggleButton_inheritance.png.map
|
 |
- |
rw-r--r-- |
26,953 |
wx.lib.buttons.ThemedGenBitmapToggleButton_inheritance.png
|
 |
- |
rw-r--r-- |
1,570 |
wx.lib.buttons.ThemedGenBitmapToggleButton_inheritance.png.map
|
 |
- |
rw-r--r-- |
16,186 |
wx.lib.buttons.ThemedGenButton_inheritance.png
|
 |
- |
rw-r--r-- |
1,093 |
wx.lib.buttons.ThemedGenButton_inheritance.png.map
|
 |
- |
rw-r--r-- |
21,253 |
wx.lib.buttons.ThemedGenToggleButton_inheritance.png
|
 |
- |
rw-r--r-- |
1,399 |
wx.lib.buttons.ThemedGenToggleButton_inheritance.png.map
|
 |
- |
rw-r--r-- |
1,897 |
wx.lib.buttons.__ThemedMixin_inheritance.png
|
 |
- |
rw-r--r-- |
174 |
wx.lib.buttons.__ThemedMixin_inheritance.png.map
|
 |
- |
rw-r--r-- |
1,703 |
wx.lib.buttons.__ToggleMixin_inheritance.png
|
 |
- |
rw-r--r-- |
174 |
wx.lib.buttons.__ToggleMixin_inheritance.png.map
|
 |
- |
rw-r--r-- |
1,702 |
wx.lib.calendar.CalDraw_inheritance.png
|
 |
- |
rw-r--r-- |
164 |
wx.lib.calendar.CalDraw_inheritance.png.map
|
 |
- |
rw-r--r-- |
16,812 |
wx.lib.calendar.CalenDlg_inheritance.png
|
 |
- |
rw-r--r-- |
1,041 |
wx.lib.calendar.CalenDlg_inheritance.png.map
|
 |
- |
rw-r--r-- |
12,214 |
wx.lib.calendar.Calendar_inheritance.png
|
 |
- |
rw-r--r-- |
805 |
wx.lib.calendar.Calendar_inheritance.png.map
|
 |
- |
rw-r--r-- |
3,789 |
wx.lib.calendar.PrtCalDraw_inheritance.png
|
 |
- |
rw-r--r-- |
300 |
wx.lib.calendar.PrtCalDraw_inheritance.png.map
|
 |
- |
rw-r--r-- |
6,865 |
wx.lib.colourchooser.canvas.BitmapBuffer_inheritance.png
|
 |
- |
rw-r--r-- |
504 |
wx.lib.colourchooser.canvas.BitmapBuffer_inheritance.png.map
|
 |
- |
rw-r--r-- |
11,311 |
wx.lib.colourchooser.canvas.Canvas_inheritance.png
|
 |
- |
rw-r--r-- |
720 |
wx.lib.colourchooser.canvas.Canvas_inheritance.png.map
|
 |
- |
rw-r--r-- |
13,156 |
wx.lib.colourchooser.pycolourbox.PyColourBox_inheritance.png
|
 |
- |
rw-r--r-- |
845 |
wx.lib.colourchooser.pycolourbox.PyColourBox_inheritance.png.map
|
 |
- |
rw-r--r-- |
8,725 |
wx.lib.colourchooser.pycolourchooser.ColourChangedEvent_inheritance.png
|
 |
- |
rw-r--r-- |
539 |
wx.lib.colourchooser.pycolourchooser.ColourChangedEvent_inheritance.png.map
|
 |
- |
rw-r--r-- |
13,234 |
wx.lib.colourchooser.pycolourchooser.PyColourChooser_inheritance.png
|
 |
- |
rw-r--r-- |
861 |
wx.lib.colourchooser.pycolourchooser.PyColourChooser_inheritance.png.map
|
 |
- |
rw-r--r-- |
14,486 |
wx.lib.colourchooser.pycolourslider.PyColourSlider_inheritance.png
|
 |
- |
rw-r--r-- |
908 |
wx.lib.colourchooser.pycolourslider.PyColourSlider_inheritance.png.map
|
 |
- |
rw-r--r-- |
14,061 |
wx.lib.colourchooser.pypalette.PyPalette_inheritance.png
|
 |
- |
rw-r--r-- |
885 |
wx.lib.colourchooser.pypalette.PyPalette_inheritance.png.map
|
 |
- |
rw-r--r-- |
9,976 |
wx.lib.colourselect.ColourSelectEvent_inheritance.png
|
 |
- |
rw-r--r-- |
629 |
wx.lib.colourselect.ColourSelectEvent_inheritance.png.map
|
 |
- |
rw-r--r-- |
15,511 |
wx.lib.colourselect.ColourSelect_inheritance.png
|
 |
- |
rw-r--r-- |
1,098 |
wx.lib.colourselect.ColourSelect_inheritance.png.map
|
 |
- |
rw-r--r-- |
2,066 |
wx.lib.colourselect.CustomColourData_inheritance.png
|
 |
- |
rw-r--r-- |
190 |
wx.lib.colourselect.CustomColourData_inheritance.png.map
|
 |
- |
rw-r--r-- |
1,959 |
wx.lib.combotreebox.BaseComboTreeBox_inheritance.png
|
 |
- |
rw-r--r-- |
190 |
wx.lib.combotreebox.BaseComboTreeBox_inheritance.png.map
|
 |
- |
rw-r--r-- |
15,597 |
wx.lib.combotreebox.BasePopupFrame_inheritance.png
|
 |
- |
rw-r--r-- |
1,059 |
wx.lib.combotreebox.BasePopupFrame_inheritance.png.map
|
 |
- |
rw-r--r-- |
15,919 |
wx.lib.combotreebox.GTKComboTreeBox_inheritance.png
|
 |
- |
rw-r--r-- |
986 |
wx.lib.combotreebox.GTKComboTreeBox_inheritance.png.map
|
 |
- |
rw-r--r-- |
19,778 |
wx.lib.combotreebox.GTKPopupFrame_inheritance.png
|
 |
- |
rw-r--r-- |
1,210 |
wx.lib.combotreebox.GTKPopupFrame_inheritance.png.map
|
 |
- |
rw-r--r-- |
12,721 |
wx.lib.combotreebox.IterableTreeCtrl_inheritance.png
|
 |
- |
rw-r--r-- |
936 |
wx.lib.combotreebox.IterableTreeCtrl_inheritance.png.map
|
 |
- |
rw-r--r-- |
19,899 |
wx.lib.combotreebox.MACPopupFrame_inheritance.png
|
 |
- |
rw-r--r-- |
1,210 |
wx.lib.combotreebox.MACPopupFrame_inheritance.png.map
|
 |
- |
rw-r--r-- |
26,438 |
wx.lib.combotreebox.MSWComboTreeBox_inheritance.png
|
 |
- |
rw-r--r-- |
1,628 |
wx.lib.combotreebox.MSWComboTreeBox_inheritance.png.map
|
 |
- |
rw-r--r-- |
20,053 |
wx.lib.combotreebox.MSWPopupFrame_inheritance.png
|
 |
- |
rw-r--r-- |
1,210 |
wx.lib.combotreebox.MSWPopupFrame_inheritance.png.map
|
 |
- |
rw-r--r-- |
23,103 |
wx.lib.combotreebox.NativeComboTreeBox_inheritance.png
|
 |
- |
rw-r--r-- |
1,471 |
wx.lib.combotreebox.NativeComboTreeBox_inheritance.png.map
|
 |
- |
rw-r--r-- |
2,103 |
wx.lib.delayedresult.AbortEvent_inheritance.png
|
 |
- |
rw-r--r-- |
180 |
wx.lib.delayedresult.AbortEvent_inheritance.png.map
|
 |
- |
rw-r--r-- |
6,207 |
wx.lib.delayedresult.AbortedException_inheritance.png
|
 |
- |
rw-r--r-- |
533 |
wx.lib.delayedresult.AbortedException_inheritance.png.map
|
 |
- |
rw-r--r-- |
2,051 |
wx.lib.delayedresult.DelayedResult_inheritance.png
|
 |
- |
rw-r--r-- |
186 |
wx.lib.delayedresult.DelayedResult_inheritance.png.map
|
 |
- |
rw-r--r-- |
1,732 |
wx.lib.delayedresult.Handler_inheritance.png
|
 |
- |
rw-r--r-- |
174 |
wx.lib.delayedresult.Handler_inheritance.png.map
|
 |
- |
rw-r--r-- |
2,011 |
wx.lib.delayedresult.PreProcessChain.Traverser_inheritance.png
|
 |
- |
rw-r--r-- |
37 |
wx.lib.delayedresult.PreProcessChain.Traverser_inheritance.png.map
|
 |
- |
rw-r--r-- |
2,348 |
wx.lib.delayedresult.PreProcessChain_inheritance.png
|
 |
- |
rw-r--r-- |
190 |
wx.lib.delayedresult.PreProcessChain_inheritance.png.map
|
 |
- |
rw-r--r-- |
5,699 |
wx.lib.delayedresult.Producer_inheritance.png
|
 |
- |
rw-r--r-- |
495 |
wx.lib.delayedresult.Producer_inheritance.png.map
|
 |
- |
rw-r--r-- |
4,454 |
wx.lib.delayedresult.SenderCallAfter_inheritance.png
|
 |
- |
rw-r--r-- |
328 |
wx.lib.delayedresult.SenderCallAfter_inheritance.png.map
|
 |
- |
rw-r--r-- |
4,975 |
wx.lib.delayedresult.SenderNoWx_inheritance.png
|
 |
- |
rw-r--r-- |
318 |
wx.lib.delayedresult.SenderNoWx_inheritance.png.map
|
 |
- |
rw-r--r-- |
4,503 |
wx.lib.delayedresult.SenderWxEvent_inheritance.png
|
 |
- |
rw-r--r-- |
324 |
wx.lib.delayedresult.SenderWxEvent_inheritance.png.map
|
 |
- |
rw-r--r-- |
1,835 |
wx.lib.delayedresult.Sender_inheritance.png
|
 |
- |
rw-r--r-- |
172 |
wx.lib.delayedresult.Sender_inheritance.png.map
|
 |
- |
rw-r--r-- |
1,885 |
wx.lib.delayedresult.Struct_inheritance.png
|
 |
- |
rw-r--r-- |
172 |
wx.lib.delayedresult.Struct_inheritance.png.map
|
 |
- |
rw-r--r-- |
1,883 |
wx.lib.dialogs.DialogResults_inheritance.png
|
 |
- |
rw-r--r-- |
174 |
wx.lib.dialogs.DialogResults_inheritance.png.map
|
 |
- |
rw-r--r-- |
15,546 |
wx.lib.dialogs.MultiMessageDialog_inheritance.png
|
 |
- |
rw-r--r-- |
1,059 |
wx.lib.dialogs.MultiMessageDialog_inheritance.png.map
|
 |
- |
rw-r--r-- |
17,463 |
wx.lib.dialogs.MultipleChoiceDialog_inheritance.png
|
 |
- |
rw-r--r-- |
1,063 |
wx.lib.dialogs.MultipleChoiceDialog_inheritance.png.map
|
 |
- |
rw-r--r-- |
17,594 |
wx.lib.dialogs.ScrolledMessageDialog_inheritance.png
|
 |
- |
rw-r--r-- |
1,065 |
wx.lib.dialogs.ScrolledMessageDialog_inheritance.png.map
|
 |
- |
rw-r--r-- |
3,601 |
wx.lib.docview.CommandProcessor_inheritance.png
|
 |
- |
rw-r--r-- |
282 |
wx.lib.docview.CommandProcessor_inheritance.png.map
|
 |
- |
rw-r--r-- |
3,318 |
wx.lib.docview.Command_inheritance.png
|
 |
- |
rw-r--r-- |
264 |
wx.lib.docview.Command_inheritance.png.map
|
 |
- |
rw-r--r-- |
16,959 |
wx.lib.docview.DocChildFrame_inheritance.png
|
 |
- |
rw-r--r-- |
1,046 |
wx.lib.docview.DocChildFrame_inheritance.png.map
|
 |
- |
rw-r--r-- |
19,241 |
wx.lib.docview.DocMDIChildFrame_inheritance.png
|
 |
- |
rw-r--r-- |
1,171 |
wx.lib.docview.DocMDIChildFrame_inheritance.png.map
|
 |
- |
rw-r--r-- |
19,107 |
wx.lib.docview.DocMDIParentFrame_inheritance.png
|
 |
- |
rw-r--r-- |
1,175 |
wx.lib.docview.DocMDIParentFrame_inheritance.png.map
|
 |
- |
rw-r--r-- |
7,520 |
wx.lib.docview.DocManager_inheritance.png
|
 |
- |
rw-r--r-- |
486 |
wx.lib.docview.DocManager_inheritance.png.map
|
 |
- |
rw-r--r-- |
15,428 |
wx.lib.docview.DocParentFrame_inheritance.png
|
 |
- |
rw-r--r-- |
1,048 |
wx.lib.docview.DocParentFrame_inheritance.png.map
|
 |
- |
rw-r--r-- |
5,135 |
wx.lib.docview.DocPrintout_inheritance.png
|
 |
- |
rw-r--r-- |
379 |
wx.lib.docview.DocPrintout_inheritance.png.map
|
 |
- |
rw-r--r-- |
3,440 |
wx.lib.docview.DocTemplate_inheritance.png
|
 |
- |
rw-r--r-- |
272 |
wx.lib.docview.DocTemplate_inheritance.png.map
|
 |
- |
rw-r--r-- |
7,283 |
wx.lib.docview.Document_inheritance.png
|
 |
- |
rw-r--r-- |
483 |
wx.lib.docview.Document_inheritance.png.map
|
 |
- |
rw-r--r-- |
7,059 |
wx.lib.docview.View_inheritance.png
|
 |
- |
rw-r--r-- |
475 |
wx.lib.docview.View_inheritance.png.map
|
 |
- |
rw-r--r-- |
2,143 |
wx.lib.dragscroller.DragScroller_inheritance.png
|
 |
- |
rw-r--r-- |
182 |
wx.lib.dragscroller.DragScroller_inheritance.png.map
|
 |
- |
rw-r--r-- |
15,264 |
wx.lib.editor.editor.Editor_inheritance.png
|
 |
- |
rw-r--r-- |
825 |
wx.lib.editor.editor.Editor_inheritance.png.map
|
 |
- |
rw-r--r-- |
1,589 |
wx.lib.editor.editor.Scroller_inheritance.png
|
 |
- |
rw-r--r-- |
176 |
wx.lib.editor.editor.Scroller_inheritance.png.map
|
 |
- |
rw-r--r-- |
2,095 |
wx.lib.embeddedimage.PyEmbeddedImage_inheritance.png
|
 |
- |
rw-r--r-- |
190 |
wx.lib.embeddedimage.PyEmbeddedImage_inheritance.png.map
|
 |
- |
rw-r--r-- |
2,247 |
wx.lib.eventStack.AppEventHandlerMixin_inheritance.png
|
 |
- |
rw-r--r-- |
194 |
wx.lib.eventStack.AppEventHandlerMixin_inheritance.png.map
|
 |
- |
rw-r--r-- |
2,234 |
wx.lib.eventStack.AppEventManager_inheritance.png
|
 |
- |
rw-r--r-- |
184 |
wx.lib.eventStack.AppEventManager_inheritance.png.map
|
 |
- |
rw-r--r-- |
16,244 |
wx.lib.eventwatcher.EventChooser.EventChooserLC_inheritance.png
|
 |
- |
rw-r--r-- |
947 |
wx.lib.eventwatcher.EventChooser.EventChooserLC_inheritance.png.map
|
 |
- |
rw-r--r-- |
12,671 |
wx.lib.eventwatcher.EventChooser_inheritance.png
|
 |
- |
rw-r--r-- |
817 |
wx.lib.eventwatcher.EventChooser_inheritance.png.map
|
 |
- |
rw-r--r-- |
13,861 |
wx.lib.eventwatcher.EventLog_inheritance.png
|
 |
- |
rw-r--r-- |
919 |
wx.lib.eventwatcher.EventLog_inheritance.png.map
|
 |
- |
rw-r--r-- |
15,253 |
wx.lib.eventwatcher.EventWatcher_inheritance.png
|
 |
- |
rw-r--r-- |
1,055 |
wx.lib.eventwatcher.EventWatcher_inheritance.png.map
|
 |
- |
rw-r--r-- |
1,897 |
wx.lib.evtmgr.EventAdapter_inheritance.png
|
 |
- |
rw-r--r-- |
170 |
wx.lib.evtmgr.EventAdapter_inheritance.png.map
|
 |
- |
rw-r--r-- |
2,002 |
wx.lib.evtmgr.EventMacroInfo_inheritance.png
|
 |
- |
rw-r--r-- |
174 |
wx.lib.evtmgr.EventMacroInfo_inheritance.png.map
|
 |
- |
rw-r--r-- |
2,007 |
wx.lib.evtmgr.EventManager_inheritance.png
|
 |
- |
rw-r--r-- |
170 |
wx.lib.evtmgr.EventManager_inheritance.png.map
|
 |
- |
rw-r--r-- |
2,309 |
wx.lib.evtmgr.FakeWindow_inheritance.png
|
 |
- |
rw-r--r-- |
166 |
wx.lib.evtmgr.FakeWindow_inheritance.png.map
|
 |
- |
rw-r--r-- |
2,319 |
wx.lib.evtmgr.MessageAdapter_inheritance.png
|
 |
- |
rw-r--r-- |
174 |
wx.lib.evtmgr.MessageAdapter_inheritance.png.map
|
 |
- |
rw-r--r-- |
14,564 |
wx.lib.expando.ExpandoTextCtrl_inheritance.png
|
 |
- |
rw-r--r-- |
1,035 |
wx.lib.expando.ExpandoTextCtrl_inheritance.png.map
|
 |
- |
rw-r--r-- |
4,047 |
wx.lib.fancytext.DCRenderer_inheritance.png
|
 |
- |
rw-r--r-- |
306 |
wx.lib.fancytext.DCRenderer_inheritance.png.map
|
 |
- |
rw-r--r-- |
1,750 |
wx.lib.fancytext.Renderer_inheritance.png
|
 |
- |
rw-r--r-- |
168 |
wx.lib.fancytext.Renderer_inheritance.png.map
|
 |
- |
rw-r--r-- |
4,064 |
wx.lib.fancytext.SizeRenderer_inheritance.png
|
 |
- |
rw-r--r-- |
310 |
wx.lib.fancytext.SizeRenderer_inheritance.png.map
|
 |
- |
rw-r--r-- |
13,199 |
wx.lib.fancytext.StaticFancyText_inheritance.png
|
 |
- |
rw-r--r-- |
935 |
wx.lib.fancytext.StaticFancyText_inheritance.png.map
|
 |
- |
rw-r--r-- |
13,545 |
wx.lib.filebrowsebutton.DirBrowseButton_inheritance.png
|
 |
- |
rw-r--r-- |
996 |
wx.lib.filebrowsebutton.DirBrowseButton_inheritance.png.map
|
 |
- |
rw-r--r-- |
14,263 |
wx.lib.filebrowsebutton.FileBrowseButtonWithHistory_inheritance.png
|
 |
- |
rw-r--r-- |
1,024 |
wx.lib.filebrowsebutton.FileBrowseButtonWithHistory_inheritance.png.map
|
 |
- |
rw-r--r-- |
12,581 |
wx.lib.filebrowsebutton.FileBrowseButton_inheritance.png
|
 |
- |
rw-r--r-- |
834 |
wx.lib.filebrowsebutton.FileBrowseButton_inheritance.png.map
|
 |
- |
rw-r--r-- |
13,804 |
wx.lib.floatcanvas.FCObjects.Arc_inheritance.png
|
 |
- |
rw-r--r-- |
859 |
wx.lib.floatcanvas.FCObjects.Arc_inheritance.png.map
|
 |
- |
rw-r--r-- |
9,209 |
wx.lib.floatcanvas.FCObjects.ArrowLine_inheritance.png
|
 |
- |
rw-r--r-- |
699 |
wx.lib.floatcanvas.FCObjects.ArrowLine_inheritance.png.map
|
 |
- |
rw-r--r-- |
8,643 |
wx.lib.floatcanvas.FCObjects.Arrow_inheritance.png
|
 |
- |
rw-r--r-- |
683 |
wx.lib.floatcanvas.FCObjects.Arrow_inheritance.png.map
|
 |
- |
rw-r--r-- |
11,696 |
wx.lib.floatcanvas.FCObjects.Bitmap_inheritance.png
|
 |
- |
rw-r--r-- |
694 |
wx.lib.floatcanvas.FCObjects.Bitmap_inheritance.png.map
|
 |
- |
rw-r--r-- |
13,696 |
wx.lib.floatcanvas.FCObjects.Circle_inheritance.png
|
 |
- |
rw-r--r-- |
865 |
wx.lib.floatcanvas.FCObjects.Circle_inheritance.png.map
|
 |
- |
rw-r--r-- |
2,836 |
wx.lib.floatcanvas.FCObjects.ColorOnlyMixin_inheritance.png
|
 |
- |
rw-r--r-- |
204 |
wx.lib.floatcanvas.FCObjects.ColorOnlyMixin_inheritance.png.map
|
 |
- |
rw-r--r-- |
2,459 |
wx.lib.floatcanvas.FCObjects.DotGrid_inheritance.png
|
 |
- |
rw-r--r-- |
190 |
wx.lib.floatcanvas.FCObjects.DotGrid_inheritance.png.map
|
 |
- |
rw-r--r-- |
2,313 |
wx.lib.floatcanvas.FCObjects.DrawObject_inheritance.png
|
 |
- |
rw-r--r-- |
196 |
wx.lib.floatcanvas.FCObjects.DrawObject_inheritance.png.map
|
 |
- |
rw-r--r-- |
17,079 |
wx.lib.floatcanvas.FCObjects.Ellipse_inheritance.png
|
 |
- |
rw-r--r-- |
1,032 |
wx.lib.floatcanvas.FCObjects.Ellipse_inheritance.png.map
|
 |
- |
rw-r--r-- |
5,056 |
wx.lib.floatcanvas.FCObjects.Group_inheritance.png
|
 |
- |
rw-r--r-- |
348 |
wx.lib.floatcanvas.FCObjects.Group_inheritance.png.map
|
 |
- |
rw-r--r-- |
5,451 |
wx.lib.floatcanvas.FCObjects.LineAndFillMixin_inheritance.png
|
 |
- |
rw-r--r-- |
376 |
wx.lib.floatcanvas.FCObjects.LineAndFillMixin_inheritance.png.map
|
 |
- |
rw-r--r-- |
2,516 |
wx.lib.floatcanvas.FCObjects.LineOnlyMixin_inheritance.png
|
 |
- |
rw-r--r-- |
202 |
wx.lib.floatcanvas.FCObjects.LineOnlyMixin_inheritance.png.map
|
 |
- |
rw-r--r-- |
8,922 |
wx.lib.floatcanvas.FCObjects.Line_inheritance.png
|
 |
- |
rw-r--r-- |
689 |
wx.lib.floatcanvas.FCObjects.Line_inheritance.png.map
|
 |
- |
rw-r--r-- |
8,603 |
wx.lib.floatcanvas.FCObjects.PieChart_inheritance.png
|
 |
- |
rw-r--r-- |
689 |
wx.lib.floatcanvas.FCObjects.PieChart_inheritance.png.map
|
 |
- |
rw-r--r-- |
8,859 |
wx.lib.floatcanvas.FCObjects.PointSet_inheritance.png
|
 |
- |
rw-r--r-- |
699 |
wx.lib.floatcanvas.FCObjects.PointSet_inheritance.png.map
|
 |
- |
rw-r--r-- |
8,207 |
wx.lib.floatcanvas.FCObjects.Point_inheritance.png
|
 |
- |
rw-r--r-- |
685 |
wx.lib.floatcanvas.FCObjects.Point_inheritance.png.map
|
 |
- |
rw-r--r-- |
2,432 |
wx.lib.floatcanvas.FCObjects.PointsObjectMixin_inheritance.png
|
 |
- |
rw-r--r-- |
210 |
wx.lib.floatcanvas.FCObjects.PointsObjectMixin_inheritance.png.map
|
 |
- |
rw-r--r-- |
13,703 |
wx.lib.floatcanvas.FCObjects.Polygon_inheritance.png
|
 |
- |
rw-r--r-- |
875 |
wx.lib.floatcanvas.FCObjects.Polygon_inheritance.png.map
|
 |
- |
rw-r--r-- |
13,777 |
wx.lib.floatcanvas.FCObjects.RectEllipse_inheritance.png
|
 |
- |
rw-r--r-- |
875 |
wx.lib.floatcanvas.FCObjects.RectEllipse_inheritance.png.map
|
 |
- |
rw-r--r-- |
17,339 |
wx.lib.floatcanvas.FCObjects.Rectangle_inheritance.png
|
 |
- |
rw-r--r-- |
1,036 |
wx.lib.floatcanvas.FCObjects.Rectangle_inheritance.png.map
|
 |
- |
rw-r--r-- |
12,086 |
wx.lib.floatcanvas.FCObjects.ScaledBitmap2_inheritance.png
|
 |
- |
rw-r--r-- |
707 |
wx.lib.floatcanvas.FCObjects.ScaledBitmap2_inheritance.png.map
|
 |
- |
rw-r--r-- |
11,957 |
wx.lib.floatcanvas.FCObjects.ScaledBitmap_inheritance.png
|
 |
- |
rw-r--r-- |
706 |
wx.lib.floatcanvas.FCObjects.ScaledBitmap_inheritance.png.map
|
 |
- |
rw-r--r-- |
11,918 |
wx.lib.floatcanvas.FCObjects.ScaledTextBox_inheritance.png
|
 |
- |
rw-r--r-- |
708 |
wx.lib.floatcanvas.FCObjects.ScaledTextBox_inheritance.png.map
|
 |
- |
rw-r--r-- |
11,753 |
wx.lib.floatcanvas.FCObjects.ScaledText_inheritance.png
|
 |
- |
rw-r--r-- |
702 |
wx.lib.floatcanvas.FCObjects.ScaledText_inheritance.png.map
|
 |
- |
rw-r--r-- |
12,827 |
wx.lib.floatcanvas.FCObjects.Spline_inheritance.png
|
 |
- |
rw-r--r-- |
845 |
wx.lib.floatcanvas.FCObjects.Spline_inheritance.png.map
|
 |
- |
rw-r--r-- |
8,605 |
wx.lib.floatcanvas.FCObjects.SquarePoint_inheritance.png
|
 |
- |
rw-r--r-- |
697 |
wx.lib.floatcanvas.FCObjects.SquarePoint_inheritance.png.map
|
 |
- |
rw-r--r-- |
5,364 |
wx.lib.floatcanvas.FCObjects.TextObjectMixin_inheritance.png
|
 |
- |
rw-r--r-- |
374 |
wx.lib.floatcanvas.FCObjects.TextObjectMixin_inheritance.png.map
|
 |
- |
rw-r--r-- |
11,434 |
wx.lib.floatcanvas.FCObjects.Text_inheritance.png
|
 |
- |
rw-r--r-- |
690 |
wx.lib.floatcanvas.FCObjects.Text_inheritance.png.map
|
 |
- |
rw-r--r-- |
2,525 |
wx.lib.floatcanvas.FCObjects.XYObjectMixin_inheritance.png
|
 |
- |
rw-r--r-- |
202 |
wx.lib.floatcanvas.FCObjects.XYObjectMixin_inheritance.png.map
|
 |
- |
rw-r--r-- |
5,951 |
wx.lib.floatcanvas.FloatCanvas.FloatCanvasError_inheritance.png
|
 |
- |
rw-r--r-- |
553 |
wx.lib.floatcanvas.FloatCanvas.FloatCanvasError_inheritance.png.map
|
 |
- |
rw-r--r-- |
12,785 |
wx.lib.floatcanvas.FloatCanvas.FloatCanvas_inheritance.png
|
 |
- |
rw-r--r-- |
839 |
wx.lib.floatcanvas.FloatCanvas.FloatCanvas_inheritance.png.map
|
 |
- |
rw-r--r-- |
10,256 |
wx.lib.floatcanvas.FloatCanvas._MouseEvent_inheritance.png
|
 |
- |
rw-r--r-- |
641 |
wx.lib.floatcanvas.FloatCanvas._MouseEvent_inheritance.png.map
|
 |
- |
rw-r--r-- |
2,325 |
wx.lib.floatcanvas.GUIMode.Cursors_inheritance.png
|
 |
- |
rw-r--r-- |
186 |
wx.lib.floatcanvas.GUIMode.Cursors_inheritance.png.map
|
 |
- |
rw-r--r-- |
2,246 |
wx.lib.floatcanvas.GUIMode.GUIBase_inheritance.png
|
 |
- |
rw-r--r-- |
186 |
wx.lib.floatcanvas.GUIMode.GUIBase_inheritance.png.map
|
 |
- |
rw-r--r-- |
5,399 |
wx.lib.floatcanvas.GUIMode.GUIMouse_inheritance.png
|
 |
- |
rw-r--r-- |
340 |
wx.lib.floatcanvas.GUIMode.GUIMouse_inheritance.png.map
|
 |
- |
rw-r--r-- |
7,584 |
wx.lib.floatcanvas.GUIMode.GUIMove_inheritance.png
|
 |
- |
rw-r--r-- |
512 |
wx.lib.floatcanvas.GUIMode.GUIMove_inheritance.png.map
|
 |
- |
rw-r--r-- |
7,861 |
wx.lib.floatcanvas.GUIMode.GUIZoomIn_inheritance.png
|
 |
- |
rw-r--r-- |
516 |
wx.lib.floatcanvas.GUIMode.GUIZoomIn_inheritance.png.map
|
 |
- |
rw-r--r-- |
8,089 |
wx.lib.floatcanvas.GUIMode.GUIZoomOut_inheritance.png
|
 |
- |
rw-r--r-- |
518 |
wx.lib.floatcanvas.GUIMode.GUIZoomOut_inheritance.png.map
|
 |
- |
rw-r--r-- |
3,124 |
wx.lib.floatcanvas.GUIMode.ZoomWithMouseWheel_inheritance.png
|
 |
- |
rw-r--r-- |
208 |
wx.lib.floatcanvas.GUIMode.ZoomWithMouseWheel_inheritance.png.map
|
 |
- |
rw-r--r-- |
12,806 |
wx.lib.floatcanvas.NavCanvas.NavCanvas_inheritance.png
|
 |
- |
rw-r--r-- |
831 |
wx.lib.floatcanvas.NavCanvas.NavCanvas_inheritance.png.map
|
 |
- |
rw-r--r-- |
3,824 |
wx.lib.floatcanvas.Utilities.BBox.BBox_inheritance.png
|
 |
- |
rw-r--r-- |
370 |
wx.lib.floatcanvas.Utilities.BBox.BBox_inheritance.png.map
|
 |
- |
rw-r--r-- |
6,629 |
wx.lib.floatcanvas.Utilities.BBox.RectBBox_inheritance.png
|
 |
- |
rw-r--r-- |
539 |
wx.lib.floatcanvas.Utilities.BBox.RectBBox_inheritance.png.map
|
 |
- |
rw-r--r-- |
5,206 |
wx.lib.floatcanvas.Utilities.GUI.RubberBandBox_inheritance.png
|
 |
- |
rw-r--r-- |
362 |
wx.lib.floatcanvas.Utilities.GUI.RubberBandBox_inheritance.png.map
|
 |
- |
rw-r--r-- |
17,563 |
wx.lib.foldmenu.FoldOutMenu_inheritance.png
|
 |
- |
rw-r--r-- |
1,138 |
wx.lib.foldmenu.FoldOutMenu_inheritance.png.map
|
 |
- |
rw-r--r-- |
13,909 |
wx.lib.foldmenu.FoldOutWindow_inheritance.png
|
 |
- |
rw-r--r-- |
941 |
wx.lib.foldmenu.FoldOutWindow_inheritance.png.map
|
 |
- |
rw-r--r-- |
1,749 |
wx.lib.gestures.MouseGestures_inheritance.png
|
 |
- |
rw-r--r-- |
176 |
wx.lib.gestures.MouseGestures_inheritance.png.map
|
 |
- |
rw-r--r-- |
9,780 |
wx.lib.gizmos.dynamicsash.DynamicSashSplitEvent_inheritance.png
|
 |
- |
rw-r--r-- |
653 |
wx.lib.gizmos.dynamicsash.DynamicSashSplitEvent_inheritance.png.map
|
 |
- |
rw-r--r-- |
9,942 |
wx.lib.gizmos.dynamicsash.DynamicSashUnifyEvent_inheritance.png
|
 |
- |
rw-r--r-- |
653 |
wx.lib.gizmos.dynamicsash.DynamicSashUnifyEvent_inheritance.png.map
|
 |
- |
rw-r--r-- |
11,058 |
wx.lib.gizmos.dynamicsash.DynamicSashWindow_inheritance.png
|
 |
- |
rw-r--r-- |
741 |
wx.lib.gizmos.dynamicsash.DynamicSashWindow_inheritance.png.map
|
 |
- |
rw-r--r-- |
7,450 |
wx.lib.gizmos.dynamicsash._DynamicSashReparentEvent_inheritance.png
|
 |
- |
rw-r--r-- |
531 |
wx.lib.gizmos.dynamicsash._DynamicSashReparentEvent_inheritance.png.map
|
 |
- |
rw-r--r-- |
8,484 |
wx.lib.gizmos.dynamicsash._DynamicSashWindowImpl_inheritance.png
|
 |
- |
rw-r--r-- |
535 |
wx.lib.gizmos.dynamicsash._DynamicSashWindowImpl_inheritance.png.map
|
 |
- |
rw-r--r-- |
8,641 |
wx.lib.gizmos.dynamicsash._DynamicSashWindowLeaf_inheritance.png
|
 |
- |
rw-r--r-- |
535 |
wx.lib.gizmos.dynamicsash._DynamicSashWindowLeaf_inheritance.png.map
|
 |
- |
rw-r--r-- |
1,774 |
wx.lib.gizmos.ledctrl.LEDNumberCtrl.const_inheritance.png
|
 |
- |
rw-r--r-- |
37 |
wx.lib.gizmos.ledctrl.LEDNumberCtrl.const_inheritance.png.map
|
 |
- |
rw-r--r-- |
13,086 |
wx.lib.gizmos.ledctrl.LEDNumberCtrl_inheritance.png
|
 |
- |
rw-r--r-- |
827 |
wx.lib.gizmos.ledctrl.LEDNumberCtrl_inheritance.png.map
|
 |
- |
rw-r--r-- |
15,321 |
wx.lib.gizmos.treelistctrl.TreeListCtrl_inheritance.png
|
 |
- |
rw-r--r-- |
995 |
wx.lib.gizmos.treelistctrl.TreeListCtrl_inheritance.png.map
|
 |
- |
rw-r--r-- |
11,779 |
wx.lib.gridmovers.ColDragWindow_inheritance.png
|
 |
- |
rw-r--r-- |
714 |
wx.lib.gridmovers.ColDragWindow_inheritance.png.map
|
 |
- |
rw-r--r-- |
9,118 |
wx.lib.gridmovers.GridColMoveEvent_inheritance.png
|
 |
- |
rw-r--r-- |
623 |
wx.lib.gridmovers.GridColMoveEvent_inheritance.png.map
|
 |
- |
rw-r--r-- |
7,583 |
wx.lib.gridmovers.GridColMover_inheritance.png
|
 |
- |
rw-r--r-- |
497 |
wx.lib.gridmovers.GridColMover_inheritance.png.map
|
 |
- |
rw-r--r-- |
10,154 |
wx.lib.gridmovers.GridRowMoveEvent_inheritance.png
|
 |
- |
rw-r--r-- |
623 |
wx.lib.gridmovers.GridRowMoveEvent_inheritance.png.map
|
 |
- |
rw-r--r-- |
7,597 |
wx.lib.gridmovers.GridRowMover_inheritance.png
|
 |
- |
rw-r--r-- |
498 |
wx.lib.gridmovers.GridRowMover_inheritance.png.map
|
 |
- |
rw-r--r-- |
10,637 |
wx.lib.gridmovers.RowDragWindow_inheritance.png
|
 |
- |
rw-r--r-- |
714 |
wx.lib.gridmovers.RowDragWindow_inheritance.png.map
|
 |
- |
rw-r--r-- |
1,851 |
wx.lib.imagebrowser.FindFiles_inheritance.png
|
 |
- |
rw-r--r-- |
176 |
wx.lib.imagebrowser.FindFiles_inheritance.png.map
|
 |
- |
rw-r--r-- |
17,027 |
wx.lib.imagebrowser.ImageDialog_inheritance.png
|
 |
- |
rw-r--r-- |
1,055 |
wx.lib.imagebrowser.ImageDialog_inheritance.png.map
|
 |
- |
rw-r--r-- |
12,566 |
wx.lib.imagebrowser.ImagePanel_inheritance.png
|
 |
- |
rw-r--r-- |
813 |
wx.lib.imagebrowser.ImagePanel_inheritance.png.map
|
 |
- |
rw-r--r-- |
10,080 |
wx.lib.imagebrowser.ImageView_inheritance.png
|
 |
- |
rw-r--r-- |
709 |
wx.lib.imagebrowser.ImageView_inheritance.png.map
|
 |
- |
rw-r--r-- |
2,579 |
wx.lib.infoframe.Dummy_PyInformationalMessagesFrame_inheritance.png
|
 |
- |
rw-r--r-- |
220 |
wx.lib.infoframe.Dummy_PyInformationalMessagesFrame_inheritance.png.map
|
 |
- |
rw-r--r-- |
2,574 |
wx.lib.infoframe.PyInformationalMessagesFrame_inheritance.png
|
 |
- |
rw-r--r-- |
208 |
wx.lib.infoframe.PyInformationalMessagesFrame_inheritance.png.map
|
 |
- |
rw-r--r-- |
13,475 |
wx.lib.infoframe._MyStatusBar_inheritance.png
|
 |
- |
rw-r--r-- |
923 |
wx.lib.infoframe._MyStatusBar_inheritance.png.map
|
 |
- |
rw-r--r-- |
1,944 |
wx.lib.inspection.FlagsFormatter_inheritance.png
|
 |
- |
rw-r--r-- |
182 |
wx.lib.inspection.FlagsFormatter_inheritance.png.map
|
 |
- |
rw-r--r-- |
16,664 |
wx.lib.inspection.InspectionFrame_inheritance.png
|
 |
- |
rw-r--r-- |
1,057 |
wx.lib.inspection.InspectionFrame_inheritance.png.map
|
 |
- |
rw-r--r-- |
13,263 |
wx.lib.inspection.InspectionInfoPanel_inheritance.png
|
 |
- |
rw-r--r-- |
831 |
wx.lib.inspection.InspectionInfoPanel_inheritance.png.map
|
 |
- |
rw-r--r-- |
1,512 |
wx.lib.inspection.InspectionTool_inheritance.png
|
 |
- |
rw-r--r-- |
182 |
wx.lib.inspection.InspectionTool_inheritance.png.map
|
 |
- |
rw-r--r-- |
12,437 |
wx.lib.inspection.InspectionTree_inheritance.png
|
 |
- |
rw-r--r-- |
927 |
wx.lib.inspection.InspectionTree_inheritance.png.map
|
 |
- |
rw-r--r-- |
1,778 |
wx.lib.inspection._InspectionHighlighter_inheritance.png
|
 |
- |
rw-r--r-- |
198 |
wx.lib.inspection._InspectionHighlighter_inheritance.png.map
|
 |
- |
rw-r--r-- |
15,503 |
wx.lib.intctrl.IntCtrl_inheritance.png
|
 |
- |
rw-r--r-- |
1,020 |
wx.lib.intctrl.IntCtrl_inheritance.png.map
|
 |
- |
rw-r--r-- |
8,560 |
wx.lib.intctrl.IntUpdatedEvent_inheritance.png
|
 |
- |
rw-r--r-- |
615 |
wx.lib.intctrl.IntUpdatedEvent_inheritance.png.map
|
 |
- |
rw-r--r-- |
8,752 |
wx.lib.intctrl.IntValidator_inheritance.png
|
 |
- |
rw-r--r-- |
600 |
wx.lib.intctrl.IntValidator_inheritance.png.map
|
 |
- |
rw-r--r-- |
10,337 |
wx.lib.itemspicker.IpSelectionChanged_inheritance.png
|
 |
- |
rw-r--r-- |
629 |
wx.lib.itemspicker.IpSelectionChanged_inheritance.png.map
|
 |
- |
rw-r--r-- |
12,225 |
wx.lib.itemspicker.ItemsPicker_inheritance.png
|
 |
- |
rw-r--r-- |
812 |
wx.lib.itemspicker.ItemsPicker_inheritance.png.map
|
 |
- |
rw-r--r-- |
12,812 |
wx.lib.langlistctrl.LanguageListCtrl_inheritance.png
|
 |
- |
rw-r--r-- |
936 |
wx.lib.langlistctrl.LanguageListCtrl_inheritance.png.map
|
 |
- |
rw-r--r-- |
5,228 |
wx.lib.layoutf.Layoutf_inheritance.png
|
 |
- |
rw-r--r-- |
388 |
wx.lib.layoutf.Layoutf_inheritance.png.map
|
 |
- |
rw-r--r-- |
21,392 |
wx.lib.masked.combobox.BaseMaskedComboBox_inheritance.png
|
 |
- |
rw-r--r-- |
1,485 |
wx.lib.masked.combobox.BaseMaskedComboBox_inheritance.png.map
|
 |
- |
rw-r--r-- |
27,343 |
wx.lib.masked.combobox.ComboBox_inheritance.png
|
 |
- |
rw-r--r-- |
1,819 |
wx.lib.masked.combobox.ComboBox_inheritance.png.map
|
 |
- |
rw-r--r-- |
8,397 |
wx.lib.masked.combobox.MaskedComboBoxEventHandler_inheritance.png
|
 |
- |
rw-r--r-- |
538 |
wx.lib.masked.combobox.MaskedComboBoxEventHandler_inheritance.png.map
|
 |
- |
rw-r--r-- |
9,856 |
wx.lib.masked.combobox.MaskedComboBoxSelectEvent_inheritance.png
|
 |
- |
rw-r--r-- |
655 |
wx.lib.masked.combobox.MaskedComboBoxSelectEvent_inheritance.png.map
|
 |
- |
rw-r--r-- |
27,588 |
wx.lib.masked.combobox.PreMaskedComboBox_inheritance.png
|
 |
- |
rw-r--r-- |
1,837 |
wx.lib.masked.combobox.PreMaskedComboBox_inheritance.png.map
|
 |
- |
rw-r--r-- |
2,047 |
wx.lib.masked.ctrl.controlTypes_inheritance.png
|
 |
- |
rw-r--r-- |
180 |
wx.lib.masked.ctrl.controlTypes_inheritance.png.map
|
 |
- |
rw-r--r-- |
2,493 |
wx.lib.masked.ipaddrctrl.IpAddrCtrlAccessorsMixin_inheritance.png
|
 |
- |
rw-r--r-- |
216 |
wx.lib.masked.ipaddrctrl.IpAddrCtrlAccessorsMixin_inheritance.png.map
|
 |
- |
rw-r--r-- |
24,364 |
wx.lib.masked.ipaddrctrl.IpAddrCtrl_inheritance.png
|
 |
- |
rw-r--r-- |
1,571 |
wx.lib.masked.ipaddrctrl.IpAddrCtrl_inheritance.png.map
|
 |
- |
rw-r--r-- |
1,644 |
wx.lib.masked.maskededit.Field_inheritance.png
|
 |
- |
rw-r--r-- |
178 |
wx.lib.masked.maskededit.Field_inheritance.png.map
|
 |
- |
rw-r--r-- |
2,305 |
wx.lib.masked.maskededit.MaskedEditAccessorsMixin_inheritance.png
|
 |
- |
rw-r--r-- |
216 |
wx.lib.masked.maskededit.MaskedEditAccessorsMixin_inheritance.png.map
|
 |
- |
rw-r--r-- |
2,087 |
wx.lib.masked.maskededit.MaskedEditMixin_inheritance.png
|
 |
- |
rw-r--r-- |
198 |
wx.lib.masked.maskededit.MaskedEditMixin_inheritance.png.map
|
 |
- |
rw-r--r-- |
2,488 |
wx.lib.masked.numctrl.NumCtrlAccessorsMixin_inheritance.png
|
 |
- |
rw-r--r-- |
204 |
wx.lib.masked.numctrl.NumCtrlAccessorsMixin_inheritance.png.map
|
 |
- |
rw-r--r-- |
24,208 |
wx.lib.masked.numctrl.NumCtrl_inheritance.png
|
 |
- |
rw-r--r-- |
1,547 |
wx.lib.masked.numctrl.NumCtrl_inheritance.png.map
|
 |
- |
rw-r--r-- |
9,332 |
wx.lib.masked.numctrl.NumberUpdatedEvent_inheritance.png
|
 |
- |
rw-r--r-- |
637 |
wx.lib.masked.numctrl.NumberUpdatedEvent_inheritance.png.map
|
 |
- |
rw-r--r-- |
18,350 |
wx.lib.masked.textctrl.BaseMaskedTextCtrl_inheritance.png
|
 |
- |
rw-r--r-- |
1,229 |
wx.lib.masked.textctrl.BaseMaskedTextCtrl_inheritance.png.map
|
 |
- |
rw-r--r-- |
24,598 |
wx.lib.masked.textctrl.PreMaskedTextCtrl_inheritance.png
|
 |
- |
rw-r--r-- |
1,581 |
wx.lib.masked.textctrl.PreMaskedTextCtrl_inheritance.png.map
|
 |
- |
rw-r--r-- |
24,343 |
wx.lib.masked.textctrl.TextCtrl_inheritance.png
|
 |
- |
rw-r--r-- |
1,563 |
wx.lib.masked.textctrl.TextCtrl_inheritance.png.map
|
 |
- |
rw-r--r-- |
2,388 |
wx.lib.masked.timectrl.TimeCtrlAccessorsMixin_inheritance.png
|
 |
- |
rw-r--r-- |
208 |
wx.lib.masked.timectrl.TimeCtrlAccessorsMixin_inheritance.png.map
|
 |
- |
rw-r--r-- |
20,863 |
wx.lib.masked.timectrl.TimeCtrl_inheritance.png
|
 |
- |
rw-r--r-- |
1,378 |
wx.lib.masked.timectrl.TimeCtrl_inheritance.png.map
|
 |
- |
rw-r--r-- |
9,164 |
wx.lib.masked.timectrl.TimeUpdatedEvent_inheritance.png
|
 |
- |
rw-r--r-- |
635 |
wx.lib.masked.timectrl.TimeUpdatedEvent_inheritance.png.map
|
 |
- |
rw-r--r-- |
2,075 |
wx.lib.mixins.grid.GridAutoEditMixin_inheritance.png
|
 |
- |
rw-r--r-- |
190 |
wx.lib.mixins.grid.GridAutoEditMixin_inheritance.png.map
|
 |
- |
rw-r--r-- |
5,255 |
wx.lib.mixins.gridlabelrenderer.GridDefaultColLabelRenderer_inheritance.png
|
 |
- |
rw-r--r-- |
418 |
wx.lib.mixins.gridlabelrenderer.GridDefaultColLabelRenderer_inheritance.png.map
|
 |
- |
rw-r--r-- |
5,356 |
wx.lib.mixins.gridlabelrenderer.GridDefaultCornerLabelRenderer_inheritance.png
|
 |
- |
rw-r--r-- |
424 |
wx.lib.mixins.gridlabelrenderer.GridDefaultCornerLabelRenderer_inheritance.png.map
|
 |
- |
rw-r--r-- |
5,162 |
wx.lib.mixins.gridlabelrenderer.GridDefaultRowLabelRenderer_inheritance.png
|
 |
- |
rw-r--r-- |
418 |
wx.lib.mixins.gridlabelrenderer.GridDefaultRowLabelRenderer_inheritance.png.map
|
 |
- |
rw-r--r-- |
2,112 |
wx.lib.mixins.gridlabelrenderer.GridLabelRenderer_inheritance.png
|
 |
- |
rw-r--r-- |
216 |
wx.lib.mixins.gridlabelrenderer.GridLabelRenderer_inheritance.png.map
|
 |
- |
rw-r--r-- |
2,608 |
wx.lib.mixins.gridlabelrenderer.GridWithLabelRenderersMixin_inheritance.png
|
 |
- |
rw-r--r-- |
236 |
wx.lib.mixins.gridlabelrenderer.GridWithLabelRenderersMixin_inheritance.png.map
|
 |
- |
rw-r--r-- |
1,984 |
wx.lib.mixins.imagelist.MagicImageList_inheritance.png
|
 |
- |
rw-r--r-- |
194 |
wx.lib.mixins.imagelist.MagicImageList_inheritance.png.map
|
 |
- |
rw-r--r-- |
17,985 |
wx.lib.mixins.inspection.InspectableApp_inheritance.png
|
 |
- |
rw-r--r-- |
1,010 |
wx.lib.mixins.inspection.InspectableApp_inheritance.png.map
|
 |
- |
rw-r--r-- |
1,765 |
wx.lib.mixins.inspection.InspectionMixin_inheritance.png
|
 |
- |
rw-r--r-- |
198 |
wx.lib.mixins.inspection.InspectionMixin_inheritance.png.map
|
 |
- |
rw-r--r-- |
1,941 |
wx.lib.mixins.listctrl.CheckListCtrlMixin_inheritance.png
|
 |
- |
rw-r--r-- |
200 |
wx.lib.mixins.listctrl.CheckListCtrlMixin_inheritance.png.map
|
 |
- |
rw-r--r-- |
2,128 |
wx.lib.mixins.listctrl.ColumnSorterMixin_inheritance.png
|
 |
- |
rw-r--r-- |
198 |
wx.lib.mixins.listctrl.ColumnSorterMixin_inheritance.png.map
|
 |
- |
rw-r--r-- |
2,514 |
wx.lib.mixins.listctrl.ListCtrlAutoWidthMixin_inheritance.png
|
 |
- |
rw-r--r-- |
208 |
wx.lib.mixins.listctrl.ListCtrlAutoWidthMixin_inheritance.png.map
|
 |
- |
rw-r--r-- |
2,479 |
wx.lib.mixins.listctrl.ListCtrlSelectionManagerMix_inheritance.png
|
 |
- |
rw-r--r-- |
218 |
wx.lib.mixins.listctrl.ListCtrlSelectionManagerMix_inheritance.png.map
|
 |
- |
rw-r--r-- |
1,992 |
wx.lib.mixins.listctrl.ListRowHighlighter_inheritance.png
|
 |
- |
rw-r--r-- |
200 |
wx.lib.mixins.listctrl.ListRowHighlighter_inheritance.png.map
|
 |
- |
rw-r--r-- |
1,791 |
wx.lib.mixins.listctrl.TextEditMixin_inheritance.png
|
 |
- |
rw-r--r-- |
190 |
wx.lib.mixins.listctrl.TextEditMixin_inheritance.png.map
|
 |
- |
rw-r--r-- |
1,840 |
wx.lib.mixins.rubberband.RubberBand_inheritance.png
|
 |
- |
rw-r--r-- |
188 |
wx.lib.mixins.rubberband.RubberBand_inheritance.png.map
|
 |
- |
rw-r--r-- |
6,757 |
wx.lib.mixins.treemixin.DragAndDrop_inheritance.png
|
 |
- |
rw-r--r-- |
506 |
wx.lib.mixins.treemixin.DragAndDrop_inheritance.png.map
|
 |
- |
rw-r--r-- |
6,518 |
wx.lib.mixins.treemixin.ExpansionState_inheritance.png
|
 |
- |
rw-r--r-- |
512 |
wx.lib.mixins.treemixin.ExpansionState_inheritance.png.map
|
 |
- |
rw-r--r-- |
2,025 |
wx.lib.mixins.treemixin.TreeAPIHarmonizer_inheritance.png
|
 |
- |
rw-r--r-- |
200 |
wx.lib.mixins.treemixin.TreeAPIHarmonizer_inheritance.png.map
|
 |
- |
rw-r--r-- |
1,497 |
wx.lib.mixins.treemixin.TreeHelper_inheritance.png
|
 |
- |
rw-r--r-- |
186 |
wx.lib.mixins.treemixin.TreeHelper_inheritance.png.map
|
 |
- |
rw-r--r-- |
6,337 |
wx.lib.mixins.treemixin.VirtualTree_inheritance.png
|
 |
- |
rw-r--r-- |
506 |
wx.lib.mixins.treemixin.VirtualTree_inheritance.png.map
|
 |
- |
rw-r--r-- |
12,536 |
wx.lib.msgpanel.MessagePanel_inheritance.png
|
 |
- |
rw-r--r-- |
808 |
wx.lib.msgpanel.MessagePanel_inheritance.png.map
|
 |
- |
rw-r--r-- |
10,998 |
wx.lib.multisash.EmptyChild_inheritance.png
|
 |
- |
rw-r--r-- |
706 |
wx.lib.multisash.EmptyChild_inheritance.png.map
|
 |
- |
rw-r--r-- |
10,948 |
wx.lib.multisash.MultiClient_inheritance.png
|
 |
- |
rw-r--r-- |
708 |
wx.lib.multisash.MultiClient_inheritance.png.map
|
 |
- |
rw-r--r-- |
11,090 |
wx.lib.multisash.MultiCloser_inheritance.png
|
 |
- |
rw-r--r-- |
708 |
wx.lib.multisash.MultiCloser_inheritance.png.map
|
 |
- |
rw-r--r-- |
10,143 |
wx.lib.multisash.MultiCreator_inheritance.png
|
 |
- |
rw-r--r-- |
710 |
wx.lib.multisash.MultiCreator_inheritance.png.map
|
 |
- |
rw-r--r-- |
10,885 |
wx.lib.multisash.MultiSash_inheritance.png
|
 |
- |
rw-r--r-- |
704 |
wx.lib.multisash.MultiSash_inheritance.png.map
|
 |
- |
rw-r--r-- |
11,085 |
wx.lib.multisash.MultiSizer_inheritance.png
|
 |
- |
rw-r--r-- |
706 |
wx.lib.multisash.MultiSizer_inheritance.png.map
|
 |
- |
rw-r--r-- |
10,888 |
wx.lib.multisash.MultiSplit_inheritance.png
|
 |
- |
rw-r--r-- |
706 |
wx.lib.multisash.MultiSplit_inheritance.png.map
|
 |
- |
rw-r--r-- |
10,125 |
wx.lib.multisash.MultiViewLeaf_inheritance.png
|
 |
- |
rw-r--r-- |
711 |
wx.lib.multisash.MultiViewLeaf_inheritance.png.map
|
 |
- |
rw-r--r-- |
17,781 |
wx.lib.nvdlg.SimpleNameValueDialog_inheritance.png
|
 |
- |
rw-r--r-- |
1,061 |
wx.lib.nvdlg.SimpleNameValueDialog_inheritance.png.map
|
 |
- |
rw-r--r-- |
11,309 |
wx.lib.nvdlg._TransferValidator_inheritance.png
|
 |
- |
rw-r--r-- |
608 |
wx.lib.nvdlg._TransferValidator_inheritance.png.map
|
 |
- |
rw-r--r-- |
8,867 |
wx.lib.ogl.basic.CircleShape_inheritance.png
|
 |
- |
rw-r--r-- |
594 |
wx.lib.ogl.basic.CircleShape_inheritance.png.map
|
 |
- |
rw-r--r-- |
8,919 |
wx.lib.ogl.basic.ControlPoint_inheritance.png
|
 |
- |
rw-r--r-- |
599 |
wx.lib.ogl.basic.ControlPoint_inheritance.png.map
|
 |
- |
rw-r--r-- |
7,256 |
wx.lib.ogl.basic.EllipseShape_inheritance.png
|
 |
- |
rw-r--r-- |
453 |
wx.lib.ogl.basic.EllipseShape_inheritance.png.map
|
 |
- |
rw-r--r-- |
11,253 |
wx.lib.ogl.basic.PolygonControlPoint_inheritance.png
|
 |
- |
rw-r--r-- |
757 |
wx.lib.ogl.basic.PolygonControlPoint_inheritance.png.map
|
 |
- |
rw-r--r-- |
7,441 |
wx.lib.ogl.basic.PolygonShape_inheritance.png
|
 |
- |
rw-r--r-- |
453 |
wx.lib.ogl.basic.PolygonShape_inheritance.png.map
|
 |
- |
rw-r--r-- |
7,394 |
wx.lib.ogl.basic.RectangleShape_inheritance.png
|
 |
- |
rw-r--r-- |
456 |
wx.lib.ogl.basic.RectangleShape_inheritance.png.map
|
 |
- |
rw-r--r-- |
2,132 |
wx.lib.ogl.basic.ShapeEvtHandler_inheritance.png
|
 |
- |
rw-r--r-- |
182 |
wx.lib.ogl.basic.ShapeEvtHandler_inheritance.png.map
|
 |
- |
rw-r--r-- |
1,969 |
wx.lib.ogl.basic.ShapeRegion_inheritance.png
|
 |
- |
rw-r--r-- |
174 |
wx.lib.ogl.basic.ShapeRegion_inheritance.png.map
|
 |
- |
rw-r--r-- |
1,909 |
wx.lib.ogl.basic.ShapeTextLine_inheritance.png
|
 |
- |
rw-r--r-- |
178 |
wx.lib.ogl.basic.ShapeTextLine_inheritance.png.map
|
 |
- |
rw-r--r-- |
4,337 |
wx.lib.ogl.basic.Shape_inheritance.png
|
 |
- |
rw-r--r-- |
310 |
wx.lib.ogl.basic.Shape_inheritance.png.map
|
 |
- |
rw-r--r-- |
8,936 |
wx.lib.ogl.basic.TextShape_inheritance.png
|
 |
- |
rw-r--r-- |
593 |
wx.lib.ogl.basic.TextShape_inheritance.png.map
|
 |
- |
rw-r--r-- |
9,066 |
wx.lib.ogl.bmpshape.BitmapShape_inheritance.png
|
 |
- |
rw-r--r-- |
604 |
wx.lib.ogl.bmpshape.BitmapShape_inheritance.png.map
|
 |
- |
rw-r--r-- |
14,737 |
wx.lib.ogl.canvas.ShapeCanvas_inheritance.png
|
 |
- |
rw-r--r-- |
828 |
wx.lib.ogl.canvas.ShapeCanvas_inheritance.png.map
|
 |
- |
rw-r--r-- |
10,208 |
wx.lib.ogl.composit.CompositeShape_inheritance.png
|
 |
- |
rw-r--r-- |
610 |
wx.lib.ogl.composit.CompositeShape_inheritance.png.map
|
 |
- |
rw-r--r-- |
2,367 |
wx.lib.ogl.composit.ConstraintType_inheritance.png
|
 |
- |
rw-r--r-- |
186 |
wx.lib.ogl.composit.ConstraintType_inheritance.png.map
|
 |
- |
rw-r--r-- |
1,828 |
wx.lib.ogl.composit.Constraint_inheritance.png
|
 |
- |
rw-r--r-- |
178 |
wx.lib.ogl.composit.Constraint_inheritance.png.map
|
 |
- |
rw-r--r-- |
12,646 |
wx.lib.ogl.composit.DivisionControlPoint_inheritance.png
|
 |
- |
rw-r--r-- |
765 |
wx.lib.ogl.composit.DivisionControlPoint_inheritance.png.map
|
 |
- |
rw-r--r-- |
13,105 |
wx.lib.ogl.composit.DivisionShape_inheritance.png
|
 |
- |
rw-r--r-- |
761 |
wx.lib.ogl.composit.DivisionShape_inheritance.png.map
|
 |
- |
rw-r--r-- |
8,475 |
wx.lib.ogl.composit.PopupDivisionMenu_inheritance.png
|
 |
- |
rw-r--r-- |
612 |
wx.lib.ogl.composit.PopupDivisionMenu_inheritance.png.map
|
 |
- |
rw-r--r-- |
1,658 |
wx.lib.ogl.diagram.Diagram_inheritance.png
|
 |
- |
rw-r--r-- |
170 |
wx.lib.ogl.diagram.Diagram_inheritance.png.map
|
 |
- |
rw-r--r-- |
13,038 |
wx.lib.ogl.divided.DividedShapeControlPoint_inheritance.png
|
 |
- |
rw-r--r-- |
771 |
wx.lib.ogl.divided.DividedShapeControlPoint_inheritance.png.map
|
 |
- |
rw-r--r-- |
9,008 |
wx.lib.ogl.divided.DividedShape_inheritance.png
|
 |
- |
rw-r--r-- |
603 |
wx.lib.ogl.divided.DividedShape_inheritance.png.map
|
 |
- |
rw-r--r-- |
1,701 |
wx.lib.ogl.drawn.DrawOp_inheritance.png
|
 |
- |
rw-r--r-- |
164 |
wx.lib.ogl.drawn.DrawOp_inheritance.png.map
|
 |
- |
rw-r--r-- |
8,959 |
wx.lib.ogl.drawn.DrawnShape_inheritance.png
|
 |
- |
rw-r--r-- |
595 |
wx.lib.ogl.drawn.DrawnShape_inheritance.png.map
|
 |
- |
rw-r--r-- |
3,682 |
wx.lib.ogl.drawn.OpDraw_inheritance.png
|
 |
- |
rw-r--r-- |
293 |
wx.lib.ogl.drawn.OpDraw_inheritance.png.map
|
 |
- |
rw-r--r-- |
4,406 |
wx.lib.ogl.drawn.OpPolyDraw_inheritance.png
|
 |
- |
rw-r--r-- |
302 |
wx.lib.ogl.drawn.OpPolyDraw_inheritance.png.map
|
 |
- |
rw-r--r-- |
4,160 |
wx.lib.ogl.drawn.OpSetClipping_inheritance.png
|
 |
- |
rw-r--r-- |
308 |
wx.lib.ogl.drawn.OpSetClipping_inheritance.png.map
|
 |
- |
rw-r--r-- |
4,155 |
wx.lib.ogl.drawn.OpSetGDI_inheritance.png
|
 |
- |
rw-r--r-- |
298 |
wx.lib.ogl.drawn.OpSetGDI_inheritance.png.map
|
 |
- |
rw-r--r-- |
1,978 |
wx.lib.ogl.drawn.PseudoMetaFile_inheritance.png
|
 |
- |
rw-r--r-- |
180 |
wx.lib.ogl.drawn.PseudoMetaFile_inheritance.png.map
|
 |
- |
rw-r--r-- |
1,812 |
wx.lib.ogl.lines.ArrowHead_inheritance.png
|
 |
- |
rw-r--r-- |
170 |
wx.lib.ogl.lines.ArrowHead_inheritance.png.map
|
 |
- |
rw-r--r-- |
8,819 |
wx.lib.ogl.lines.LabelShape_inheritance.png
|
 |
- |
rw-r--r-- |
595 |
wx.lib.ogl.lines.LabelShape_inheritance.png.map
|
 |
- |
rw-r--r-- |
10,979 |
wx.lib.ogl.lines.LineControlPoint_inheritance.png
|
 |
- |
rw-r--r-- |
750 |
wx.lib.ogl.lines.LineControlPoint_inheritance.png.map
|
 |
- |
rw-r--r-- |
7,111 |
wx.lib.ogl.lines.LineShape_inheritance.png
|
 |
- |
rw-r--r-- |
447 |
wx.lib.ogl.lines.LineShape_inheritance.png.map
|
 |
- |
rw-r--r-- |
13,977 |
wx.lib.pdfviewer.buttonpanel.pdfButtonPanel_inheritance.png
|
 |
- |
rw-r--r-- |
995 |
wx.lib.pdfviewer.buttonpanel.pdfButtonPanel_inheritance.png.map
|
 |
- |
rw-r--r-- |
1,991 |
wx.lib.pdfviewer.viewer.mupdfProcessor_inheritance.png
|
 |
- |
rw-r--r-- |
194 |
wx.lib.pdfviewer.viewer.mupdfProcessor_inheritance.png.map
|
 |
- |
rw-r--r-- |
5,145 |
wx.lib.pdfviewer.viewer.pdfPrintout_inheritance.png
|
 |
- |
rw-r--r-- |
397 |
wx.lib.pdfviewer.viewer.pdfPrintout_inheritance.png.map
|
 |
- |
rw-r--r-- |
1,730 |
wx.lib.pdfviewer.viewer.pdfState_inheritance.png
|
 |
- |
rw-r--r-- |
182 |
wx.lib.pdfviewer.viewer.pdfState_inheritance.png.map
|
 |
- |
rw-r--r-- |
14,264 |
wx.lib.pdfviewer.viewer.pdfViewer_inheritance.png
|
 |
- |
rw-r--r-- |
837 |
wx.lib.pdfviewer.viewer.pdfViewer_inheritance.png.map
|
 |
- |
rw-r--r-- |
2,206 |
wx.lib.pdfviewer.viewer.pypdfProcessor_inheritance.png
|
 |
- |
rw-r--r-- |
194 |
wx.lib.pdfviewer.viewer.pypdfProcessor_inheritance.png.map
|
 |
- |
rw-r--r-- |
12,271 |
wx.lib.platebtn.PlateButton_inheritance.png
|
 |
- |
rw-r--r-- |
811 |
wx.lib.platebtn.PlateButton_inheritance.png.map
|
 |
- |
rw-r--r-- |
2,329 |
wx.lib.plot.examples.demo.PlotDemoApp_inheritance.png
|
 |
- |
rw-r--r-- |
192 |
wx.lib.plot.examples.demo.PlotDemoApp_inheritance.png.map
|
 |
- |
rw-r--r-- |
17,728 |
wx.lib.plot.examples.demo.PlotDemoMainFrame_inheritance.png
|
 |
- |
rw-r--r-- |
1,081 |
wx.lib.plot.examples.demo.PlotDemoMainFrame_inheritance.png.map
|
 |
- |
rw-r--r-- |
15,672 |
wx.lib.plot.examples.simple_example.PlotExample_inheritance.png
|
 |
- |
rw-r--r-- |
1,090 |
wx.lib.plot.examples.simple_example.PlotExample_inheritance.png.map
|
 |
- |
rw-r--r-- |
12,505 |
wx.lib.plot.plotcanvas.PlotCanvas_inheritance.png
|
 |
- |
rw-r--r-- |
819 |
wx.lib.plot.plotcanvas.PlotCanvas_inheritance.png.map
|
 |
- |
rw-r--r-- |
2,094 |
wx.lib.plot.polyobjects.PlotGraphics_inheritance.png
|
 |
- |
rw-r--r-- |
190 |
wx.lib.plot.polyobjects.PlotGraphics_inheritance.png.map
|
 |
- |
rw-r--r-- |
5,266 |
wx.lib.plot.polyobjects.PlotPrintout_inheritance.png
|
 |
- |
rw-r--r-- |
399 |
wx.lib.plot.polyobjects.PlotPrintout_inheritance.png.map
|
 |
- |
rw-r--r-- |
4,128 |
wx.lib.plot.polyobjects.PolyBarsBase_inheritance.png
|
 |
- |
rw-r--r-- |
342 |
wx.lib.plot.polyobjects.PolyBarsBase_inheritance.png.map
|
 |
- |
rw-r--r-- |
7,133 |
wx.lib.plot.polyobjects.PolyBars_inheritance.png
|
 |
- |
rw-r--r-- |
491 |
wx.lib.plot.polyobjects.PolyBars_inheritance.png.map
|
 |
- |
rw-r--r-- |
3,943 |
wx.lib.plot.polyobjects.PolyBoxPlot_inheritance.png
|
 |
- |
rw-r--r-- |
339 |
wx.lib.plot.polyobjects.PolyBoxPlot_inheritance.png.map
|
 |
- |
rw-r--r-- |
7,343 |
wx.lib.plot.polyobjects.PolyHistogram_inheritance.png
|
 |
- |
rw-r--r-- |
500 |
wx.lib.plot.polyobjects.PolyHistogram_inheritance.png.map
|
 |
- |
rw-r--r-- |
3,882 |
wx.lib.plot.polyobjects.PolyLine_inheritance.png
|
 |
- |
rw-r--r-- |
334 |
wx.lib.plot.polyobjects.PolyLine_inheritance.png.map
|
 |
- |
rw-r--r-- |
4,593 |
wx.lib.plot.polyobjects.PolyMarker_inheritance.png
|
 |
- |
rw-r--r-- |
337 |
wx.lib.plot.polyobjects.PolyMarker_inheritance.png.map
|
 |
- |
rw-r--r-- |
1,783 |
wx.lib.plot.polyobjects.PolyPoints_inheritance.png
|
 |
- |
rw-r--r-- |
186 |
wx.lib.plot.polyobjects.PolyPoints_inheritance.png.map
|
 |
- |
rw-r--r-- |
6,677 |
wx.lib.plot.polyobjects.PolySpline_inheritance.png
|
 |
- |
rw-r--r-- |
486 |
wx.lib.plot.polyobjects.PolySpline_inheritance.png.map
|
 |
- |
rw-r--r-- |
2,164 |
wx.lib.plot.utils.DisplaySide_inheritance.png
|
 |
- |
rw-r--r-- |
176 |
wx.lib.plot.utils.DisplaySide_inheritance.png.map
|
 |
- |
rw-r--r-- |
14,025 |
wx.lib.plot.utils.PlotPendingDeprecation_inheritance.png
|
 |
- |
rw-r--r-- |
887 |
wx.lib.plot.utils.PlotPendingDeprecation_inheritance.png.map
|
 |
- |
rw-r--r-- |
1,935 |
wx.lib.plot.utils.TempStyle_inheritance.png
|
 |
- |
rw-r--r-- |
172 |
wx.lib.plot.utils.TempStyle_inheritance.png.map
|
 |
- |
rw-r--r-- |
12,198 |
wx.lib.popupctl.PopButton_inheritance.png
|
 |
- |
rw-r--r-- |
807 |
wx.lib.popupctl.PopButton_inheritance.png.map
|
 |
- |
rw-r--r-- |
12,191 |
wx.lib.popupctl.PopupControl_inheritance.png
|
 |
- |
rw-r--r-- |
813 |
wx.lib.popupctl.PopupControl_inheritance.png.map
|
 |
- |
rw-r--r-- |
16,729 |
wx.lib.popupctl.PopupDialog_inheritance.png
|
 |
- |
rw-r--r-- |
1,047 |
wx.lib.popupctl.PopupDialog_inheritance.png.map
|
 |
- |
rw-r--r-- |
1,694 |
wx.lib.printout.PrintBase_inheritance.png
|
 |
- |
rw-r--r-- |
168 |
wx.lib.printout.PrintBase_inheritance.png.map
|
 |
- |
rw-r--r-- |
1,628 |
wx.lib.printout.PrintGrid_inheritance.png
|
 |
- |
rw-r--r-- |
168 |
wx.lib.printout.PrintGrid_inheritance.png.map
|
 |
- |
rw-r--r-- |
18,470 |
wx.lib.printout.PrintTableDraw_inheritance.png
|
 |
- |
rw-r--r-- |
968 |
wx.lib.printout.PrintTableDraw_inheritance.png.map
|
 |
- |
rw-r--r-- |
1,578 |
wx.lib.printout.PrintTable_inheritance.png
|
 |
- |
rw-r--r-- |
170 |
wx.lib.printout.PrintTable_inheritance.png.map
|
 |
- |
rw-r--r-- |
4,853 |
wx.lib.printout.SetPrintout_inheritance.png
|
 |
- |
rw-r--r-- |
381 |
wx.lib.printout.SetPrintout_inheritance.png.map
|
 |
- |
rw-r--r-- |
12,945 |
wx.lib.progressindicator.ProgressIndicator_inheritance.png
|
 |
- |
rw-r--r-- |
839 |
wx.lib.progressindicator.ProgressIndicator_inheritance.png.map
|
 |
- |
rw-r--r-- |
2,198 |
wx.lib.pubsub.core.callables.CallArgsInfo_inheritance.png
|
 |
- |
rw-r--r-- |
200 |
wx.lib.pubsub.core.callables.CallArgsInfo_inheritance.png.map
|
 |
- |
rw-r--r-- |
9,895 |
wx.lib.pubsub.core.callables.ListenerMismatchError_inheritance.png
|
 |
- |
rw-r--r-- |
904 |
wx.lib.pubsub.core.callables.ListenerMismatchError_inheritance.png.map
|
 |
- |
rw-r--r-- |
2,127 |
wx.lib.pubsub.core.datamsg.Message_inheritance.png
|
 |
- |
rw-r--r-- |
186 |
wx.lib.pubsub.core.datamsg.Message_inheritance.png.map
|
 |
- |
rw-r--r-- |
1,956 |
wx.lib.pubsub.core.listener.IListenerExcHandler_inheritance.png
|
 |
- |
rw-r--r-- |
212 |
wx.lib.pubsub.core.listener.IListenerExcHandler_inheritance.png.map
|
 |
- |
rw-r--r-- |
1,957 |
wx.lib.pubsub.core.listenerbase.ListenerBase_inheritance.png
|
 |
- |
rw-r--r-- |
206 |
wx.lib.pubsub.core.listenerbase.ListenerBase_inheritance.png.map
|
 |
- |
rw-r--r-- |
2,446 |
wx.lib.pubsub.core.listenerbase.ValidatorBase_inheritance.png
|
 |
- |
rw-r--r-- |
208 |
wx.lib.pubsub.core.listenerbase.ValidatorBase_inheritance.png.map
|
 |
- |
rw-r--r-- |
5,336 |
wx.lib.pubsub.core.listenerimpl.ListenerValidator_inheritance.png
|
 |
- |
rw-r--r-- |
390 |
wx.lib.pubsub.core.listenerimpl.ListenerValidator_inheritance.png.map
|
 |
- |
rw-r--r-- |
4,057 |
wx.lib.pubsub.core.listenerimpl.Listener_inheritance.png
|
 |
- |
rw-r--r-- |
370 |
wx.lib.pubsub.core.listenerimpl.Listener_inheritance.png.map
|
 |
- |
rw-r--r-- |
2,364 |
wx.lib.pubsub.core.notificationmgr.INotificationHandler_inheritance.png
|
 |
- |
rw-r--r-- |
228 |
wx.lib.pubsub.core.notificationmgr.INotificationHandler_inheritance.png.map
|
 |
- |
rw-r--r-- |
2,318 |
wx.lib.pubsub.core.notificationmgr.NotificationMgr_inheritance.png
|
 |
- |
rw-r--r-- |
218 |
wx.lib.pubsub.core.notificationmgr.NotificationMgr_inheritance.png.map
|
 |
- |
rw-r--r-- |
10,157 |
wx.lib.pubsub.core.publisher.PublisherArg1Stage2.SenderTooManyKwargs_inheritance.png
|
 |
- |
rw-r--r-- |
724 |
wx.lib.pubsub.core.publisher.PublisherArg1Stage2.SenderTooManyKwargs_inheritance.png.map
|
 |
- |
rw-r--r-- |
10,353 |
wx.lib.pubsub.core.publisher.PublisherArg1Stage2.SenderWrongKwargName_inheritance.png
|
 |
- |
rw-r--r-- |
724 |
wx.lib.pubsub.core.publisher.PublisherArg1Stage2.SenderWrongKwargName_inheritance.png.map
|
 |
- |
rw-r--r-- |
7,503 |
wx.lib.pubsub.core.publisher.PublisherArg1Stage2_inheritance.png
|
 |
- |
rw-r--r-- |
551 |
wx.lib.pubsub.core.publisher.PublisherArg1Stage2_inheritance.png.map
|
 |
- |
rw-r--r-- |
4,043 |
wx.lib.pubsub.core.publisher.Publisher_inheritance.png
|
 |
- |
rw-r--r-- |
370 |
wx.lib.pubsub.core.publisher.Publisher_inheritance.png.map
|
 |
- |
rw-r--r-- |
1,959 |
wx.lib.pubsub.core.publisherbase.PublisherBase_inheritance.png
|
 |
- |
rw-r--r-- |
210 |
wx.lib.pubsub.core.publisherbase.PublisherBase_inheritance.png.map
|
 |
- |
rw-r--r-- |
2,054 |
wx.lib.pubsub.core.publishermixin.PublisherMixin.IterState_inheritance.png
|
 |
- |
rw-r--r-- |
37 |
wx.lib.pubsub.core.publishermixin.PublisherMixin.IterState_inheritance.png.map
|
 |
- |
rw-r--r-- |
2,205 |
wx.lib.pubsub.core.publishermixin.PublisherMixin_inheritance.png
|
 |
- |
rw-r--r-- |
214 |
wx.lib.pubsub.core.publishermixin.PublisherMixin_inheritance.png.map
|
 |
- |
rw-r--r-- |
2,511 |
wx.lib.pubsub.core.topicargspec.ArgSpecGiven_inheritance.png
|
 |
- |
rw-r--r-- |
206 |
wx.lib.pubsub.core.topicargspec.ArgSpecGiven_inheritance.png.map
|
 |
- |
rw-r--r-- |
2,263 |
wx.lib.pubsub.core.topicargspecimpl.ArgsInfo_inheritance.png
|
 |
- |
rw-r--r-- |
206 |
wx.lib.pubsub.core.topicargspecimpl.ArgsInfo_inheritance.png.map
|
 |
- |
rw-r--r-- |
10,837 |
wx.lib.pubsub.core.topicargspecimpl.SenderMissingReqdMsgDataError_inheritance.png
|
 |
- |
rw-r--r-- |
941 |
wx.lib.pubsub.core.topicargspecimpl.SenderMissingReqdMsgDataError_inheritance.png.map
|
 |
- |
rw-r--r-- |
10,763 |
wx.lib.pubsub.core.topicargspecimpl.SenderUnknownMsgDataError_inheritance.png
|
 |
- |
rw-r--r-- |
933 |
wx.lib.pubsub.core.topicargspecimpl.SenderUnknownMsgDataError_inheritance.png.map
|
 |
- |
rw-r--r-- |
2,208 |
wx.lib.pubsub.core.topicdefnprovider.ITopicDefnDeserializer.TopicDefn_inheritance.png
|
 |
- |
rw-r--r-- |
37 |
wx.lib.pubsub.core.topicdefnprovider.ITopicDefnDeserializer.TopicDefn_inheritance.png.map
|
 |
- |
rw-r--r-- |
2,440 |
wx.lib.pubsub.core.topicdefnprovider.ITopicDefnDeserializer_inheritance.png
|
 |
- |
rw-r--r-- |
236 |
wx.lib.pubsub.core.topicdefnprovider.ITopicDefnDeserializer_inheritance.png.map
|
 |
- |
rw-r--r-- |
2,286 |
wx.lib.pubsub.core.topicdefnprovider.ITopicDefnProvider_inheritance.png
|
 |
- |
rw-r--r-- |
228 |
wx.lib.pubsub.core.topicdefnprovider.ITopicDefnProvider_inheritance.png.map
|
 |
- |
rw-r--r-- |
5,387 |
wx.lib.pubsub.core.topicdefnprovider.TopicDefnDeserialClass_inheritance.png
|
 |
- |
rw-r--r-- |
437 |
wx.lib.pubsub.core.topicdefnprovider.TopicDefnDeserialClass_inheritance.png.map
|
 |
- |
rw-r--r-- |
5,977 |
wx.lib.pubsub.core.topicdefnprovider.TopicDefnDeserialModule_inheritance.png
|
 |
- |
rw-r--r-- |
440 |
wx.lib.pubsub.core.topicdefnprovider.TopicDefnDeserialModule_inheritance.png.map
|
 |
- |
rw-r--r-- |
6,161 |
wx.lib.pubsub.core.topicdefnprovider.TopicDefnDeserialString_inheritance.png
|
 |
- |
rw-r--r-- |
440 |
wx.lib.pubsub.core.topicdefnprovider.TopicDefnDeserialString_inheritance.png.map
|
 |
- |
rw-r--r-- |
4,871 |
wx.lib.pubsub.core.topicdefnprovider.TopicDefnProvider_inheritance.png
|
 |
- |
rw-r--r-- |
419 |
wx.lib.pubsub.core.topicdefnprovider.TopicDefnProvider_inheritance.png.map
|
 |
- |
rw-r--r-- |
2,475 |
wx.lib.pubsub.core.topicdefnprovider.TopicTreeSpecPrinter_inheritance.png
|
 |
- |
rw-r--r-- |
232 |
wx.lib.pubsub.core.topicdefnprovider.TopicTreeSpecPrinter_inheritance.png.map
|
 |
- |
rw-r--r-- |
9,474 |
wx.lib.pubsub.core.topicexc.ExcHandlerError_inheritance.png
|
 |
- |
rw-r--r-- |
893 |
wx.lib.pubsub.core.topicexc.ExcHandlerError_inheritance.png.map
|
 |
- |
rw-r--r-- |
10,053 |
wx.lib.pubsub.core.topicexc.MessageDataSpecError_inheritance.png
|
 |
- |
rw-r--r-- |
904 |
wx.lib.pubsub.core.topicexc.MessageDataSpecError_inheritance.png.map
|
 |
- |
rw-r--r-- |
9,417 |
wx.lib.pubsub.core.topicexc.TopicDefnError_inheritance.png
|
 |
- |
rw-r--r-- |
891 |
wx.lib.pubsub.core.topicexc.TopicDefnError_inheritance.png.map
|
 |
- |
rw-r--r-- |
9,518 |
wx.lib.pubsub.core.topicexc.TopicNameError_inheritance.png
|
 |
- |
rw-r--r-- |
887 |
wx.lib.pubsub.core.topicexc.TopicNameError_inheritance.png.map
|
 |
- |
rw-r--r-- |
10,410 |
wx.lib.pubsub.core.topicexc.UnrecognizedSourceFormatError_inheritance.png
|
 |
- |
rw-r--r-- |
921 |
wx.lib.pubsub.core.topicexc.UnrecognizedSourceFormatError_inheritance.png.map
|
 |
- |
rw-r--r-- |
2,223 |
wx.lib.pubsub.core.topicmgr.TopicManager_inheritance.png
|
 |
- |
rw-r--r-- |
198 |
wx.lib.pubsub.core.topicmgr.TopicManager_inheritance.png.map
|
 |
- |
rw-r--r-- |
2,672 |
wx.lib.pubsub.core.topicmgr._MasterTopicDefnProvider_inheritance.png
|
 |
- |
rw-r--r-- |
222 |
wx.lib.pubsub.core.topicmgr._MasterTopicDefnProvider_inheritance.png.map
|
 |
- |
rw-r--r-- |
4,464 |
wx.lib.pubsub.core.topicobj.Topic_inheritance.png
|
 |
- |
rw-r--r-- |
364 |
wx.lib.pubsub.core.topicobj.Topic_inheritance.png.map
|
 |
- |
rw-r--r-- |
2,481 |
wx.lib.pubsub.core.topictreetraverser.ITopicTreeVisitor_inheritance.png
|
 |
- |
rw-r--r-- |
228 |
wx.lib.pubsub.core.topictreetraverser.ITopicTreeVisitor_inheritance.png.map
|
 |
- |
rw-r--r-- |
2,239 |
wx.lib.pubsub.core.topictreetraverser.TopicTreeTraverser_inheritance.png
|
 |
- |
rw-r--r-- |
230 |
wx.lib.pubsub.core.topictreetraverser.TopicTreeTraverser_inheritance.png.map
|
 |
- |
rw-r--r-- |
2,222 |
wx.lib.pubsub.core.topicutils.WeakNone_inheritance.png
|
 |
- |
rw-r--r-- |
194 |
wx.lib.pubsub.core.topicutils.WeakNone_inheritance.png.map
|
 |
- |
rw-r--r-- |
1,985 |
wx.lib.pubsub.core.treeconfig.TreeConfig_inheritance.png
|
 |
- |
rw-r--r-- |
198 |
wx.lib.pubsub.core.treeconfig.TreeConfig_inheritance.png.map
|
 |
- |
rw-r--r-- |
2,390 |
wx.lib.pubsub.core.weakmethod.WeakMethod_inheritance.png
|
 |
- |
rw-r--r-- |
198 |
wx.lib.pubsub.core.weakmethod.WeakMethod_inheritance.png.map
|
 |
- |
rw-r--r-- |
2,212 |
wx.lib.pubsub.py2and3.Iterator_inheritance.png
|
 |
- |
rw-r--r-- |
178 |
wx.lib.pubsub.py2and3.Iterator_inheritance.png.map
|
 |
- |
rw-r--r-- |
3,852 |
wx.lib.pubsub.py2and3.Module_six_moves_urllib_error_inheritance.png
|
 |
- |
rw-r--r-- |
222 |
wx.lib.pubsub.py2and3.Module_six_moves_urllib_error_inheritance.png.map
|
 |
- |
rw-r--r-- |
3,708 |
wx.lib.pubsub.py2and3.Module_six_moves_urllib_inheritance.png
|
 |
- |
rw-r--r-- |
210 |
wx.lib.pubsub.py2and3.Module_six_moves_urllib_inheritance.png.map
|
 |
- |
rw-r--r-- |
3,888 |
wx.lib.pubsub.py2and3.Module_six_moves_urllib_parse_inheritance.png
|
 |
- |
rw-r--r-- |
222 |
wx.lib.pubsub.py2and3.Module_six_moves_urllib_parse_inheritance.png.map
|
 |
- |
rw-r--r-- |
3,901 |
wx.lib.pubsub.py2and3.Module_six_moves_urllib_request_inheritance.png
|
 |
- |
rw-r--r-- |
226 |
wx.lib.pubsub.py2and3.Module_six_moves_urllib_request_inheritance.png.map
|
 |
- |
rw-r--r-- |
4,324 |
wx.lib.pubsub.py2and3.Module_six_moves_urllib_response_inheritance.png
|
 |
- |
rw-r--r-- |
228 |
wx.lib.pubsub.py2and3.Module_six_moves_urllib_response_inheritance.png.map
|
 |
- |
rw-r--r-- |
4,409 |
wx.lib.pubsub.py2and3.Module_six_moves_urllib_robotparser_inheritance.png
|
 |
- |
rw-r--r-- |
234 |
wx.lib.pubsub.py2and3.Module_six_moves_urllib_robotparser_inheritance.png.map
|
 |
- |
rw-r--r-- |
5,159 |
wx.lib.pubsub.py2and3.MovedAttribute_inheritance.png
|
 |
- |
rw-r--r-- |
338 |
wx.lib.pubsub.py2and3.MovedAttribute_inheritance.png.map
|
 |
- |
rw-r--r-- |
5,455 |
wx.lib.pubsub.py2and3.MovedModule_inheritance.png
|
 |
- |
rw-r--r-- |
332 |
wx.lib.pubsub.py2and3.MovedModule_inheritance.png.map
|
 |
- |
rw-r--r-- |
2,235 |
wx.lib.pubsub.py2and3._LazyDescr_inheritance.png
|
 |
- |
rw-r--r-- |
182 |
wx.lib.pubsub.py2and3._LazyDescr_inheritance.png.map
|
 |
- |
rw-r--r-- |
3,473 |
wx.lib.pubsub.py2and3._MovedItems_inheritance.png
|
 |
- |
rw-r--r-- |
186 |
wx.lib.pubsub.py2and3._MovedItems_inheritance.png.map
|
 |
- |
rw-r--r-- |
4,341 |
wx.lib.pubsub.utils.exchandling.ExcPublisher_inheritance.png
|
 |
- |
rw-r--r-- |
384 |
wx.lib.pubsub.utils.exchandling.ExcPublisher_inheritance.png.map
|
 |
- |
rw-r--r-- |
2,458 |
wx.lib.pubsub.utils.exchandling.TracebackInfo_inheritance.png
|
 |
- |
rw-r--r-- |
208 |
wx.lib.pubsub.utils.exchandling.TracebackInfo_inheritance.png.map
|
 |
- |
rw-r--r-- |
1,760 |
wx.lib.pubsub.utils.misc.Callback_inheritance.png
|
 |
- |
rw-r--r-- |
184 |
wx.lib.pubsub.utils.misc.Callback_inheritance.png.map
|
 |
- |
rw-r--r-- |
1,498 |
wx.lib.pubsub.utils.misc.Enum_inheritance.png
|
 |
- |
rw-r--r-- |
176 |
wx.lib.pubsub.utils.misc.Enum_inheritance.png.map
|
 |
- |
rw-r--r-- |
2,020 |
wx.lib.pubsub.utils.misc.StructMsg_inheritance.png
|
 |
- |
rw-r--r-- |
186 |
wx.lib.pubsub.utils.misc.StructMsg_inheritance.png.map
|
 |
- |
rw-r--r-- |
5,019 |
wx.lib.pubsub.utils.notification.IgnoreNotificationsMixin_inheritance.png
|
 |
- |
rw-r--r-- |
425 |
wx.lib.pubsub.utils.notification.IgnoreNotificationsMixin_inheritance.png.map
|
 |
- |
rw-r--r-- |
5,337 |
wx.lib.pubsub.utils.notification.NotifyByPubsubMessage_inheritance.png
|
 |
- |
rw-r--r-- |
419 |
wx.lib.pubsub.utils.notification.NotifyByPubsubMessage_inheritance.png.map
|
 |
- |
rw-r--r-- |
5,334 |
wx.lib.pubsub.utils.notification.NotifyByWriteFile_inheritance.png
|
 |
- |
rw-r--r-- |
412 |
wx.lib.pubsub.utils.notification.NotifyByWriteFile_inheritance.png.map
|
 |
- |
rw-r--r-- |
4,991 |
wx.lib.pubsub.utils.topictreeprinter.TopicTreePrinter_inheritance.png
|
 |
- |
rw-r--r-- |
418 |
wx.lib.pubsub.utils.topictreeprinter.TopicTreePrinter_inheritance.png.map
|
 |
- |
rw-r--r-- |
12,175 |
wx.lib.pubsub.utils.xmltopicdefnprovider.XmlTopicDefnProvider.UnrecognizedSourceFormatError_inheritance.png
|
 |
- |
rw-r--r-- |
723 |
wx.lib.pubsub.utils.xmltopicdefnprovider.XmlTopicDefnProvider.UnrecognizedSourceFormatError_inheritance.png.map
|
 |
- |
rw-r--r-- |
10,088 |
wx.lib.pubsub.utils.xmltopicdefnprovider.XmlTopicDefnProvider.XmlParserError_inheritance.png
|
 |
- |
rw-r--r-- |
725 |
wx.lib.pubsub.utils.xmltopicdefnprovider.XmlTopicDefnProvider.XmlParserError_inheritance.png.map
|
 |
- |
rw-r--r-- |
5,137 |
wx.lib.pubsub.utils.xmltopicdefnprovider.XmlTopicDefnProvider_inheritance.png
|
 |
- |
rw-r--r-- |
434 |
wx.lib.pubsub.utils.xmltopicdefnprovider.XmlTopicDefnProvider_inheritance.png.map
|
 |
- |
rw-r--r-- |
5,493 |
wx.lib.pubsub.utils.xmltopicdefnprovider.XmlVisitor_inheritance.png
|
 |
- |
rw-r--r-- |
414 |
wx.lib.pubsub.utils.xmltopicdefnprovider.XmlVisitor_inheritance.png.map
|
 |
- |
rw-r--r-- |
15,695 |
wx.lib.pydocview.AboutDialog_inheritance.png
|
 |
- |
rw-r--r-- |
1,049 |
wx.lib.pydocview.AboutDialog_inheritance.png.map
|
 |
- |
rw-r--r-- |
10,077 |
wx.lib.pydocview.AboutService_inheritance.png
|
 |
- |
rw-r--r-- |
634 |
wx.lib.pydocview.AboutService_inheritance.png.map
|
 |
- |
rw-r--r-- |
6,606 |
wx.lib.pydocview.ChildDocTemplate_inheritance.png
|
 |
- |
rw-r--r-- |
423 |
wx.lib.pydocview.ChildDocTemplate_inheritance.png.map
|
 |
- |
rw-r--r-- |
9,035 |
wx.lib.pydocview.ChildDocument_inheritance.png
|
 |
- |
rw-r--r-- |
629 |
wx.lib.pydocview.ChildDocument_inheritance.png.map
|
 |
- |
rw-r--r-- |
14,779 |
wx.lib.pydocview.DocApp_inheritance.png
|
 |
- |
rw-r--r-- |
811 |
wx.lib.pydocview.DocApp_inheritance.png.map
|
 |
- |
rw-r--r-- |
2,409 |
wx.lib.pydocview.DocFrameMixIn_inheritance.png
|
 |
- |
rw-r--r-- |
178 |
wx.lib.pydocview.DocFrameMixIn_inheritance.png.map
|
 |
- |
rw-r--r-- |
19,435 |
wx.lib.pydocview.DocMDIChildFrame_inheritance.png
|
 |
- |
rw-r--r-- |
1,175 |
wx.lib.pydocview.DocMDIChildFrame_inheritance.png.map
|
 |
- |
rw-r--r-- |
2,389 |
wx.lib.pydocview.DocMDIParentFrameMixIn_inheritance.png
|
 |
- |
rw-r--r-- |
196 |
wx.lib.pydocview.DocMDIParentFrameMixIn_inheritance.png.map
|
 |
- |
rw-r--r-- |
25,651 |
wx.lib.pydocview.DocMDIParentFrame_inheritance.png
|
 |
- |
rw-r--r-- |
1,642 |
wx.lib.pydocview.DocMDIParentFrame_inheritance.png.map
|
 |
- |
rw-r--r-- |
10,519 |
wx.lib.pydocview.DocOptionsService_inheritance.png
|
 |
- |
rw-r--r-- |
645 |
wx.lib.pydocview.DocOptionsService_inheritance.png.map
|
 |
- |
rw-r--r-- |
23,068 |
wx.lib.pydocview.DocSDIFrame_inheritance.png
|
 |
- |
rw-r--r-- |
1,344 |
wx.lib.pydocview.DocSDIFrame_inheritance.png.map
|
 |
- |
rw-r--r-- |
7,465 |
wx.lib.pydocview.DocService_inheritance.png
|
 |
- |
rw-r--r-- |
490 |
wx.lib.pydocview.DocService_inheritance.png.map
|
 |
- |
rw-r--r-- |
13,256 |
wx.lib.pydocview.DocTabbedChildFrame_inheritance.png
|
 |
- |
rw-r--r-- |
826 |
wx.lib.pydocview.DocTabbedChildFrame_inheritance.png.map
|
 |
- |
rw-r--r-- |
21,404 |
wx.lib.pydocview.DocTabbedParentFrame_inheritance.png
|
 |
- |
rw-r--r-- |
1,378 |
wx.lib.pydocview.DocTabbedParentFrame_inheritance.png.map
|
 |
- |
rw-r--r-- |
15,926 |
wx.lib.pydocview.FilePropertiesDialog_inheritance.png
|
 |
- |
rw-r--r-- |
1,067 |
wx.lib.pydocview.FilePropertiesDialog_inheritance.png.map
|
 |
- |
rw-r--r-- |
9,348 |
wx.lib.pydocview.FilePropertiesService_inheritance.png
|
 |
- |
rw-r--r-- |
653 |
wx.lib.pydocview.FilePropertiesService_inheritance.png.map
|
 |
- |
rw-r--r-- |
13,345 |
wx.lib.pydocview.GeneralOptionsPanel_inheritance.png
|
 |
- |
rw-r--r-- |
825 |
wx.lib.pydocview.GeneralOptionsPanel_inheritance.png.map
|
 |
- |
rw-r--r-- |
17,517 |
wx.lib.pydocview.OptionsDialog_inheritance.png
|
 |
- |
rw-r--r-- |
1,052 |
wx.lib.pydocview.OptionsDialog_inheritance.png.map
|
 |
- |
rw-r--r-- |
10,601 |
wx.lib.pydocview.WindowMenuService_inheritance.png
|
 |
- |
rw-r--r-- |
645 |
wx.lib.pydocview.WindowMenuService_inheritance.png.map
|
 |
- |
rw-r--r-- |
6,830 |
wx.lib.pydocview._DocFrameFileDropTarget_inheritance.png
|
 |
- |
rw-r--r-- |
427 |
wx.lib.pydocview._DocFrameFileDropTarget_inheritance.png.map
|
 |
- |
rw-r--r-- |
5,167 |
wx.lib.rcsizer.RowColSizer_inheritance.png
|
 |
- |
rw-r--r-- |
373 |
wx.lib.rcsizer.RowColSizer_inheritance.png.map
|
 |
- |
rw-r--r-- |
12,661 |
wx.lib.resizewidget.ResizeWidget_inheritance.png
|
 |
- |
rw-r--r-- |
817 |
wx.lib.resizewidget.ResizeWidget_inheritance.png.map
|
 |
- |
rw-r--r-- |
15,963 |
wx.lib.scrolledpanel.ScrolledPanel_inheritance.png
|
 |
- |
rw-r--r-- |
839 |
wx.lib.scrolledpanel.ScrolledPanel_inheritance.png.map
|
 |
- |
rw-r--r-- |
8,995 |
wx.lib.sheet.CCellEditor_inheritance.png
|
 |
- |
rw-r--r-- |
404 |
wx.lib.sheet.CCellEditor_inheritance.png.map
|
 |
- |
rw-r--r-- |
16,833 |
wx.lib.sheet.CSheet_inheritance.png
|
 |
- |
rw-r--r-- |
809 |
wx.lib.sheet.CSheet_inheritance.png.map
|
 |
- |
rw-r--r-- |
15,970 |
wx.lib.sheet.CTextCellEditor_inheritance.png
|
 |
- |
rw-r--r-- |
1,031 |
wx.lib.sheet.CTextCellEditor_inheritance.png.map
|
 |
- |
rw-r--r-- |
15,623 |
wx.lib.sized_controls.SizedDialog_inheritance.png
|
 |
- |
rw-r--r-- |
1,059 |
wx.lib.sized_controls.SizedDialog_inheritance.png.map
|
 |
- |
rw-r--r-- |
15,358 |
wx.lib.sized_controls.SizedFrame_inheritance.png
|
 |
- |
rw-r--r-- |
1,055 |
wx.lib.sized_controls.SizedFrame_inheritance.png.map
|
 |
- |
rw-r--r-- |
16,067 |
wx.lib.sized_controls.SizedPanel_inheritance.png
|
 |
- |
rw-r--r-- |
973 |
wx.lib.sized_controls.SizedPanel_inheritance.png.map
|
 |
- |
rw-r--r-- |
1,984 |
wx.lib.sized_controls.SizedParent_inheritance.png
|
 |
- |
rw-r--r-- |
184 |
wx.lib.sized_controls.SizedParent_inheritance.png.map
|
 |
- |
rw-r--r-- |
19,176 |
wx.lib.sized_controls.SizedScrolledPanel_inheritance.png
|
 |
- |
rw-r--r-- |
1,162 |
wx.lib.sized_controls.SizedScrolledPanel_inheritance.png.map
|
 |
- |
rw-r--r-- |
16,394 |
wx.lib.sized_controls.SizedStaticBox_inheritance.png
|
 |
- |
rw-r--r-- |
1,090 |
wx.lib.sized_controls.SizedStaticBox_inheritance.png.map
|
 |
- |
rw-r--r-- |
1,948 |
wx.lib.softwareupdate.SoftwareUpdate_inheritance.png
|
 |
- |
rw-r--r-- |
190 |
wx.lib.softwareupdate.SoftwareUpdate_inheritance.png.map
|
 |
- |
rw-r--r-- |
9,558 |
wx.lib.softwareupdate.UpdateAbortedError_inheritance.png
|
 |
- |
rw-r--r-- |
887 |
wx.lib.softwareupdate.UpdateAbortedError_inheritance.png.map
|
 |
- |
rw-r--r-- |
8,666 |
wx.lib.splitter.MultiSplitterEvent_inheritance.png
|
 |
- |
rw-r--r-- |
623 |
wx.lib.splitter.MultiSplitterEvent_inheritance.png.map
|
 |
- |
rw-r--r-- |
12,826 |
wx.lib.splitter.MultiSplitterWindow_inheritance.png
|
 |
- |
rw-r--r-- |
823 |
wx.lib.splitter.MultiSplitterWindow_inheritance.png.map
|
 |
- |
rw-r--r-- |
12,819 |
wx.lib.statbmp.GenStaticBitmap_inheritance.png
|
 |
- |
rw-r--r-- |
817 |
wx.lib.statbmp.GenStaticBitmap_inheritance.png.map
|
 |
- |
rw-r--r-- |
12,523 |
wx.lib.stattext.GenStaticText_inheritance.png
|
 |
- |
rw-r--r-- |
815 |
wx.lib.stattext.GenStaticText_inheritance.png.map
|
 |
- |
rw-r--r-- |
11,884 |
wx.lib.throbber.Throbber_inheritance.png
|
 |
- |
rw-r--r-- |
801 |
wx.lib.throbber.Throbber_inheritance.png.map
|
 |
- |
rw-r--r-- |
6,952 |
wx.lib.throbber.UpdateThrobberEvent_inheritance.png
|
 |
- |
rw-r--r-- |
496 |
wx.lib.throbber.UpdateThrobberEvent_inheritance.png.map
|
 |
- |
rw-r--r-- |
11,896 |
wx.lib.ticker.Ticker_inheritance.png
|
 |
- |
rw-r--r-- |
797 |
wx.lib.ticker.Ticker_inheritance.png.map
|
 |
- |
rw-r--r-- |
6,373 |
wx.lib.ticker_xrc.wxTickerXmlHandler_inheritance.png
|
 |
- |
rw-r--r-- |
293 |
wx.lib.ticker_xrc.wxTickerXmlHandler_inheritance.png.map
|
 |
- |
rw-r--r-- |
1,632 |
wx.lib.wxpTag._Context_inheritance.png
|
 |
- |
rw-r--r-- |
162 |
wx.lib.wxpTag._Context_inheritance.png.map
|
 |
- |
rw-r--r-- |
6,856 |
wx.lib.wxpTag.wxpTagHandler_inheritance.png
|
 |
- |
rw-r--r-- |
275 |
wx.lib.wxpTag.wxpTagHandler_inheritance.png.map
|
 |
- |
rw-r--r-- |
10,015 |
wx.media.MediaCtrl_inheritance.png
|
 |
- |
rw-r--r-- |
681 |
wx.media.MediaCtrl_inheritance.png.map
|
 |
- |
rw-r--r-- |
7,707 |
wx.media.MediaEvent_inheritance.png
|
 |
- |
rw-r--r-- |
587 |
wx.media.MediaEvent_inheritance.png.map
|
 |
- |
rw-r--r-- |
2,323 |
wx.msw.PyAxBaseWindow_inheritance.png
|
 |
- |
rw-r--r-- |
160 |
wx.msw.PyAxBaseWindow_inheritance.png.map
|
 |
- |
rw-r--r-- |
6,452 |
wx.propgrid.ArrayStringProperty_inheritance.png
|
 |
- |
rw-r--r-- |
411 |
wx.propgrid.ArrayStringProperty_inheritance.png.map
|
 |
- |
rw-r--r-- |
5,792 |
wx.propgrid.BoolProperty_inheritance.png
|
 |
- |
rw-r--r-- |
397 |
wx.propgrid.BoolProperty_inheritance.png.map
|
 |
- |
rw-r--r-- |
3,667 |
wx.propgrid.ColourPropertyValue_inheritance.png
|
 |
- |
rw-r--r-- |
282 |
wx.propgrid.ColourPropertyValue_inheritance.png.map
|
 |
- |
rw-r--r-- |
10,321 |
wx.propgrid.ColourProperty_inheritance.png
|
 |
- |
rw-r--r-- |
683 |
wx.propgrid.ColourProperty_inheritance.png.map
|
 |
- |
rw-r--r-- |
7,682 |
wx.propgrid.CursorProperty_inheritance.png
|
 |
- |
rw-r--r-- |
533 |
wx.propgrid.CursorProperty_inheritance.png.map
|
 |
- |
rw-r--r-- |
6,061 |
wx.propgrid.DateProperty_inheritance.png
|
 |
- |
rw-r--r-- |
397 |
wx.propgrid.DateProperty_inheritance.png.map
|
 |
- |
rw-r--r-- |
7,693 |
wx.propgrid.DirProperty_inheritance.png
|
 |
- |
rw-r--r-- |
540 |
wx.propgrid.DirProperty_inheritance.png.map
|
 |
- |
rw-r--r-- |
7,733 |
wx.propgrid.EditEnumProperty_inheritance.png
|
 |
- |
rw-r--r-- |
538 |
wx.propgrid.EditEnumProperty_inheritance.png.map
|
 |
- |
rw-r--r-- |
5,995 |
wx.propgrid.EnumProperty_inheritance.png
|
 |
- |
rw-r--r-- |
397 |
wx.propgrid.EnumProperty_inheritance.png.map
|
 |
- |
rw-r--r-- |
5,753 |
wx.propgrid.FileProperty_inheritance.png
|
 |
- |
rw-r--r-- |
396 |
wx.propgrid.FileProperty_inheritance.png.map
|
 |
- |
rw-r--r-- |
6,049 |
wx.propgrid.FlagsProperty_inheritance.png
|
 |
- |
rw-r--r-- |
399 |
wx.propgrid.FlagsProperty_inheritance.png.map
|
 |
- |
rw-r--r-- |
5,980 |
wx.propgrid.FloatProperty_inheritance.png
|
 |
- |
rw-r--r-- |
399 |
wx.propgrid.FloatProperty_inheritance.png.map
|
 |
- |
rw-r--r-- |
5,829 |
wx.propgrid.FontProperty_inheritance.png
|
 |
- |
rw-r--r-- |
397 |
wx.propgrid.FontProperty_inheritance.png.map
|
 |
- |
rw-r--r-- |
7,541 |
wx.propgrid.ImageFileProperty_inheritance.png
|
 |
- |
rw-r--r-- |
540 |
wx.propgrid.ImageFileProperty_inheritance.png.map
|
 |
- |
rw-r--r-- |
5,850 |
wx.propgrid.IntProperty_inheritance.png
|
 |
- |
rw-r--r-- |
394 |
wx.propgrid.IntProperty_inheritance.png.map
|
 |
- |
rw-r--r-- |
6,191 |
wx.propgrid.LongStringProperty_inheritance.png
|
 |
- |
rw-r--r-- |
409 |
wx.propgrid.LongStringProperty_inheritance.png.map
|
 |
- |
rw-r--r-- |
6,440 |
wx.propgrid.MultiChoiceProperty_inheritance.png
|
 |
- |
rw-r--r-- |
411 |
wx.propgrid.MultiChoiceProperty_inheritance.png.map
|
 |
- |
rw-r--r-- |
10,348 |
wx.propgrid.NumericPropertyValidator_inheritance.png
|
 |
- |
rw-r--r-- |
730 |
wx.propgrid.NumericPropertyValidator_inheritance.png.map
|
 |
- |
rw-r--r-- |
13,767 |
wx.propgrid.PGArrayEditorDialog_inheritance.png
|
 |
- |
rw-r--r-- |
944 |
wx.propgrid.PGArrayEditorDialog_inheritance.png.map
|
 |
- |
rw-r--r-- |
16,820 |
wx.propgrid.PGArrayStringEditorDialog_inheritance.png
|
 |
- |
rw-r--r-- |
1,103 |
wx.propgrid.PGArrayStringEditorDialog_inheritance.png.map
|
 |
- |
rw-r--r-- |
3,978 |
wx.propgrid.PGCellData_inheritance.png
|
 |
- |
rw-r--r-- |
278 |
wx.propgrid.PGCellData_inheritance.png.map
|
 |
- |
rw-r--r-- |
3,940 |
wx.propgrid.PGCellRenderer_inheritance.png
|
 |
- |
rw-r--r-- |
286 |
wx.propgrid.PGCellRenderer_inheritance.png.map
|
 |
- |
rw-r--r-- |
3,167 |
wx.propgrid.PGCell_inheritance.png
|
 |
- |
rw-r--r-- |
256 |
wx.propgrid.PGCell_inheritance.png.map
|
 |
- |
rw-r--r-- |
6,215 |
wx.propgrid.PGCheckBoxEditor_inheritance.png
|
 |
- |
rw-r--r-- |
401 |
wx.propgrid.PGCheckBoxEditor_inheritance.png.map
|
 |
- |
rw-r--r-- |
9,085 |
wx.propgrid.PGChoiceAndButtonEditor_inheritance.png
|
 |
- |
rw-r--r-- |
552 |
wx.propgrid.PGChoiceAndButtonEditor_inheritance.png.map
|
 |
- |
rw-r--r-- |
5,865 |
wx.propgrid.PGChoiceEditor_inheritance.png
|
 |
- |
rw-r--r-- |
397 |
wx.propgrid.PGChoiceEditor_inheritance.png.map
|
 |
- |
rw-r--r-- |
6,199 |
wx.propgrid.PGChoiceEntry_inheritance.png
|
 |
- |
rw-r--r-- |
391 |
wx.propgrid.PGChoiceEntry_inheritance.png.map
|
 |
- |
rw-r--r-- |
4,251 |
wx.propgrid.PGChoicesData_inheritance.png
|
 |
- |
rw-r--r-- |
284 |
wx.propgrid.PGChoicesData_inheritance.png.map
|
 |
- |
rw-r--r-- |
1,958 |
wx.propgrid.PGChoices_inheritance.png
|
 |
- |
rw-r--r-- |
160 |
wx.propgrid.PGChoices_inheritance.png.map
|
 |
- |
rw-r--r-- |
7,597 |
wx.propgrid.PGComboBoxEditor_inheritance.png
|
 |
- |
rw-r--r-- |
538 |
wx.propgrid.PGComboBoxEditor_inheritance.png.map
|
 |
- |
rw-r--r-- |
7,156 |
wx.propgrid.PGDefaultRenderer_inheritance.png
|
 |
- |
rw-r--r-- |
429 |
wx.propgrid.PGDefaultRenderer_inheritance.png.map
|
 |
- |
rw-r--r-- |
3,750 |
wx.propgrid.PGEditorDialogAdapter_inheritance.png
|
 |
- |
rw-r--r-- |
286 |
wx.propgrid.PGEditorDialogAdapter_inheritance.png.map
|
 |
- |
rw-r--r-- |
3,343 |
wx.propgrid.PGEditor_inheritance.png
|
 |
- |
rw-r--r-- |
260 |
wx.propgrid.PGEditor_inheritance.png.map
|
 |
- |
rw-r--r-- |
6,925 |
wx.propgrid.PGFileDialogAdapter_inheritance.png
|
 |
- |
rw-r--r-- |
433 |
wx.propgrid.PGFileDialogAdapter_inheritance.png.map
|
 |
- |
rw-r--r-- |
2,033 |
wx.propgrid.PGInDialogValidator_inheritance.png
|
 |
- |
rw-r--r-- |
180 |
wx.propgrid.PGInDialogValidator_inheritance.png.map
|
 |
- |
rw-r--r-- |
7,319 |
wx.propgrid.PGLongStringDialogAdapter_inheritance.png
|
 |
- |
rw-r--r-- |
446 |
wx.propgrid.PGLongStringDialogAdapter_inheritance.png.map
|
 |
- |
rw-r--r-- |
8,917 |
wx.propgrid.PGMultiButton_inheritance.png
|
 |
- |
rw-r--r-- |
589 |
wx.propgrid.PGMultiButton_inheritance.png.map
|
 |
- |
rw-r--r-- |
1,809 |
wx.propgrid.PGPaintData_inheritance.png
|
 |
- |
rw-r--r-- |
164 |
wx.propgrid.PGPaintData_inheritance.png.map
|
 |
- |
rw-r--r-- |
1,867 |
wx.propgrid.PGPropArgCls_inheritance.png
|
 |
- |
rw-r--r-- |
166 |
wx.propgrid.PGPropArgCls_inheritance.png.map
|
 |
- |
rw-r--r-- |
3,333 |
wx.propgrid.PGProperty_inheritance.png
|
 |
- |
rw-r--r-- |
264 |
wx.propgrid.PGProperty_inheritance.png.map
|
 |
- |
rw-r--r-- |
7,491 |
wx.propgrid.PGSpinCtrlEditor_inheritance.png
|
 |
- |
rw-r--r-- |
541 |
wx.propgrid.PGSpinCtrlEditor_inheritance.png.map
|
 |
- |
rw-r--r-- |
7,957 |
wx.propgrid.PGTextCtrlAndButtonEditor_inheritance.png
|
 |
- |
rw-r--r-- |
560 |
wx.propgrid.PGTextCtrlAndButtonEditor_inheritance.png.map
|
 |
- |
rw-r--r-- |
5,863 |
wx.propgrid.PGTextCtrlEditor_inheritance.png
|
 |
- |
rw-r--r-- |
401 |
wx.propgrid.PGTextCtrlEditor_inheritance.png.map
|
 |
- |
rw-r--r-- |
1,868 |
wx.propgrid.PGVIterator_inheritance.png
|
 |
- |
rw-r--r-- |
164 |
wx.propgrid.PGVIterator_inheritance.png.map
|
 |
- |
rw-r--r-- |
1,971 |
wx.propgrid.PGValidationInfo_inheritance.png
|
 |
- |
rw-r--r-- |
174 |
wx.propgrid.PGValidationInfo_inheritance.png.map
|
 |
- |
rw-r--r-- |
1,979 |
wx.propgrid.PGWindowList_inheritance.png
|
 |
- |
rw-r--r-- |
166 |
wx.propgrid.PGWindowList_inheritance.png.map
|
 |
- |
rw-r--r-- |
6,236 |
wx.propgrid.PropertyCategory_inheritance.png
|
 |
- |
rw-r--r-- |
405 |
wx.propgrid.PropertyCategory_inheritance.png.map
|
 |
- |
rw-r--r-- |
6,761 |
wx.propgrid.PropertyGridEvent_inheritance.png
|
 |
- |
rw-r--r-- |
494 |
wx.propgrid.PropertyGridEvent_inheritance.png.map
|
 |
- |
rw-r--r-- |
2,138 |
wx.propgrid.PropertyGridHitTestResult_inheritance.png
|
 |
- |
rw-r--r-- |
192 |
wx.propgrid.PropertyGridHitTestResult_inheritance.png.map
|
 |
- |
rw-r--r-- |
2,375 |
wx.propgrid.PropertyGridInterface_inheritance.png
|
 |
- |
rw-r--r-- |
184 |
wx.propgrid.PropertyGridInterface_inheritance.png.map
|
 |
- |
rw-r--r-- |
2,423 |
wx.propgrid.PropertyGridIteratorBase_inheritance.png
|
 |
- |
rw-r--r-- |
190 |
wx.propgrid.PropertyGridIteratorBase_inheritance.png.map
|
 |
- |
rw-r--r-- |
5,152 |
wx.propgrid.PropertyGridIterator_inheritance.png
|
 |
- |
rw-r--r-- |
338 |
wx.propgrid.PropertyGridIterator_inheritance.png.map
|
 |
- |
rw-r--r-- |
14,073 |
wx.propgrid.PropertyGridManager_inheritance.png
|
 |
- |
rw-r--r-- |
855 |
wx.propgrid.PropertyGridManager_inheritance.png.map
|
 |
- |
rw-r--r-- |
2,176 |
wx.propgrid.PropertyGridPageState_inheritance.png
|
 |
- |
rw-r--r-- |
184 |
wx.propgrid.PropertyGridPageState_inheritance.png.map
|
 |
- |
rw-r--r-- |
12,708 |
wx.propgrid.PropertyGridPage_inheritance.png
|
 |
- |
rw-r--r-- |
796 |
wx.propgrid.PropertyGridPage_inheritance.png.map
|
 |
- |
rw-r--r-- |
20,016 |
wx.propgrid.PropertyGrid_inheritance.png
|
 |
- |
rw-r--r-- |
850 |
wx.propgrid.PropertyGrid_inheritance.png.map
|
 |
- |
rw-r--r-- |
6,056 |
wx.propgrid.StringProperty_inheritance.png
|
 |
- |
rw-r--r-- |
401 |
wx.propgrid.StringProperty_inheritance.png.map
|
 |
- |
rw-r--r-- |
8,066 |
wx.propgrid.SystemColourProperty_inheritance.png
|
 |
- |
rw-r--r-- |
546 |
wx.propgrid.SystemColourProperty_inheritance.png.map
|
 |
- |
rw-r--r-- |
5,959 |
wx.propgrid.UIntProperty_inheritance.png
|
 |
- |
rw-r--r-- |
396 |
wx.propgrid.UIntProperty_inheritance.png.map
|
 |
- |
rw-r--r-- |
14,598 |
wx.py.PyAlaCarte.App_inheritance.png
|
 |
- |
rw-r--r-- |
806 |
wx.py.PyAlaCarte.App_inheritance.png.map
|
 |
- |
rw-r--r-- |
14,670 |
wx.py.PyAlaMode.App_inheritance.png
|
 |
- |
rw-r--r-- |
804 |
wx.py.PyAlaMode.App_inheritance.png.map
|
 |
- |
rw-r--r-- |
14,868 |
wx.py.PyAlaModeTest.App_inheritance.png
|
 |
- |
rw-r--r-- |
811 |
wx.py.PyAlaModeTest.App_inheritance.png.map
|
 |
- |
rw-r--r-- |
14,424 |
wx.py.PyCrust.App_inheritance.png
|
 |
- |
rw-r--r-- |
800 |
wx.py.PyCrust.App_inheritance.png.map
|
 |
- |
rw-r--r-- |
14,666 |
wx.py.PyFilling.App_inheritance.png
|
 |
- |
rw-r--r-- |
923 |
wx.py.PyFilling.App_inheritance.png.map
|
 |
- |
rw-r--r-- |
14,468 |
wx.py.PyShell.App_inheritance.png
|
 |
- |
rw-r--r-- |
800 |
wx.py.PyShell.App_inheritance.png.map
|
 |
- |
rw-r--r-- |
14,597 |
wx.py.PySlices.App_inheritance.png
|
 |
- |
rw-r--r-- |
802 |
wx.py.PySlices.App_inheritance.png.map
|
 |
- |
rw-r--r-- |
14,708 |
wx.py.PySlicesShell.App_inheritance.png
|
 |
- |
rw-r--r-- |
811 |
wx.py.PySlicesShell.App_inheritance.png.map
|
 |
- |
rw-r--r-- |
1,499 |
wx.py.buffer.Buffer_inheritance.png
|
 |
- |
rw-r--r-- |
156 |
wx.py.buffer.Buffer_inheritance.png.map
|
 |
- |
rw-r--r-- |
15,982 |
wx.py.crust.Calltip_inheritance.png
|
 |
- |
rw-r--r-- |
1,014 |
wx.py.crust.Calltip_inheritance.png.map
|
 |
- |
rw-r--r-- |
21,659 |
wx.py.crust.CrustFrame_inheritance.png
|
 |
- |
rw-r--r-- |
1,304 |
wx.py.crust.CrustFrame_inheritance.png.map
|
 |
- |
rw-r--r-- |
12,848 |
wx.py.crust.Crust_inheritance.png
|
 |
- |
rw-r--r-- |
805 |
wx.py.crust.Crust_inheritance.png.map
|
 |
- |
rw-r--r-- |
16,425 |
wx.py.crust.DispatcherListing_inheritance.png
|
 |
- |
rw-r--r-- |
1,033 |
wx.py.crust.DispatcherListing_inheritance.png.map
|
 |
- |
rw-r--r-- |
15,076 |
wx.py.crust.Display_inheritance.png
|
 |
- |
rw-r--r-- |
932 |
wx.py.crust.Display_inheritance.png.map
|
 |
- |
rw-r--r-- |
16,400 |
wx.py.crust.SessionListing_inheritance.png
|
 |
- |
rw-r--r-- |
1,027 |
wx.py.crust.SessionListing_inheritance.png.map
|
 |
- |
rw-r--r-- |
22,497 |
wx.py.crustslices.CrustSlicesFrame_inheritance.png
|
 |
- |
rw-r--r-- |
1,458 |
wx.py.crustslices.CrustSlicesFrame_inheritance.png.map
|
 |
- |
rw-r--r-- |
15,189 |
wx.py.crustslices.CrustSlices_inheritance.png
|
 |
- |
rw-r--r-- |
948 |
wx.py.crustslices.CrustSlices_inheritance.png.map
|
 |
- |
rw-r--r-- |
2,556 |
wx.py.dispatcher.BoundMethodWeakref_inheritance.png
|
 |
- |
rw-r--r-- |
188 |
wx.py.dispatcher.BoundMethodWeakref_inheritance.png.map
|
 |
- |
rw-r--r-- |
5,880 |
wx.py.dispatcher.DispatcherError_inheritance.png
|
 |
- |
rw-r--r-- |
523 |
wx.py.dispatcher.DispatcherError_inheritance.png.map
|
 |
- |
rw-r--r-- |
1,881 |
wx.py.dispatcher.Parameter_inheritance.png
|
 |
- |
rw-r--r-- |
170 |
wx.py.dispatcher.Parameter_inheritance.png.map
|
 |
- |
rw-r--r-- |
1,765 |
wx.py.document.Document_inheritance.png
|
 |
- |
rw-r--r-- |
164 |
wx.py.document.Document_inheritance.png.map
|
 |
- |
rw-r--r-- |
2,185 |
wx.py.editor.DialogResults_inheritance.png
|
 |
- |
rw-r--r-- |
170 |
wx.py.editor.DialogResults_inheritance.png.map
|
 |
- |
rw-r--r-- |
15,202 |
wx.py.editor.EditWindow_inheritance.png
|
 |
- |
rw-r--r-- |
942 |
wx.py.editor.EditWindow_inheritance.png.map
|
 |
- |
rw-r--r-- |
18,412 |
wx.py.editor.EditorFrame_inheritance.png
|
 |
- |
rw-r--r-- |
1,159 |
wx.py.editor.EditorFrame_inheritance.png.map
|
 |
- |
rw-r--r-- |
19,089 |
wx.py.editor.EditorNotebookFrame_inheritance.png
|
 |
- |
rw-r--r-- |
1,309 |
wx.py.editor.EditorNotebookFrame_inheritance.png.map
|
 |
- |
rw-r--r-- |
19,012 |
wx.py.editor.EditorNotebook_inheritance.png
|
 |
- |
rw-r--r-- |
1,148 |
wx.py.editor.EditorNotebook_inheritance.png.map
|
 |
- |
rw-r--r-- |
21,841 |
wx.py.editor.EditorShellNotebookFrame_inheritance.png
|
 |
- |
rw-r--r-- |
1,469 |
wx.py.editor.EditorShellNotebookFrame_inheritance.png.map
|
 |
- |
rw-r--r-- |
19,337 |
wx.py.editor.EditorShellNotebook_inheritance.png
|
 |
- |
rw-r--r-- |
1,159 |
wx.py.editor.EditorShellNotebook_inheritance.png.map
|
 |
- |
rw-r--r-- |
1,374 |
wx.py.editor.Editor_inheritance.png
|
 |
- |
rw-r--r-- |
156 |
wx.py.editor.Editor_inheritance.png.map
|
 |
- |
rw-r--r-- |
13,234 |
wx.py.editwindow.EditWindow_inheritance.png
|
 |
- |
rw-r--r-- |
811 |
wx.py.editwindow.EditWindow_inheritance.png.map
|
 |
- |
rw-r--r-- |
14,213 |
wx.py.filling.App_inheritance.png
|
 |
- |
rw-r--r-- |
799 |
wx.py.filling.App_inheritance.png.map
|
 |
- |
rw-r--r-- |
16,584 |
wx.py.filling.FillingFrame_inheritance.png
|
 |
- |
rw-r--r-- |
1,043 |
wx.py.filling.FillingFrame_inheritance.png.map
|
 |
- |
rw-r--r-- |
14,932 |
wx.py.filling.FillingText_inheritance.png
|
 |
- |
rw-r--r-- |
946 |
wx.py.filling.FillingText_inheritance.png.map
|
 |
- |
rw-r--r-- |
13,611 |
wx.py.filling.FillingTree_inheritance.png
|
 |
- |
rw-r--r-- |
914 |
wx.py.filling.FillingTree_inheritance.png.map
|
 |
- |
rw-r--r-- |
12,664 |
wx.py.filling.Filling_inheritance.png
|
 |
- |
rw-r--r-- |
813 |
wx.py.filling.Filling_inheritance.png.map
|
 |
- |
rw-r--r-- |
15,990 |
wx.py.frame.EditStartupScriptDialog_inheritance.png
|
 |
- |
rw-r--r-- |
1,063 |
wx.py.frame.EditStartupScriptDialog_inheritance.png.map
|
 |
- |
rw-r--r-- |
16,288 |
wx.py.frame.Frame_inheritance.png
|
 |
- |
rw-r--r-- |
1,025 |
wx.py.frame.Frame_inheritance.png.map
|
 |
- |
rw-r--r-- |
1,811 |
wx.py.frame.ShellFrameMixin_inheritance.png
|
 |
- |
rw-r--r-- |
172 |
wx.py.frame.ShellFrameMixin_inheritance.png.map
|
 |
- |
rw-r--r-- |
5,699 |
wx.py.interpreter.InterpreterAlaCarte_inheritance.png
|
 |
- |
rw-r--r-- |
509 |
wx.py.interpreter.InterpreterAlaCarte_inheritance.png.map
|
 |
- |
rw-r--r-- |
3,035 |
wx.py.interpreter.Interpreter_inheritance.png
|
 |
- |
rw-r--r-- |
349 |
wx.py.interpreter.Interpreter_inheritance.png.map
|
 |
- |
rw-r--r-- |
3,494 |
wx.py.pseudo.PseudoFileErr_inheritance.png
|
 |
- |
rw-r--r-- |
300 |
wx.py.pseudo.PseudoFileErr_inheritance.png.map
|
 |
- |
rw-r--r-- |
3,479 |
wx.py.pseudo.PseudoFileIn_inheritance.png
|
 |
- |
rw-r--r-- |
298 |
wx.py.pseudo.PseudoFileIn_inheritance.png.map
|
 |
- |
rw-r--r-- |
3,561 |
wx.py.pseudo.PseudoFileOut_inheritance.png
|
 |
- |
rw-r--r-- |
300 |
wx.py.pseudo.PseudoFileOut_inheritance.png.map
|
 |
- |
rw-r--r-- |
1,738 |
wx.py.pseudo.PseudoFile_inheritance.png
|
 |
- |
rw-r--r-- |
164 |
wx.py.pseudo.PseudoFile_inheritance.png.map
|
 |
- |
rw-r--r-- |
1,965 |
wx.py.pseudo.PseudoKeyword_inheritance.png
|
 |
- |
rw-r--r-- |
170 |
wx.py.pseudo.PseudoKeyword_inheritance.png.map
|
 |
- |
rw-r--r-- |
1,935 |
wx.py.shell.ShellFacade_inheritance.png
|
 |
- |
rw-r--r-- |
164 |
wx.py.shell.ShellFacade_inheritance.png.map
|
 |
- |
rw-r--r-- |
21,609 |
wx.py.shell.ShellFrame_inheritance.png
|
 |
- |
rw-r--r-- |
1,297 |
wx.py.shell.ShellFrame_inheritance.png.map
|
 |
- |
rw-r--r-- |
14,869 |
wx.py.shell.Shell_inheritance.png
|
 |
- |
rw-r--r-- |
930 |
wx.py.shell.Shell_inheritance.png.map
|
 |
- |
rw-r--r-- |
2,144 |
wx.py.sliceshell.SlicesShellFacade_inheritance.png
|
 |
- |
rw-r--r-- |
186 |
wx.py.sliceshell.SlicesShellFacade_inheritance.png.map
|
 |
- |
rw-r--r-- |
21,752 |
wx.py.sliceshell.SlicesShellFrame_inheritance.png
|
 |
- |
rw-r--r-- |
1,325 |
wx.py.sliceshell.SlicesShellFrame_inheritance.png.map
|
 |
- |
rw-r--r-- |
15,025 |
wx.py.sliceshell.SlicesShell_inheritance.png
|
 |
- |
rw-r--r-- |
952 |
wx.py.sliceshell.SlicesShell_inheritance.png.map
|
 |
- |
rw-r--r-- |
7,342 |
wx.ribbon.RibbonAUIArtProvider_inheritance.png
|
 |
- |
rw-r--r-- |
460 |
wx.ribbon.RibbonAUIArtProvider_inheritance.png.map
|
 |
- |
rw-r--r-- |
1,709 |
wx.ribbon.RibbonArtProvider_inheritance.png
|
 |
- |
rw-r--r-- |
172 |
wx.ribbon.RibbonArtProvider_inheritance.png.map
|
 |
- |
rw-r--r-- |
8,088 |
wx.ribbon.RibbonBarEvent_inheritance.png
|
 |
- |
rw-r--r-- |
597 |
wx.ribbon.RibbonBarEvent_inheritance.png.map
|
 |
- |
rw-r--r-- |
11,680 |
wx.ribbon.RibbonBar_inheritance.png
|
 |
- |
rw-r--r-- |
814 |
wx.ribbon.RibbonBar_inheritance.png.map
|
 |
- |
rw-r--r-- |
6,515 |
wx.ribbon.RibbonButtonBarEvent_inheritance.png
|
 |
- |
rw-r--r-- |
496 |
wx.ribbon.RibbonButtonBarEvent_inheritance.png.map
|
 |
- |
rw-r--r-- |
11,730 |
wx.ribbon.RibbonButtonBar_inheritance.png
|
 |
- |
rw-r--r-- |
825 |
wx.ribbon.RibbonButtonBar_inheritance.png.map
|
 |
- |
rw-r--r-- |
9,851 |
wx.ribbon.RibbonControl_inheritance.png
|
 |
- |
rw-r--r-- |
691 |
wx.ribbon.RibbonControl_inheritance.png.map
|
 |
- |
rw-r--r-- |
7,352 |
wx.ribbon.RibbonGalleryEvent_inheritance.png
|
 |
- |
rw-r--r-- |
492 |
wx.ribbon.RibbonGalleryEvent_inheritance.png.map
|
 |
- |
rw-r--r-- |
12,039 |
wx.ribbon.RibbonGallery_inheritance.png
|
 |
- |
rw-r--r-- |
822 |
wx.ribbon.RibbonGallery_inheritance.png.map
|
 |
- |
rw-r--r-- |
4,361 |
wx.ribbon.RibbonMSWArtProvider_inheritance.png
|
 |
- |
rw-r--r-- |
316 |
wx.ribbon.RibbonMSWArtProvider_inheritance.png.map
|
 |
- |
rw-r--r-- |
1,743 |
wx.ribbon.RibbonPageTabInfo_inheritance.png
|
 |
- |
rw-r--r-- |
172 |
wx.ribbon.RibbonPageTabInfo_inheritance.png.map
|
 |
- |
rw-r--r-- |
11,940 |
wx.ribbon.RibbonPage_inheritance.png
|
 |
- |
rw-r--r-- |
816 |
wx.ribbon.RibbonPage_inheritance.png.map
|
 |
- |
rw-r--r-- |
6,329 |
wx.ribbon.RibbonPanelEvent_inheritance.png
|
 |
- |
rw-r--r-- |
488 |
wx.ribbon.RibbonPanelEvent_inheritance.png.map
|
 |
- |
rw-r--r-- |
11,768 |
wx.ribbon.RibbonPanel_inheritance.png
|
 |
- |
rw-r--r-- |
818 |
wx.ribbon.RibbonPanel_inheritance.png.map
|
 |
- |
rw-r--r-- |
7,206 |
wx.ribbon.RibbonToolBarEvent_inheritance.png
|
 |
- |
rw-r--r-- |
492 |
wx.ribbon.RibbonToolBarEvent_inheritance.png.map
|
 |
- |
rw-r--r-- |
11,743 |
wx.ribbon.RibbonToolBar_inheritance.png
|
 |
- |
rw-r--r-- |
822 |
wx.ribbon.RibbonToolBar_inheritance.png.map
|
 |
- |
rw-r--r-- |
3,364 |
wx.richtext.RichTextAction_inheritance.png
|
 |
- |
rw-r--r-- |
272 |
wx.richtext.RichTextAction_inheritance.png.map
|
 |
- |
rw-r--r-- |
3,013 |
wx.richtext.RichTextAttr_inheritance.png
|
 |
- |
rw-r--r-- |
272 |
wx.richtext.RichTextAttr_inheritance.png.map
|
 |
- |
rw-r--r-- |
10,158 |
wx.richtext.RichTextBox_inheritance.png
|
 |
- |
rw-r--r-- |
720 |
wx.richtext.RichTextBox_inheritance.png.map
|
 |
- |
rw-r--r-- |
6,849 |
wx.richtext.RichTextBufferDataObject_inheritance.png
|
 |
- |
rw-r--r-- |
423 |
wx.richtext.RichTextBufferDataObject_inheritance.png.map
|
 |
- |
rw-r--r-- |
10,209 |
wx.richtext.RichTextBuffer_inheritance.png
|
 |
- |
rw-r--r-- |
726 |
wx.richtext.RichTextBuffer_inheritance.png.map
|
 |
- |
rw-r--r-- |
13,141 |
wx.richtext.RichTextCell_inheritance.png
|
 |
- |
rw-r--r-- |
853 |
wx.richtext.RichTextCell_inheritance.png.map
|
 |
- |
rw-r--r-- |
6,940 |
wx.richtext.RichTextCharacterStyleDefinition_inheritance.png
|
 |
- |
rw-r--r-- |
464 |
wx.richtext.RichTextCharacterStyleDefinition_inheritance.png.map
|
 |
- |
rw-r--r-- |
5,419 |
wx.richtext.RichTextCommand_inheritance.png
|
 |
- |
rw-r--r-- |
379 |
wx.richtext.RichTextCommand_inheritance.png.map
|
 |
- |
rw-r--r-- |
6,205 |
wx.richtext.RichTextCompositeObject_inheritance.png
|
 |
- |
rw-r--r-- |
427 |
wx.richtext.RichTextCompositeObject_inheritance.png.map
|
 |
- |
rw-r--r-- |
2,165 |
wx.richtext.RichTextContextMenuPropertiesInfo_inheritance.png
|
 |
- |
rw-r--r-- |
208 |
wx.richtext.RichTextContextMenuPropertiesInfo_inheritance.png.map
|
 |
- |
rw-r--r-- |
21,299 |
wx.richtext.RichTextCtrl_inheritance.png
|
 |
- |
rw-r--r-- |
700 |
wx.richtext.RichTextCtrl_inheritance.png.map
|
 |
- |
rw-r--r-- |
3,512 |
wx.richtext.RichTextDrawingContext_inheritance.png
|
 |
- |
rw-r--r-- |
288 |
wx.richtext.RichTextDrawingContext_inheritance.png.map
|
 |
- |
rw-r--r-- |
3,443 |
wx.richtext.RichTextDrawingHandler_inheritance.png
|
 |
- |
rw-r--r-- |
288 |
wx.richtext.RichTextDrawingHandler_inheritance.png.map
|
 |
- |
rw-r--r-- |
7,771 |
wx.richtext.RichTextEvent_inheritance.png
|
 |
- |
rw-r--r-- |
599 |
wx.richtext.RichTextEvent_inheritance.png.map
|
 |
- |
rw-r--r-- |
6,254 |
wx.richtext.RichTextFieldTypeStandard_inheritance.png
|
 |
- |
rw-r--r-- |
437 |
wx.richtext.RichTextFieldTypeStandard_inheritance.png.map
|
 |
- |
rw-r--r-- |
3,555 |
wx.richtext.RichTextFieldType_inheritance.png
|
 |
- |
rw-r--r-- |
278 |
wx.richtext.RichTextFieldType_inheritance.png.map
|
 |
- |
rw-r--r-- |
10,070 |
wx.richtext.RichTextField_inheritance.png
|
 |
- |
rw-r--r-- |
724 |
wx.richtext.RichTextField_inheritance.png.map
|
 |
- |
rw-r--r-- |
3,121 |
wx.richtext.RichTextFileHandler_inheritance.png
|
 |
- |
rw-r--r-- |
282 |
wx.richtext.RichTextFileHandler_inheritance.png.map
|
 |
- |
rw-r--r-- |
3,178 |
wx.richtext.RichTextFontTable_inheritance.png
|
 |
- |
rw-r--r-- |
278 |
wx.richtext.RichTextFontTable_inheritance.png.map
|
 |
- |
rw-r--r-- |
3,804 |
wx.richtext.RichTextFormattingDialogFactory_inheritance.png
|
 |
- |
rw-r--r-- |
307 |
wx.richtext.RichTextFormattingDialogFactory_inheritance.png.map
|
 |
- |
rw-r--r-- |
16,184 |
wx.richtext.RichTextFormattingDialog_inheritance.png
|
 |
- |
rw-r--r-- |
1,091 |
wx.richtext.RichTextFormattingDialog_inheritance.png.map
|
 |
- |
rw-r--r-- |
5,668 |
wx.richtext.RichTextHTMLHandler_inheritance.png
|
 |
- |
rw-r--r-- |
429 |
wx.richtext.RichTextHTMLHandler_inheritance.png.map
|
 |
- |
rw-r--r-- |
3,793 |
wx.richtext.RichTextHeaderFooterData_inheritance.png
|
 |
- |
rw-r--r-- |
292 |
wx.richtext.RichTextHeaderFooterData_inheritance.png.map
|
 |
- |
rw-r--r-- |
3,484 |
wx.richtext.RichTextImageBlock_inheritance.png
|
 |
- |
rw-r--r-- |
280 |
wx.richtext.RichTextImageBlock_inheritance.png.map
|
 |
- |
rw-r--r-- |
5,556 |
wx.richtext.RichTextImage_inheritance.png
|
 |
- |
rw-r--r-- |
406 |
wx.richtext.RichTextImage_inheritance.png.map
|
 |
- |
rw-r--r-- |
1,324 |
wx.richtext.RichTextLine_inheritance.png
|
 |
- |
rw-r--r-- |
166 |
wx.richtext.RichTextLine_inheritance.png.map
|
 |
- |
rw-r--r-- |
8,944 |
wx.richtext.RichTextListStyleDefinition_inheritance.png
|
 |
- |
rw-r--r-- |
627 |
wx.richtext.RichTextListStyleDefinition_inheritance.png.map
|
 |
- |
rw-r--r-- |
1,984 |
wx.richtext.RichTextObjectAddress_inheritance.png
|
 |
- |
rw-r--r-- |
184 |
wx.richtext.RichTextObjectAddress_inheritance.png.map
|
 |
- |
rw-r--r-- |
3,137 |
wx.richtext.RichTextObject_inheritance.png
|
 |
- |
rw-r--r-- |
272 |
wx.richtext.RichTextObject_inheritance.png.map
|
 |
- |
rw-r--r-- |
8,299 |
wx.richtext.RichTextParagraphLayoutBox_inheritance.png
|
 |
- |
rw-r--r-- |
589 |
wx.richtext.RichTextParagraphLayoutBox_inheritance.png.map
|
 |
- |
rw-r--r-- |
7,129 |
wx.richtext.RichTextParagraphStyleDefinition_inheritance.png
|
 |
- |
rw-r--r-- |
464 |
wx.richtext.RichTextParagraphStyleDefinition_inheritance.png.map
|
 |
- |
rw-r--r-- |
7,724 |
wx.richtext.RichTextParagraph_inheritance.png
|
 |
- |
rw-r--r-- |
570 |
wx.richtext.RichTextParagraph_inheritance.png.map
|
 |
- |
rw-r--r-- |
5,676 |
wx.richtext.RichTextPlainTextHandler_inheritance.png
|
 |
- |
rw-r--r-- |
439 |
wx.richtext.RichTextPlainTextHandler_inheritance.png.map
|
 |
- |
rw-r--r-- |
5,370 |
wx.richtext.RichTextPlainText_inheritance.png
|
 |
- |
rw-r--r-- |
415 |
wx.richtext.RichTextPlainText_inheritance.png.map
|
 |
- |
rw-r--r-- |
3,396 |
wx.richtext.RichTextPrinting_inheritance.png
|
 |
- |
rw-r--r-- |
276 |
wx.richtext.RichTextPrinting_inheritance.png.map
|
 |
- |
rw-r--r-- |
4,818 |
wx.richtext.RichTextPrintout_inheritance.png
|
 |
- |
rw-r--r-- |
383 |
wx.richtext.RichTextPrintout_inheritance.png.map
|
 |
- |
rw-r--r-- |
3,621 |
wx.richtext.RichTextProperties_inheritance.png
|
 |
- |
rw-r--r-- |
280 |
wx.richtext.RichTextProperties_inheritance.png.map
|
 |
- |
rw-r--r-- |
1,708 |
wx.richtext.RichTextRange_inheritance.png
|
 |
- |
rw-r--r-- |
168 |
wx.richtext.RichTextRange_inheritance.png.map
|
 |
- |
rw-r--r-- |
2,988 |
wx.richtext.RichTextRenderer_inheritance.png
|
 |
- |
rw-r--r-- |
276 |
wx.richtext.RichTextRenderer_inheritance.png.map
|
 |
- |
rw-r--r-- |
1,601 |
wx.richtext.RichTextSelection_inheritance.png
|
 |
- |
rw-r--r-- |
176 |
wx.richtext.RichTextSelection_inheritance.png.map
|
 |
- |
rw-r--r-- |
5,423 |
wx.richtext.RichTextStdRenderer_inheritance.png
|
 |
- |
rw-r--r-- |
423 |
wx.richtext.RichTextStdRenderer_inheritance.png.map
|
 |
- |
rw-r--r-- |
14,465 |
wx.richtext.RichTextStyleComboCtrl_inheritance.png
|
 |
- |
rw-r--r-- |
935 |
wx.richtext.RichTextStyleComboCtrl_inheritance.png.map
|
 |
- |
rw-r--r-- |
3,494 |
wx.richtext.RichTextStyleDefinition_inheritance.png
|
 |
- |
rw-r--r-- |
290 |
wx.richtext.RichTextStyleDefinition_inheritance.png.map
|
 |
- |
rw-r--r-- |
19,648 |
wx.richtext.RichTextStyleListBox_inheritance.png
|
 |
- |
rw-r--r-- |
1,315 |
wx.richtext.RichTextStyleListBox_inheritance.png.map
|
 |
- |
rw-r--r-- |
9,502 |
wx.richtext.RichTextStyleListCtrl_inheritance.png
|
 |
- |
rw-r--r-- |
711 |
wx.richtext.RichTextStyleListCtrl_inheritance.png.map
|
 |
- |
rw-r--r-- |
14,254 |
wx.richtext.RichTextStyleOrganiserDialog_inheritance.png
|
 |
- |
rw-r--r-- |
963 |
wx.richtext.RichTextStyleOrganiserDialog_inheritance.png.map
|
 |
- |
rw-r--r-- |
3,210 |
wx.richtext.RichTextStyleSheet_inheritance.png
|
 |
- |
rw-r--r-- |
280 |
wx.richtext.RichTextStyleSheet_inheritance.png.map
|
 |
- |
rw-r--r-- |
13,197 |
wx.richtext.RichTextTable_inheritance.png
|
 |
- |
rw-r--r-- |
855 |
wx.richtext.RichTextTable_inheritance.png.map
|
 |
- |
rw-r--r-- |
5,772 |
wx.richtext.RichTextXMLHandler_inheritance.png
|
 |
- |
rw-r--r-- |
426 |
wx.richtext.RichTextXMLHandler_inheritance.png.map
|
 |
- |
rw-r--r-- |
13,857 |
wx.richtext.SymbolPickerDialog_inheritance.png
|
 |
- |
rw-r--r-- |
941 |
wx.richtext.SymbolPickerDialog_inheritance.png.map
|
 |
- |
rw-r--r-- |
1,662 |
wx.richtext.TextAttrBorder_inheritance.png
|
 |
- |
rw-r--r-- |
170 |
wx.richtext.TextAttrBorder_inheritance.png.map
|
 |
- |
rw-r--r-- |
1,931 |
wx.richtext.TextAttrBorders_inheritance.png
|
 |
- |
rw-r--r-- |
172 |
wx.richtext.TextAttrBorders_inheritance.png.map
|
 |
- |
rw-r--r-- |
2,131 |
wx.richtext.TextAttrDimensionConverter_inheritance.png
|
 |
- |
rw-r--r-- |
194 |
wx.richtext.TextAttrDimensionConverter_inheritance.png.map
|
 |
- |
rw-r--r-- |
1,987 |
wx.richtext.TextAttrDimension_inheritance.png
|
 |
- |
rw-r--r-- |
176 |
wx.richtext.TextAttrDimension_inheritance.png.map
|
 |
- |
rw-r--r-- |
1,833 |
wx.richtext.TextAttrDimensions_inheritance.png
|
 |
- |
rw-r--r-- |
178 |
wx.richtext.TextAttrDimensions_inheritance.png.map
|
 |
- |
rw-r--r-- |
1,547 |
wx.richtext.TextAttrSize_inheritance.png
|
 |
- |
rw-r--r-- |
166 |
wx.richtext.TextAttrSize_inheritance.png.map
|
 |
- |
rw-r--r-- |
1,524 |
wx.richtext.TextBoxAttr_inheritance.png
|
 |
- |
rw-r--r-- |
164 |
wx.richtext.TextBoxAttr_inheritance.png.map
|
 |
- |
rw-r--r-- |
11,104 |
wx.stc.StyledTextCtrl_inheritance.png
|
 |
- |
rw-r--r-- |
800 |
wx.stc.StyledTextCtrl_inheritance.png.map
|
 |
- |
rw-r--r-- |
6,375 |
wx.stc.StyledTextEvent_inheritance.png
|
 |
- |
rw-r--r-- |
480 |
wx.stc.StyledTextEvent_inheritance.png.map
|
 |
- |
rw-r--r-- |
1,501 |
wx.tools.dbg.Logger_inheritance.png
|
 |
- |
rw-r--r-- |
156 |
wx.tools.dbg.Logger_inheritance.png.map
|
 |
- |
rw-r--r-- |
2,226 |
wx.tools.pywxrc.PythonTemplates_inheritance.png
|
 |
- |
rw-r--r-- |
180 |
wx.tools.pywxrc.PythonTemplates_inheritance.png.map
|
 |
- |
rw-r--r-- |
2,199 |
wx.tools.pywxrc.XmlResourceCompiler_inheritance.png
|
 |
- |
rw-r--r-- |
188 |
wx.tools.pywxrc.XmlResourceCompiler_inheritance.png.map
|
 |
- |
rw-r--r-- |
6,945 |
wx.webkit.WebKitBeforeLoadEvent_inheritance.png
|
 |
- |
rw-r--r-- |
498 |
wx.webkit.WebKitBeforeLoadEvent_inheritance.png.map
|
 |
- |
rw-r--r-- |
10,150 |
wx.webkit.WebKitCtrl_inheritance.png
|
 |
- |
rw-r--r-- |
685 |
wx.webkit.WebKitCtrl_inheritance.png.map
|
 |
- |
rw-r--r-- |
6,805 |
wx.webkit.WebKitNewWindowEvent_inheritance.png
|
 |
- |
rw-r--r-- |
496 |
wx.webkit.WebKitNewWindowEvent_inheritance.png.map
|
 |
- |
rw-r--r-- |
8,027 |
wx.webkit.WebKitStateChangedEvent_inheritance.png
|
 |
- |
rw-r--r-- |
502 |
wx.webkit.WebKitStateChangedEvent_inheritance.png.map
|
 |
- |
rw-r--r-- |
1,478 |
wx.xml.XmlAttribute_inheritance.png
|
 |
- |
rw-r--r-- |
156 |
wx.xml.XmlAttribute_inheritance.png.map
|
 |
- |
rw-r--r-- |
3,040 |
wx.xml.XmlDocument_inheritance.png
|
 |
- |
rw-r--r-- |
256 |
wx.xml.XmlDocument_inheritance.png.map
|
 |
- |
rw-r--r-- |
1,355 |
wx.xml.XmlNode_inheritance.png
|
 |
- |
rw-r--r-- |
146 |
wx.xml.XmlNode_inheritance.png.map
|
 |
- |
rw-r--r-- |
3,464 |
wx.xrc.XmlResourceHandler_inheritance.png
|
 |
- |
rw-r--r-- |
270 |
wx.xrc.XmlResourceHandler_inheritance.png.map
|
 |
- |
rw-r--r-- |
3,096 |
wx.xrc.XmlResource_inheritance.png
|
 |
- |
rw-r--r-- |
256 |
wx.xrc.XmlResource_inheritance.png.map
|
 |
- |
rw-r--r-- |
2,215 |
wx.xrc.XmlSubclassFactory_inheritance.png
|
 |
- |
rw-r--r-- |
168 |
wx.xrc.XmlSubclassFactory_inheritance.png.map
|