Package org.apache.struts.action

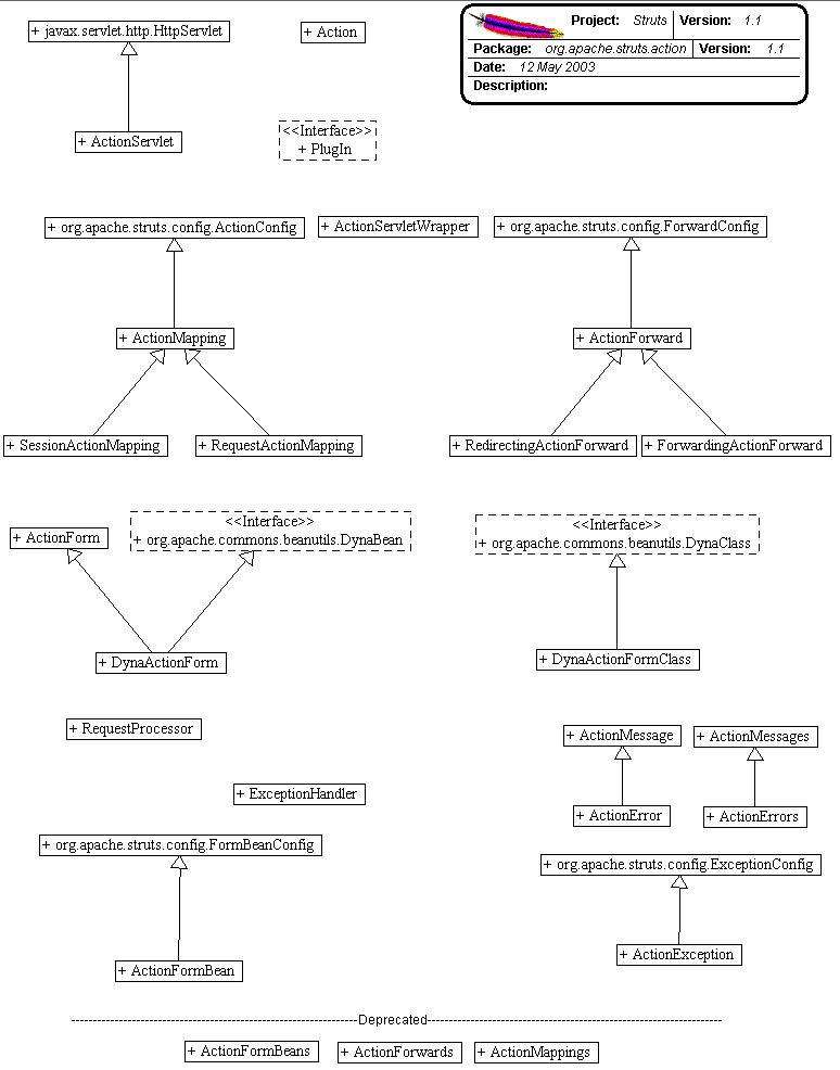
The action package is the core of the struts framework, providing the "Controller" aspect of a MVC model.

See:
          Description

Interface Summary
PlugIn A PlugIn is a configuration wrapper for a module-specific resource or service that needs to be notified about application startup and application shutdown events (corresponding to when the container calls init() and destroy() on the corresponding ActionServlet instance).
 

Class Summary
Action An Action is an adapter between the contents of an incoming HTTP request and the corresponding business logic that should be executed to process this request.
ActionError An encapsulation of an individual error message returned by the validate() method of an ActionForm, consisting of a message key (to be used to look up message text in an appropriate message resources database) plus up to four placeholder objects that can be used for parametric replacement in the message text.
ActionErrors A class that encapsulates the error messages being reported by the validate() method of an ActionForm.
ActionException Deprecated. Replaced by org.apache.struts.config.ExceptionConfig
ActionForm An ActionForm is a JavaBean optionally associated with one or more ActionMappings.
ActionFormBean An ActionFormBean is the definition of a form bean that is loaded from a <form-bean> element in the Struts configuration file.
ActionFormBeans Deprecated. Replaced by collection of FormBeanConfig instances in ModuleConfig
ActionForward An ActionForward represents a destination to which the controller servlet, ActionServlet, might be directed to perform a RequestDispatcher.forward() or HttpServletResponse.sendRedirect() to, as a result of processing activities of an Action class.
ActionForwards Deprecated. Replaced by collection of ForwardConfig instances in ModuleConfig and ActionConfig
ActionMapping An ActionMapping represents the information that the controller servlet, ActionServlet, knows about the mapping of a particular request to an instance of a particular action class.
ActionMappings Deprecated. Replaced by collection of ActionConfig instances in ModuleConfig
ActionMessage An encapsulation of an individual message returned by the validate() method of an ActionForm, consisting of a message key (to be used to look up message text in an appropriate message resources database) plus up to four placeholder objects that can be used for parametric replacement in the message text.
ActionMessages A class that encapsulates messages.
ActionServlet ActionServlet represents the "controller" in the Model-View-Controller (MVC) design pattern for web applications that is commonly known as "Model 2".
ActionServletWrapper Provide a wrapper around an ActionServlet to expose only those methods needed by other objects.
DynaActionForm Specialized subclass of ActionForm that allows the creation of form beans with dynamic sets of properties, without requiring the developer to create a Java class for each type of form bean.
DynaActionFormClass Implementation of DynaClass for DynaActionForm classes that allow developers to define ActionForms without having to individually code all of the classes.
ExceptionHandler An ExceptionHandler is configured in the Struts configuration file to handle a specific type of exception thrown by an Action's execute method.
ForwardingActionForward A subclass of ActionForward that defaults the redirect attribute to false.
RedirectingActionForward A subclass of ActionForward that defaults the redirect attribute to true.
RequestActionMapping Subclass of ActionMapping that defaults the form bean scope to request.
RequestProcessor RequestProcessor contains the processing logic that the Struts controller servlet performs as it receives each servlet request from the container.
SessionActionMapping Subclass of ActionMapping that defaults the form bean scope to session.
 

Package org.apache.struts.action Description

The action package is the core of the struts framework, providing the "Controller" aspect of a MVC model.



Action Package UML

Package Specification

##### FILL IN ANY SPECS NEEDED BY JAVA COMPATIBILITY KIT #####

Related Documentation

For overviews, tutorials, examples, guides, and tool documentation, please see:



Copyright © 2000-2003 - Apache Software Foundation