package info
(click to toggle)
Folder: developers
| .. (parent) | ||||
| - | rw-r--r-- | 8,368 | api.md | |
| - | rw-r--r-- | 4,847 | axes.md | |
| - | rw-r--r-- | 4,763 | charts.md | |
| - | rw-r--r-- | 6,706 | contributing.md | |
| - | rw-r--r-- | 18,626 | destroy_flowchart.png | |
| - | rw-r--r-- | 38,182 | event_flowchart.png | |
| - | rw-r--r-- | 1,626 | index.md | |
| - | rw-r--r-- | 25,160 | init_flowchart.png | |
| - | rw-r--r-- | 10,412 | plugin_flowcharts.drawio | |
| - | rw-r--r-- | 5,751 | plugins.md | |
| - | rw-r--r-- | 1,102 | publishing.md | |
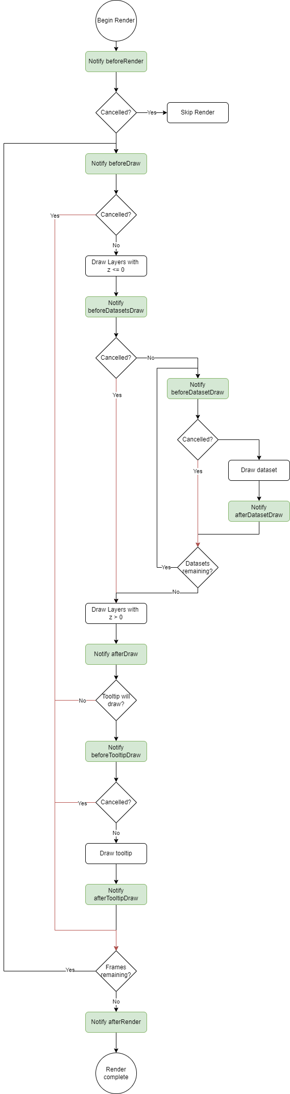
| - | rw-r--r-- | 102,359 | render_flowchart.png | |
| - | rw-r--r-- | 58,555 | scale_flowchart.png | |
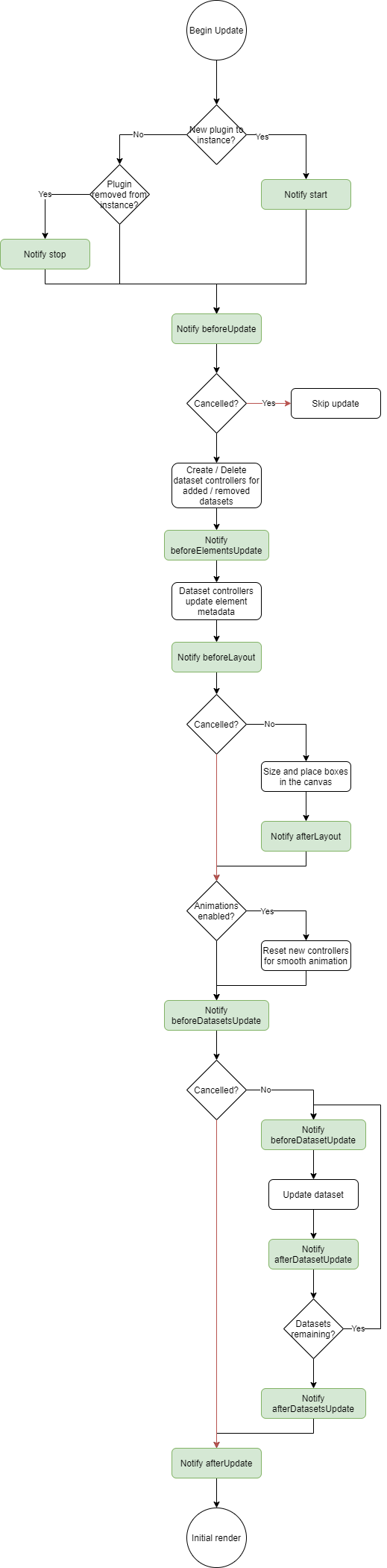
| - | rw-r--r-- | 97,217 | update_flowchart.png | |
| - | rw-r--r-- | 2,876 | updates.md |
