package info
(click to toggle)
wxwidgets2.8 2.8.10.1-3
- links: PTS, VCS
- area: main
- in suites: squeeze
- size: 239,052 kB
- ctags: 289,550
- sloc: cpp: 1,838,857; xml: 396,717; python: 282,506; ansic: 126,171; makefile: 51,406; sh: 14,581; asm: 299; sql: 258; lex: 194; perl: 139; yacc: 128; pascal: 95; php: 39; lisp: 38; tcl: 24; haskell: 20; java: 18; cs: 18; erlang: 17; ruby: 16; ada: 9; ml: 9; csh: 9
Folder: wx
![]() |
.. (parent) | |||
![]() |
- | rw-r--r-- | 616 | Makefile |
![]() |
- | rw-r--r-- | 8,084 | aboutdlginfo.tex |
![]() |
- | rw-r--r-- | 5,378 | accel.tex |
![]() |
- | rw-r--r-- | 15,703 | accessible.tex |
![]() |
- | rw-r--r-- | 2,186 | activevt.tex |
![]() |
- | rw-r--r-- | 7,185 | activexcontainer.tex |
![]() |
- | rw-r--r-- | 2,400 | activexevt.tex |
![]() |
- | rw-r--r-- | 42,718 | alignv.bmp |
![]() |
- | rw-r--r-- | 3,731 | alignv.gif |
![]() |
- | rw-r--r-- | 6,493 | animatctrl.tex |
![]() |
- | rw-r--r-- | 4,139 | animation.tex |
![]() |
- | rw-r--r-- | 24,870 | app.tex |
![]() |
- | rw-r--r-- | 4,529 | apptraits.tex |
![]() |
- | rw-r--r-- | 17,418 | arc.tex |
![]() |
- | rw-r--r-- | 25,520 | archive.tex |
![]() |
- | rw-r--r-- | 27,846 | array.tex |
![]() |
- | rw-r--r-- | 11,326 | arrstrng.tex |
![]() |
- | rw-r--r-- | 8,765 | artprov.tex |
![]() |
- | rw-r--r-- | 6,293 | auidockart.tex |
![]() |
- | rw-r--r-- | 14,010 | auimanager.tex |
![]() |
- | rw-r--r-- | 9,813 | auinotebook.tex |
![]() |
- | rw-r--r-- | 16,771 | auipaneinfo.tex |
![]() |
- | rw-r--r-- | 3,421 | auitabart.tex |
![]() |
- | rw-r--r-- | 7,901 | autoobj.tex |
![]() |
- | rw-r--r-- | 978 | back.gif |
![]() |
- | rw-r--r-- | 8,362 | backwardcompat.tex |
![]() |
- | rw-r--r-- | 10,220 | bbutton.tex |
![]() |
- | rw-r--r-- | 18,976 | bitmap.tex |
![]() |
- | rw-r--r-- | 7,269 | bitmapcombobox.tex |
![]() |
- | rw-r--r-- | 2,207 | bmpdatob.tex |
![]() |
- | rw-r--r-- | 4,932 | bmphand.tex |
![]() |
- | rw-r--r-- | 32,383 | body.tex |
![]() |
- | rw-r--r-- | 46,318 | border.bmp |
![]() |
- | rw-r--r-- | 6,174 | border.gif |
![]() |
- | rw-r--r-- | 1,584 | boxsizer.tex |
![]() |
- | rw-r--r-- | 12,173 | brush.tex |
![]() |
- | rw-r--r-- | 8,408 | bufferdc.tex |
![]() |
- | rw-r--r-- | 198 | bullet.bmp |
![]() |
- | rw-r--r-- | 1,250 | busycurs.tex |
![]() |
- | rw-r--r-- | 1,796 | busyinfo.tex |
![]() |
- | rw-r--r-- | 5,543 | button.tex |
![]() |
- | rw-r--r-- | 2,082 | calclevt.tex |
![]() |
- | rw-r--r-- | 16,994 | calctrl.tex |
![]() |
- | rw-r--r-- | 4,943 | caret.tex |
![]() |
- | rw-r--r-- | 44,363 | category.tex |
![]() |
- | rw-r--r-- | 5,858 | checkbox.tex |
![]() |
- | rw-r--r-- | 4,295 | checklst.tex |
![]() |
- | rw-r--r-- | 1,629 | chfocevt.tex |
![]() |
- | rw-r--r-- | 5,370 | choice.tex |
![]() |
- | rw-r--r-- | 2,154 | choicebk.tex |
![]() |
- | rw-r--r-- | 2,728 | clasinfo.tex |
![]() |
- | rw-r--r-- | 9,227 | classes.tex |
![]() |
- | rw-r--r-- | 3,800 | clientdat.tex |
![]() |
- | rw-r--r-- | 1,072 | clientdc.tex |
![]() |
- | rw-r--r-- | 5,164 | clipbrd.tex |
![]() |
- | rw-r--r-- | 2,887 | clipevent.tex |
![]() |
- | rw-r--r-- | 3,768 | closeevt.tex |
![]() |
- | rw-r--r-- | 6,228 | clrpicker.tex |
![]() |
- | rw-r--r-- | 9,346 | cmdevent.tex |
![]() |
- | rw-r--r-- | 19,814 | cmdlpars.tex |
![]() |
- | rw-r--r-- | 5,767 | cmdproc.tex |
![]() |
- | rw-r--r-- | 2,495 | cntxtevt.tex |
![]() |
- | rw-r--r-- | 7,248 | collpane.tex |
![]() |
- | rw-r--r-- | 1,939 | colordlg.tex |
![]() |
- | rw-r--r-- | 11,620 | colour.tex |
![]() |
- | rw-r--r-- | 10,965 | combobox.tex |
![]() |
- | rw-r--r-- | 23,086 | comboctrl.tex |
![]() |
- | rw-r--r-- | 5,335 | combopopup.tex |
![]() |
- | rw-r--r-- | 2,998 | command.tex |
![]() |
- | rw-r--r-- | 6,714 | conditn.tex |
![]() |
- | rw-r--r-- | 30,088 | config.tex |
![]() |
- | rw-r--r-- | 331 | constant.tex |
![]() |
- | rw-r--r-- | 120,118 | cont.bmp |
![]() |
- | rw-r--r-- | 25,514 | cont.gif |
![]() |
- | rw-r--r-- | 107,254 | contbox.bmp |
![]() |
- | rw-r--r-- | 10,175 | contbox.gif |
![]() |
- | rw-r--r-- | 996 | contents.gif |
![]() |
- | rw-r--r-- | 1,817 | control.tex |
![]() |
- | rw-r--r-- | 1,644 | countstr.tex |
![]() |
- | rw-r--r-- | 10,507 | cppconst.tex |
![]() |
- | rw-r--r-- | 1,092 | createevt.tex |
![]() |
- | rw-r--r-- | 2,014 | critsect.tex |
![]() |
- | rw-r--r-- | 1,622 | crtslock.tex |
![]() |
- | rw-r--r-- | 2,094 | csconv.tex |
![]() |
- | rw-r--r-- | 4,535 | cshelp.tex |
![]() |
- | rw-r--r-- | 12,121 | ctrlsub.tex |
![]() |
- | rw-r--r-- | 10,068 | cursor.tex |
![]() |
- | rw-r--r-- | 4,167 | custdobj.tex |
![]() |
- | rw-r--r-- | 7,308 | database.tex |
![]() |
- | rw-r--r-- | 4,784 | dataform.tex |
![]() |
- | rw-r--r-- | 8,801 | dataobj.tex |
![]() |
- | rw-r--r-- | 4,217 | dataviewcolumn.tex |
![]() |
- | rw-r--r-- | 9,582 | dataviewctrl.tex |
![]() |
- | rw-r--r-- | 2,276 | dataviewevent.tex |
![]() |
- | rw-r--r-- | 2,794 | dataviewlistmodelnotifier.tex |
![]() |
- | rw-r--r-- | 10,105 | dataviewmodel.tex |
![]() |
- | rw-r--r-- | 8,315 | dataviewrenderer.tex |
![]() |
- | rw-r--r-- | 7,009 | datectrl.tex |
![]() |
- | rw-r--r-- | 1,238 | dateevt.tex |
![]() |
- | rw-r--r-- | 9,525 | datespan.tex |
![]() |
- | rw-r--r-- | 55,520 | datetime.tex |
![]() |
- | rw-r--r-- | 5,151 | datistrm.tex |
![]() |
- | rw-r--r-- | 4,868 | datostrm.tex |
![]() |
- | rw-r--r-- | 170,684 | db.tex |
![]() |
- | rw-r--r-- | 42,706 | dc.tex |
![]() |
- | rw-r--r-- | 1,893 | dcclipper.tex |
![]() |
- | rw-r--r-- | 2,875 | ddeclint.tex |
![]() |
- | rw-r--r-- | 8,864 | ddeconn.tex |
![]() |
- | rw-r--r-- | 1,779 | ddeservr.tex |
![]() |
- | rw-r--r-- | 8,991 | debugcxt.tex |
![]() |
- | rw-r--r-- | 8,957 | debugrpt.tex |
![]() |
- | rw-r--r-- | 2,084 | debugrptpvw.tex |
![]() |
- | rw-r--r-- | 1,351 | debugrptpvwstd.tex |
![]() |
- | rw-r--r-- | 2,084 | debugrptup.tex |
![]() |
- | rw-r--r-- | 1,312 | debugrptz.tex |
![]() |
- | rw-r--r-- | 2,874 | delgrend.tex |
![]() |
- | rw-r--r-- | 16,502 | descent.bmp |
![]() |
- | rw-r--r-- | 4,081 | descent.gif |
![]() |
- | rw-r--r-- | 1,895 | destroyevt.tex |
![]() |
- | rw-r--r-- | 3,585 | dgramsocket.tex |
![]() |
- | rw-r--r-- | 1,539 | dialevt.tex |
![]() |
- | rw-r--r-- | 17,952 | dialog.tex |
![]() |
- | rw-r--r-- | 8,274 | dialup.tex |
![]() |
- | rw-r--r-- | 7,871 | dir.tex |
![]() |
- | rw-r--r-- | 6,577 | dirctrl.tex |
![]() |
- | rw-r--r-- | 3,180 | dirdlg.tex |
![]() |
- | rw-r--r-- | 5,233 | dirpicker.tex |
![]() |
- | rw-r--r-- | 3,359 | dirtrav.tex |
![]() |
- | rw-r--r-- | 4,558 | display.tex |
![]() |
- | rw-r--r-- | 5,049 | dllload.tex |
![]() |
- | rw-r--r-- | 2,662 | dobjcomp.tex |
![]() |
- | rw-r--r-- | 3,843 | dobjsmpl.tex |
![]() |
- | rw-r--r-- | 2,879 | docchfrm.tex |
![]() |
- | rw-r--r-- | 16,867 | docmanag.tex |
![]() |
- | rw-r--r-- | 3,010 | docmdich.tex |
![]() |
- | rw-r--r-- | 2,564 | docmdipr.tex |
![]() |
- | rw-r--r-- | 2,721 | docprfrm.tex |
![]() |
- | rw-r--r-- | 9,674 | doctempl.tex |
![]() |
- | rw-r--r-- | 13,444 | document.tex |
![]() |
- | rw-r--r-- | 9,269 | dragimag.tex |
![]() |
- | rw-r--r-- | 2,279 | dropevt.tex |
![]() |
- | rw-r--r-- | 4,879 | dropsrc.tex |
![]() |
- | rw-r--r-- | 5,199 | droptrgt.tex |
![]() |
- | rw-r--r-- | 9,027 | dynlib.tex |
![]() |
- | rw-r--r-- | 7,304 | encconv.tex |
![]() |
- | rw-r--r-- | 1,770 | eraseevt.tex |
![]() |
- | rw-r--r-- | 6,386 | event.tex |
![]() |
- | rw-r--r-- | 15,268 | evthand.tex |
![]() |
- | rw-r--r-- | 17,379 | expr.tex |
![]() |
- | rw-r--r-- | 7,853 | fdrepdlg.tex |
![]() |
- | rw-r--r-- | 7,529 | ffile.tex |
![]() |
- | rw-r--r-- | 4,505 | ffilestr.tex |
![]() |
- | rw-r--r-- | 1,736 | fildatob.tex |
![]() |
- | rw-r--r-- | 1,693 | fildrptg.tex |
![]() |
- | rw-r--r-- | 11,388 | file.tex |
![]() |
- | rw-r--r-- | 2,605 | fileconf.tex |
![]() |
- | rw-r--r-- | 8,330 | filedlg.tex |
![]() |
- | rw-r--r-- | 5,186 | filehist.tex |
![]() |
- | rw-r--r-- | 1,635 | fileistr.tex |
![]() |
- | rw-r--r-- | 38,778 | filename.tex |
![]() |
- | rw-r--r-- | 1,848 | fileostr.tex |
![]() |
- | rw-r--r-- | 7,641 | filepicker.tex |
![]() |
- | rw-r--r-- | 730 | filestrm.tex |
![]() |
- | rw-r--r-- | 5,992 | filesys.tex |
![]() |
- | rw-r--r-- | 5,135 | filesysh.tex |
![]() |
- | rw-r--r-- | 9,932 | filetype.tex |
![]() |
- | rw-r--r-- | 6,351 | flexsizr.tex |
![]() |
- | rw-r--r-- | 6,161 | fltfactory.tex |
![]() |
- | rw-r--r-- | 1,367 | fltinstr.tex |
![]() |
- | rw-r--r-- | 1,363 | fltoutst.tex |
![]() |
- | rw-r--r-- | 1,574 | focusevt.tex |
![]() |
- | rw-r--r-- | 20,508 | font.tex |
![]() |
- | rw-r--r-- | 5,946 | fontdlg.tex |
![]() |
- | rw-r--r-- | 4,565 | fontenum.tex |
![]() |
- | rw-r--r-- | 1,460 | fontlist.tex |
![]() |
- | rw-r--r-- | 8,706 | fontmap.tex |
![]() |
- | rw-r--r-- | 7,406 | fontpicker.tex |
![]() |
- | rw-r--r-- | 959 | forward.gif |
![]() |
- | rw-r--r-- | 19,417 | frame.tex |
![]() |
- | rw-r--r-- | 3,701 | fs.tex |
![]() |
- | rw-r--r-- | 3,901 | fs_mem.tex |
![]() |
- | rw-r--r-- | 4,566 | fsfile.tex |
![]() |
- | rw-r--r-- | 12,010 | ftp.tex |
![]() |
- | rw-r--r-- | 155,688 | function.tex |
![]() |
- | rw-r--r-- | 6,178 | gauge.tex |
![]() |
- | rw-r--r-- | 1,484 | gbposition.tex |
![]() |
- | rw-r--r-- | 3,234 | gbsizeritem.tex |
![]() |
- | rw-r--r-- | 1,503 | gbspan.tex |
![]() |
- | rw-r--r-- | 809 | gdiobj.tex |
![]() |
- | rw-r--r-- | 10,049 | glcanvas.tex |
![]() |
- | rw-r--r-- | 2,656 | glcontext.tex |
![]() |
- | rw-r--r-- | 992 | graphicsbrush.tex |
![]() |
- | rw-r--r-- | 11,304 | graphicscontext.tex |
![]() |
- | rw-r--r-- | 953 | graphicsfont.tex |
![]() |
- | rw-r--r-- | 3,788 | graphicsmatrix.tex |
![]() |
- | rw-r--r-- | 1,393 | graphicsobject.tex |
![]() |
- | rw-r--r-- | 6,195 | graphicspath.tex |
![]() |
- | rw-r--r-- | 974 | graphicspen.tex |
![]() |
- | rw-r--r-- | 4,751 | graphicsrenderer.tex |
![]() |
- | rw-r--r-- | 65,494 | grid.tex |
![]() |
- | rw-r--r-- | 68,518 | grid1.bmp |
![]() |
- | rw-r--r-- | 35,517 | grid1.eps |
![]() |
- | rw-r--r-- | 90,841 | grid1.gif |
![]() |
- | rw-r--r-- | 4,756 | gridattr.tex |
![]() |
- | rw-r--r-- | 6,335 | gridbagsizer.tex |
![]() |
- | rw-r--r-- | 10,623 | gridedit.tex |
![]() |
- | rw-r--r-- | 4,316 | gridevt.inc |
![]() |
- | rw-r--r-- | 10,556 | gridevt.tex |
![]() |
- | rw-r--r-- | 6,276 | gridrend.tex |
![]() |
- | rw-r--r-- | 2,328 | gridsizr.tex |
![]() |
- | rw-r--r-- | 7,013 | gridtbl.tex |
![]() |
- | rw-r--r-- | 1,428 | gridwork.tex |
![]() |
- | rw-r--r-- | 4,626 | hash.tex |
![]() |
- | rw-r--r-- | 8,264 | hashmap.tex |
![]() |
- | rw-r--r-- | 6,981 | hashset.tex |
![]() |
- | rw-r--r-- | 32,886 | hello.bmp |
![]() |
- | rw-r--r-- | 3,304 | hello.gif |
![]() |
- | rw-r--r-- | 3,517 | helpevt.tex |
![]() |
- | rw-r--r-- | 11,988 | helpinst.tex |
![]() |
- | rw-r--r-- | 4,358 | helpprov.tex |
![]() |
- | rw-r--r-- | 2,021 | hprovcnt.tex |
![]() |
- | rw-r--r-- | 680 | hprovsmp.tex |
![]() |
- | rw-r--r-- | 10,075 | htcell.tex |
![]() |
- | rw-r--r-- | 863 | htcolor.tex |
![]() |
- | rw-r--r-- | 8,422 | htcontnr.tex |
![]() |
- | rw-r--r-- | 4,113 | htdcrend.tex |
![]() |
- | rw-r--r-- | 5,205 | hteasypr.tex |
![]() |
- | rw-r--r-- | 1,336 | htfilter.tex |
![]() |
- | rw-r--r-- | 10,756 | hthelpct.tex |
![]() |
- | rw-r--r-- | 2,340 | hthlpdat.tex |
![]() |
- | rw-r--r-- | 14,116 | hthlpfrm.tex |
![]() |
- | rw-r--r-- | 1,757 | htlnkinf.tex |
![]() |
- | rw-r--r-- | 2,803 | htmlcell.tex |
![]() |
- | rw-r--r-- | 439 | htmlfilt.tex |
![]() |
- | rw-r--r-- | 4,432 | htmlhand.tex |
![]() |
- | rw-r--r-- | 3,197 | htmlhlpf.tex |
![]() |
- | rw-r--r-- | 13,540 | htmllbox.tex |
![]() |
- | rw-r--r-- | 807 | htmlprn.tex |
![]() |
- | rw-r--r-- | 2,420 | htmlstrt.tex |
![]() |
- | rw-r--r-- | 3,553 | htmltags.tex |
![]() |
- | rw-r--r-- | 8,492 | htparser.tex |
![]() |
- | rw-r--r-- | 3,189 | htprint.tex |
![]() |
- | rw-r--r-- | 863 | htprintmacros.inc |
![]() |
- | rw-r--r-- | 5,642 | httag.tex |
![]() |
- | rw-r--r-- | 2,504 | httaghnd.tex |
![]() |
- | rw-r--r-- | 1,133 | httagmod.tex |
![]() |
- | rw-r--r-- | 2,797 | http.tex |
![]() |
- | rw-r--r-- | 1,127 | htwidget.tex |
![]() |
- | rw-r--r-- | 19,783 | htwindow.tex |
![]() |
- | rw-r--r-- | 877 | htwinhnd.tex |
![]() |
- | rw-r--r-- | 10,313 | htwinprs.tex |
![]() |
- | rw-r--r-- | 21,674 | hvscroll.tex |
![]() |
- | rw-r--r-- | 5,325 | hworld.tex |
![]() |
- | rw-r--r-- | 8,213 | hyperlink.tex |
![]() |
- | rw-r--r-- | 11,267 | icon.tex |
![]() |
- | rw-r--r-- | 2,088 | iconbndl.tex |
![]() |
- | rw-r--r-- | 1,678 | iconevt.tex |
![]() |
- | rw-r--r-- | 1,620 | iconloc.tex |
![]() |
- | rw-r--r-- | 4,513 | idleevt.tex |
![]() |
- | rw-r--r-- | 175 | ignore.txt |
![]() |
- | rw-r--r-- | 5,814 | ilayout.tex |
![]() |
- | rw-r--r-- | 50,981 | image.tex |
![]() |
- | rw-r--r-- | 6,489 | imaglist.tex |
![]() |
- | rw-r--r-- | 32,886 | indent.bmp |
![]() |
- | rw-r--r-- | 11,265 | indent.gif |
![]() |
- | rw-r--r-- | 1,011 | indlgevt.tex |
![]() |
- | rw-r--r-- | 4,724 | inputstr.tex |
![]() |
- | rw-r--r-- | 2,986 | ipaddr.tex |
![]() |
- | rw-r--r-- | 3,299 | ipcclint.tex |
![]() |
- | rw-r--r-- | 9,326 | ipcconn.tex |
![]() |
- | rw-r--r-- | 2,529 | ipcservr.tex |
![]() |
- | rw-r--r-- | 2,798 | ipvaddr.tex |
![]() |
- | rw-r--r-- | 3,924 | joyevent.tex |
![]() |
- | rw-r--r-- | 8,067 | joystick.tex |
![]() |
- | rw-r--r-- | 3,043 | keycode.tex |
![]() |
- | rw-r--r-- | 11,239 | keyevent.tex |
![]() |
- | rw-r--r-- | 967 | keymod.tex |
![]() |
- | rw-r--r-- | 9,740 | langcodes.tex |
![]() |
- | rw-r--r-- | 6,816 | layalgor.tex |
![]() |
- | rw-r--r-- | 3,457 | layout.tex |
![]() |
- | rw-r--r-- | 230,774 | libs.bmp |
![]() |
- | rw-r--r-- | 42,880 | libs.dia |
![]() |
- | rw-r--r-- | 11,600 | libs.gif |
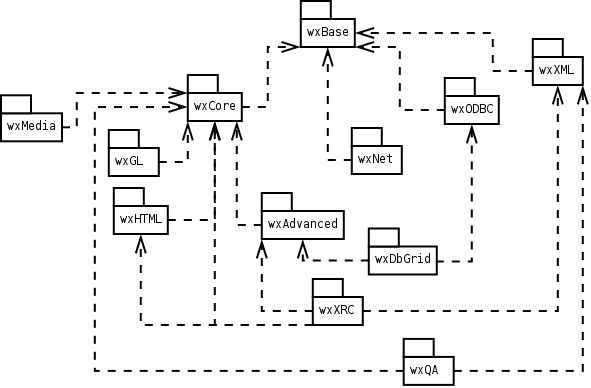
![]() |
- | rw-r--r-- | 4,461 | libs.tex |
![]() |
- | rw-r--r-- | 12,681 | list.tex |
![]() |
- | rw-r--r-- | 2,317 | listattr.tex |
![]() |
- | rw-r--r-- | 1,852 | listbook.tex |
![]() |
- | rw-r--r-- | 9,280 | listbox.tex |
![]() |
- | rw-r--r-- | 42,110 | listctrl.tex |
![]() |
- | rw-r--r-- | 5,556 | listevt.tex |
![]() |
- | rw-r--r-- | 6,136 | listitem.tex |
![]() |
- | rw-r--r-- | 4,211 | listview.tex |
![]() |
- | rw-r--r-- | 17,106 | locale.tex |
![]() |
- | rw-r--r-- | 26,378 | log.tex |
![]() |
- | rw-r--r-- | 6,841 | longlong.tex |
![]() |
- | rw-r--r-- | 165 | ltx.tex |
![]() |
- | rw-r--r-- | 10 | manual.ist |
![]() |
- | rw-r--r-- | 31,947 | manual.tex |
![]() |
- | rw-r--r-- | 31,835 | manual2e.tex |
![]() |
- | rw-r--r-- | 2,673 | mask.tex |
![]() |
- | rw-r--r-- | 1,398 | maxzevt.tex |
![]() |
- | rw-r--r-- | 1,920 | mbcnvfil.tex |
![]() |
- | rw-r--r-- | 1,066 | mbcnvut7.tex |
![]() |
- | rw-r--r-- | 2,016 | mbcnvut8.tex |
![]() |
- | rw-r--r-- | 2,656 | mbcnvutf.tex |
![]() |
- | rw-r--r-- | 10,964 | mbconv.tex |
![]() |
- | rw-r--r-- | 3,333 | mcaptevt.tex |
![]() |
- | rw-r--r-- | 21,828 | mdi.tex |
![]() |
- | rw-r--r-- | 16,600 | mediactrl.tex |
![]() |
- | rw-r--r-- | 1,822 | mediaevt.tex |
![]() |
- | rw-r--r-- | 4,092 | membuf.tex |
![]() |
- | rw-r--r-- | 3,252 | memorydc.tex |
![]() |
- | rw-r--r-- | 35,688 | menu.tex |
![]() |
- | rw-r--r-- | 2,481 | menuevt.tex |
![]() |
- | rw-r--r-- | 11,795 | menuitem.tex |
![]() |
- | rw-r--r-- | 4,150 | metafile.tex |
![]() |
- | rw-r--r-- | 7,275 | mimetype.tex |
![]() |
- | rw-r--r-- | 4,249 | minifram.tex |
![]() |
- | rw-r--r-- | 1,113 | minimald.tex |
![]() |
- | rw-r--r-- | 1,429 | mirrordc.tex |
![]() |
- | rw-r--r-- | 3,006 | mltchdlg.tex |
![]() |
- | rw-r--r-- | 2,914 | module.tex |
![]() |
- | rw-r--r-- | 15,189 | mouseevt.tex |
![]() |
- | rw-r--r-- | 1,060 | moveevt.tex |
![]() |
- | rw-r--r-- | 2,474 | msgdlg.tex |
![]() |
- | rw-r--r-- | 4,506 | mutex.tex |
![]() |
- | rw-r--r-- | 1,315 | mutexlck.tex |
![]() |
- | rw-r--r-- | 1,413 | nbsizer.tex |
![]() |
- | rw-r--r-- | 2,106 | node.tex |
![]() |
- | rw-r--r-- | 13,128 | notebook.tex |
![]() |
- | rw-r--r-- | 647 | noteevt.inc |
![]() |
- | rw-r--r-- | 3,037 | noteevt.tex |
![]() |
- | rw-r--r-- | 1,971 | notifevt.tex |
![]() |
- | rw-r--r-- | 7,749 | object.tex |
![]() |
- | rw-r--r-- | 8,519 | odcbox.tex |
![]() |
- | rw-r--r-- | 3,180 | outptstr.tex |
![]() |
- | rw-r--r-- | 11,404 | pagedlg.tex |
![]() |
- | rw-r--r-- | 1,333 | paintdc.tex |
![]() |
- | rw-r--r-- | 2,615 | paintevt.tex |
![]() |
- | rw-r--r-- | 5,127 | palette.tex |
![]() |
- | rw-r--r-- | 4,802 | panel.tex |
![]() |
- | rw-r--r-- | 2,522 | pantabv.tex |
![]() |
- | rw-r--r-- | 1,527 | passdlg.tex |
![]() |
- | rw-r--r-- | 3,791 | pathlist.tex |
![]() |
- | rw-r--r-- | 12,931 | pen.tex |
![]() |
- | rw-r--r-- | 5,310 | pickerbase.tex |
![]() |
- | rw-r--r-- | 15,670 | platinfo.tex |
![]() |
- | rw-r--r-- | 2,043 | point.tex |
![]() |
- | rw-r--r-- | 21,218 | porting.tex |
![]() |
- | rw-r--r-- | 688 | portnote.tex |
![]() |
- | rw-r--r-- | 1,783 | postscpt.tex |
![]() |
- | rw-r--r-- | 2,527 | powerevt.tex |
![]() |
- | rw-r--r-- | 6,241 | prevwin.tex |
![]() |
- | rw-r--r-- | 48,689 | print.tex |
![]() |
- | rw-r--r-- | 9,830 | process.tex |
![]() |
- | rw-r--r-- | 1,467 | procevt.tex |
![]() |
- | rw-r--r-- | 5,081 | progdlg.tex |
![]() |
- | rw-r--r-- | 6,269 | propdlg.tex |
![]() |
- | rw-r--r-- | 3,636 | protocol.tex |
![]() |
- | rw-r--r-- | 17,381 | psbox.tex |
![]() |
- | rw-r--r-- | 2,220 | quantize.tex |
![]() |
- | rw-r--r-- | 5,235 | query.tex |
![]() |
- | rw-r--r-- | 4,025 | qylayevt.tex |
![]() |
- | rw-r--r-- | 13,473 | radiobox.tex |
![]() |
- | rw-r--r-- | 4,193 | radiobut.tex |
![]() |
- | rw-r--r-- | 32,728 | re_syntax.tex |
![]() |
- | rw-r--r-- | 668 | realpoin.tex |
![]() |
- | rw-r--r-- | 3,451 | recguard.tex |
![]() |
- | rw-r--r-- | 17,213 | recrdset.tex |
![]() |
- | rw-r--r-- | 9,661 | rect.tex |
![]() |
- | rw-r--r-- | 2,845 | referenc.tex |
![]() |
- | rw-r--r-- | 1,722 | refs.bib |
![]() |
- | rw-r--r-- | 8,583 | regex.tex |
![]() |
- | rw-r--r-- | 11,549 | region.tex |
![]() |
- | rw-r--r-- | 6,947 | regkey.tex |
![]() |
- | rw-r--r-- | 12,070 | renderer.tex |
![]() |
- | rw-r--r-- | 2,140 | rendver.tex |
![]() |
- | rw-r--r-- | 32,534 | richtextattr.tex |
![]() |
- | rw-r--r-- | 34,668 | richtextbuffer.tex |
![]() |
- | rw-r--r-- | 940 | richtextcharacterstyledefinition.tex |
![]() |
- | rw-r--r-- | 351,054 | richtextctrl.bmp |
![]() |
- | rw-r--r-- | 34,130 | richtextctrl.gif |
![]() |
- | rw-r--r-- | 56,746 | richtextctrl.tex |
![]() |
- | rw-r--r-- | 6,988 | richtextevent.tex |
![]() |
- | rw-r--r-- | 5,275 | richtextfilehandler.tex |
![]() |
- | rw-r--r-- | 10,467 | richtextformattingdialog.tex |
![]() |
- | rw-r--r-- | 6,969 | richtextheaderfooterdata.tex |
![]() |
- | rw-r--r-- | 5,921 | richtexthtmlhandler.tex |
![]() |
- | rw-r--r-- | 5,020 | richtextliststyledefinition.tex |
![]() |
- | rw-r--r-- | 20,326 | richtextoverview.tex |
![]() |
- | rw-r--r-- | 1,406 | richtextparagraphstyledefinition.tex |
![]() |
- | rw-r--r-- | 6,964 | richtextprinting.tex |
![]() |
- | rw-r--r-- | 3,049 | richtextprintout.tex |
![]() |
- | rw-r--r-- | 4,014 | richtextrange.tex |
![]() |
- | rw-r--r-- | 2,667 | richtextstyledefinition.tex |
![]() |
- | rw-r--r-- | 11,377 | richtextstylelistbox.tex |
![]() |
- | rw-r--r-- | 7,077 | richtextstyleorganiserdialog.tex |
![]() |
- | rw-r--r-- | 5,788 | richtextstylesheet.tex |
![]() |
- | rw-r--r-- | 4,134 | richtextxmlhandler.tex |
![]() |
- | rw-r--r-- | 3,123 | sashevt.tex |
![]() |
- | rw-r--r-- | 6,411 | sashlayw.tex |
![]() |
- | rw-r--r-- | 6,598 | sashwin.tex |
![]() |
- | rw-r--r-- | 1,503 | sbsizer.tex |
![]() |
- | rw-r--r-- | 1,186 | sckaddr.tex |
![]() |
- | rw-r--r-- | 3,202 | scpdarry.tex |
![]() |
- | rw-r--r-- | 6,447 | scpdptr.tex |
![]() |
- | rw-r--r-- | 2,277 | screendc.tex |
![]() |
- | rw-r--r-- | 2,543 | scrlwevt.tex |
![]() |
- | rw-r--r-- | 9,465 | scrolbar.tex |
![]() |
- | rw-r--r-- | 3,587 | scrolevt.inc |
![]() |
- | rw-r--r-- | 1,841 | scrolevt.tex |
![]() |
- | rw-r--r-- | 17,905 | scrolwin.tex |
![]() |
- | rw-r--r-- | 4,676 | semaphor.tex |
![]() |
- | rw-r--r-- | 2,253 | setcursorevt.tex |
![]() |
- | rw-r--r-- | 10,046 | settings.tex |
![]() |
- | rw-r--r-- | 70 | setup.tex |
![]() |
- | rw-r--r-- | 1,140 | sistream.tex |
![]() |
- | rw-r--r-- | 5,633 | size.tex |
![]() |
- | rw-r--r-- | 2,130 | sizeevt.tex |
![]() |
- | rw-r--r-- | 30,108 | sizer.tex |
![]() |
- | rw-r--r-- | 2,318 | sizer00.bmp |
![]() |
- | rw-r--r-- | 39,011 | sizer00.eps |
![]() |
- | rw-r--r-- | 545 | sizer00.gif |
![]() |
- | rw-r--r-- | 3,238 | sizer01.bmp |
![]() |
- | rw-r--r-- | 47,650 | sizer01.eps |
![]() |
- | rw-r--r-- | 677 | sizer01.gif |
![]() |
- | rw-r--r-- | 4,038 | sizer02.bmp |
![]() |
- | rw-r--r-- | 56,095 | sizer02.eps |
![]() |
- | rw-r--r-- | 737 | sizer02.gif |
![]() |
- | rw-r--r-- | 3,342 | sizer03.bmp |
![]() |
- | rw-r--r-- | 50,594 | sizer03.eps |
![]() |
- | rw-r--r-- | 772 | sizer03.gif |
![]() |
- | rw-r--r-- | 7,670 | sizer04.bmp |
![]() |
- | rw-r--r-- | 96,601 | sizer04.eps |
![]() |
- | rw-r--r-- | 1,521 | sizer04.gif |
![]() |
- | rw-r--r-- | 3,238 | sizer05.bmp |
![]() |
- | rw-r--r-- | 47,981 | sizer05.eps |
![]() |
- | rw-r--r-- | 695 | sizer05.gif |
![]() |
- | rw-r--r-- | 18,526 | sizer06.bmp |
![]() |
- | rw-r--r-- | 193,410 | sizer06.eps |
![]() |
- | rw-r--r-- | 2,181 | sizer06.gif |
![]() |
- | rw-r--r-- | 9,862 | sizer07.bmp |
![]() |
- | rw-r--r-- | 105,335 | sizer07.eps |
![]() |
- | rw-r--r-- | 1,175 | sizer07.gif |
![]() |
- | rw-r--r-- | 6,566 | sizer08.bmp |
![]() |
- | rw-r--r-- | 82,010 | sizer08.eps |
![]() |
- | rw-r--r-- | 1,130 | sizer08.gif |
![]() |
- | rw-r--r-- | 13,798 | sizer09.bmp |
![]() |
- | rw-r--r-- | 146,360 | sizer09.eps |
![]() |
- | rw-r--r-- | 1,468 | sizer09.gif |
![]() |
- | rw-r--r-- | 17,814 | sizer10.bmp |
![]() |
- | rw-r--r-- | 190,202 | sizer10.eps |
![]() |
- | rw-r--r-- | 1,965 | sizer10.gif |
![]() |
- | rw-r--r-- | 12,790 | sizer11.bmp |
![]() |
- | rw-r--r-- | 144,258 | sizer11.eps |
![]() |
- | rw-r--r-- | 1,662 | sizer11.gif |
![]() |
- | rw-r--r-- | 6,657 | sizeritem.tex |
![]() |
- | rw-r--r-- | 9,161 | slider.tex |
![]() |
- | rw-r--r-- | 3,822 | sngchdlg.tex |
![]() |
- | rw-r--r-- | 4,700 | snglinst.tex |
![]() |
- | rw-r--r-- | 39,897 | socket.tex |
![]() |
- | rw-r--r-- | 4,903 | socksrv.tex |
![]() |
- | rw-r--r-- | 1,831 | sostream.tex |
![]() |
- | rw-r--r-- | 3,289 | sound.tex |
![]() |
- | rw-r--r-- | 4,703 | spinbutt.tex |
![]() |
- | rw-r--r-- | 4,887 | spinctrl.tex |
![]() |
- | rw-r--r-- | 1,242 | spinevt.inc |
![]() |
- | rw-r--r-- | 1,546 | spinevt.tex |
![]() |
- | rw-r--r-- | 2,711 | splash.tex |
![]() |
- | rw-r--r-- | 4,353 | splitevt.tex |
![]() |
- | rw-r--r-- | 1,435 | splitpar.tex |
![]() |
- | rw-r--r-- | 56,958 | splitter.bmp |
![]() |
- | rw-r--r-- | 677,524 | splitter.eps |
![]() |
- | rw-r--r-- | 5,272 | splitter.gif |
![]() |
- | rw-r--r-- | 17,654 | splitter.tex |
![]() |
- | rw-r--r-- | 5,559 | srchctrl.tex |
![]() |
- | rw-r--r-- | 3,417 | stackframe.tex |
![]() |
- | rw-r--r-- | 3,873 | stackwalker.tex |
![]() |
- | rw-r--r-- | 3,853 | statbmp.tex |
![]() |
- | rw-r--r-- | 2,854 | statbox.tex |
![]() |
- | rw-r--r-- | 2,703 | statline.tex |
![]() |
- | rw-r--r-- | 3,540 | stattext.tex |
![]() |
- | rw-r--r-- | 8,541 | statusbr.tex |
![]() |
- | rw-r--r-- | 3,141 | stdbtnsz.tex |
![]() |
- | rw-r--r-- | 3,137 | stdevtid.tex |
![]() |
- | rw-r--r-- | 10,317 | stdpaths.tex |
![]() |
- | rw-r--r-- | 2,474 | stockitems.tex |
![]() |
- | rw-r--r-- | 1,920 | stopwtch.tex |
![]() |
- | rw-r--r-- | 856 | strcldat.tex |
![]() |
- | rw-r--r-- | 10,159 | stream.tex |
![]() |
- | rw-r--r-- | 3,606 | strmbase.tex |
![]() |
- | rw-r--r-- | 2,698 | strmbfrd.tex |
![]() |
- | rw-r--r-- | 3,287 | strmmem.tex |
![]() |
- | rw-r--r-- | 2,180 | strmsock.tex |
![]() |
- | rw-r--r-- | 5,498 | strmzlib.tex |
![]() |
- | rw-r--r-- | 2,523 | strtotxt.tex |
![]() |
- | rw-r--r-- | 6,907 | symbolpickerdialog.tex |
![]() |
- | rw-r--r-- | 1,394 | sysclevt.tex |
![]() |
- | rw-r--r-- | 8,725 | sysopt.tex |
![]() |
- | rw-r--r-- | 5,689 | tab.tex |
![]() |
- | rw-r--r-- | 544 | table.tex |
![]() |
- | rw-r--r-- | 10,626 | tabview.tex |
![]() |
- | rw-r--r-- | 4,221 | tapp.tex |
![]() |
- | rw-r--r-- | 16,406 | tarstrm.tex |
![]() |
- | rw-r--r-- | 4,785 | taskbar.tex |
![]() |
- | rw-r--r-- | 1,980 | taui.tex |
![]() |
- | rw-r--r-- | 6,601 | tbitmap.tex |
![]() |
- | rw-r--r-- | 2,909 | tbook.tex |
![]() |
- | rw-r--r-- | 1,815 | tbuffer.tex |
![]() |
- | rw-r--r-- | 13,933 | tchanges.tex |
![]() |
- | rw-r--r-- | 3,880 | tclipbrd.tex |
![]() |
- | rw-r--r-- | 8,916 | tcommdlg.tex |
![]() |
- | rw-r--r-- | 2,745 | tconfig.tex |
![]() |
- | rw-r--r-- | 8,771 | tconstr.tex |
![]() |
- | rw-r--r-- | 3,492 | tcontain.tex |
![]() |
- | rw-r--r-- | 2,794 | tcpclint.tex |
![]() |
- | rw-r--r-- | 8,865 | tcpconn.tex |
![]() |
- | rw-r--r-- | 1,724 | tcpservr.tex |
![]() |
- | rw-r--r-- | 11,086 | tdate.tex |
![]() |
- | rw-r--r-- | 56,714 | tdb.tex |
![]() |
- | rw-r--r-- | 2,193 | tdc.tex |
![]() |
- | rw-r--r-- | 5,600 | tdebug.tex |
![]() |
- | rw-r--r-- | 6,277 | tdelwin.tex |
![]() |
- | rw-r--r-- | 1,234 | tdialog.tex |
![]() |
- | rw-r--r-- | 3,952 | tdnd.tex |
![]() |
- | rw-r--r-- | 15,865 | tdocview.tex |
![]() |
- | rw-r--r-- | 5,394 | tempfile.tex |
![]() |
- | rw-r--r-- | 1,831 | tempfilestrm.tex |
![]() |
- | rw-r--r-- | 1,260 | tenvvars.tex |
![]() |
- | rw-r--r-- | 27,813 | tevent.tex |
![]() |
- | rw-r--r-- | 1,853 | tex2rtf.ini |
![]() |
- | rw-r--r-- | 1,892 | tex2rtf_css.ini |
![]() |
- | rw-r--r-- | 4,038 | texcept.tex |
![]() |
- | rw-r--r-- | 9,115 | texhelp.sty |
![]() |
- | rw-r--r-- | 11,716 | texhelp2e.sty |
![]() |
- | rw-r--r-- | 7,579 | texpr.tex |
![]() |
- | rw-r--r-- | 36,918 | text.tex |
![]() |
- | rw-r--r-- | 8,072 | textattr.tex |
![]() |
- | rw-r--r-- | 20,307 | textattrex.tex |
![]() |
- | rw-r--r-- | 2,213 | textdlg.tex |
![]() |
- | rw-r--r-- | 10,918 | textfile.tex |
![]() |
- | rw-r--r-- | 1,635 | tfile.tex |
![]() |
- | rw-r--r-- | 3,474 | tfont.tex |
![]() |
- | rw-r--r-- | 4,706 | tfontenc.tex |
![]() |
- | rw-r--r-- | 3,960 | tglbtn.tex |
![]() |
- | rw-r--r-- | 2,019 | tgrid.tex |
![]() |
- | rw-r--r-- | 3,355 | tguide.tex |
![]() |
- | rw-r--r-- | 19,270 | thread.tex |
![]() |
- | rw-r--r-- | 3,664 | threadh.tex |
![]() |
- | rw-r--r-- | 4,242 | ti18n.tex |
![]() |
- | rw-r--r-- | 465 | timaglst.tex |
![]() |
- | rw-r--r-- | 5,444 | timer.tex |
![]() |
- | rw-r--r-- | 9,887 | timespan.tex |
![]() |
- | rw-r--r-- | 9,511 | tipc.tex |
![]() |
- | rw-r--r-- | 2,312 | tipprov.tex |
![]() |
- | rw-r--r-- | 2,722 | tipwin.tex |
![]() |
- | rw-r--r-- | 178 | tlistctl.tex |
![]() |
- | rw-r--r-- | 9,038 | tlog.tex |
![]() |
- | rw-r--r-- | 15,400 | tlw.tex |
![]() |
- | rw-r--r-- | 7,431 | tmbconv.tex |
![]() |
- | rw-r--r-- | 6,044 | tnoneng.tex |
![]() |
- | rw-r--r-- | 6,013 | tokenizr.tex |
![]() |
- | rw-r--r-- | 28,692 | toolbar.tex |
![]() |
- | rw-r--r-- | 1,569 | toolbook.tex |
![]() |
- | rw-r--r-- | 1,427 | tooltip.tex |
![]() |
- | rw-r--r-- | 3,540 | topics.tex |
![]() |
- | rw-r--r-- | 1,223 | topics2.tex |
![]() |
- | rw-r--r-- | 11,439 | tprint.tex |
![]() |
- | rw-r--r-- | 9,050 | treebook.tex |
![]() |
- | rw-r--r-- | 2,247 | treebookevent.tex |
![]() |
- | rw-r--r-- | 968 | treebookevt.inc |
![]() |
- | rw-r--r-- | 40,619 | treectrl.tex |
![]() |
- | rw-r--r-- | 2,350 | treedata.tex |
![]() |
- | rw-r--r-- | 5,563 | treeevt.tex |
![]() |
- | rw-r--r-- | 14,982 | treetst.bmp |
![]() |
- | rw-r--r-- | 2,490 | treetst.gif |
![]() |
- | rw-r--r-- | 4,277 | trefcount.tex |
![]() |
- | rw-r--r-- | 4,594 | truntime.tex |
![]() |
- | rw-r--r-- | 28,390 | tsamples.tex |
![]() |
- | rw-r--r-- | 4,638 | tscroll.tex |
![]() |
- | rw-r--r-- | 17,303 | tsizer.tex |
![]() |
- | rw-r--r-- | 1,702 | tsplittr.tex |
![]() |
- | rw-r--r-- | 3,560 | tstream.tex |
![]() |
- | rw-r--r-- | 14,069 | tstring.tex |
![]() |
- | rw-r--r-- | 1,022 | tstyles.tex |
![]() |
- | rw-r--r-- | 8,019 | ttab.tex |
![]() |
- | rw-r--r-- | 3,161 | tthreads.tex |
![]() |
- | rw-r--r-- | 3,185 | ttips.tex |
![]() |
- | rw-r--r-- | 10,047 | ttoolbar.tex |
![]() |
- | rw-r--r-- | 5,009 | ttreectl.tex |
![]() |
- | rw-r--r-- | 9,415 | tunicode.tex |
![]() |
- | rw-r--r-- | 980 | tusage.tex |
![]() |
- | rw-r--r-- | 5,907 | tvalidat.tex |
![]() |
- | rw-r--r-- | 5,256 | twinsizes.tex |
![]() |
- | rw-r--r-- | 18,537 | txrc.tex |
![]() |
- | rw-r--r-- | 3,321 | txtdatob.tex |
![]() |
- | rw-r--r-- | 1,470 | txtdrptg.tex |
![]() |
- | rw-r--r-- | 9,458 | txtstrm.tex |
![]() |
- | rw-r--r-- | 998 | up.gif |
![]() |
- | rw-r--r-- | 9,463 | upduievt.tex |
![]() |
- | rw-r--r-- | 10,488 | uri.tex |
![]() |
- | rw-r--r-- | 4,551 | url.tex |
![]() |
- | rw-r--r-- | 1,862 | urldataob.tex |
![]() |
- | rw-r--r-- | 2,829 | valgen.tex |
![]() |
- | rw-r--r-- | 3,459 | validatr.tex |
![]() |
- | rw-r--r-- | 4,809 | valtext.tex |
![]() |
- | rw-r--r-- | 19,146 | variant.tex |
![]() |
- | rw-r--r-- | 7,725 | view.tex |
![]() |
- | rw-r--r-- | 12,695 | vlbox.tex |
![]() |
- | rw-r--r-- | 11,351 | vscroll.tex |
![]() |
- | rw-r--r-- | 131,662 | window.tex |
![]() |
- | rw-r--r-- | 1,123 | windowdc.tex |
![]() |
- | rw-r--r-- | 11,514 | wizard.tex |
![]() |
- | rw-r--r-- | 2,754 | wizevt.tex |
![]() |
- | rw-r--r-- | 6,112 | wizpage.tex |
![]() |
- | rw-r--r-- | 1,428 | wnddisbl.tex |
![]() |
- | rw-r--r-- | 1,995 | wupdlock.tex |
![]() |
- | rw-r--r-- | 1,247 | wx.css |
![]() |
- | rw-r--r-- | 19,456 | wxManualTemplate.dot |
![]() |
- | rw-r--r-- | 21,039 | wxPython.tex |
![]() |
- | rw-r--r-- | 1,348 | wxgtk.tex |
![]() |
- | rw-r--r-- | 1,062 | wxhtml.tex |
![]() |
- | rw-r--r-- | 670 | wxmac.tex |
![]() |
- | rw-r--r-- | 968 | wxmgl.tex |
![]() |
- | rw-r--r-- | 23,231 | wxmsw.tex |
![]() |
- | rw-r--r-- | 132 | wxos2.tex |
![]() |
- | rw-r--r-- | 361 | wxpalm.tex |
![]() |
- | rw-r--r-- | 54,898 | wxstring.tex |
![]() |
- | rw-r--r-- | 73,718 | wxtab1.bmp |
![]() |
- | rw-r--r-- | 54,685 | wxtab1.eps |
![]() |
- | rw-r--r-- | 98,236 | wxtab1.gif |
![]() |
- | rw-r--r-- | 768 | wxx11.tex |
![]() |
- | rw-r--r-- | 7,976 | xmldocument.tex |
![]() |
- | rw-r--r-- | 11,340 | xmlnode.tex |
![]() |
- | rw-r--r-- | 2,375 | xmlproperty.tex |
![]() |
- | rw-r--r-- | 9,318 | xmlres.tex |
![]() |
- | rw-r--r-- | 7,939 | xmlresh.tex |
![]() |
- | rw-r--r-- | 22,264 | zipstrm.tex |